文章目录
- 导读
- brief introduction
- information
- details
- entropy
- information gain
- information gain-ratio
- gini impurity
- MSE/LSD
- pruning
- pre-pruning
- post-pruning
- value processing
- continuous value [ 4 ] [ 9 ] [4][9] [4][9]
- missing value [ 3 ] [ 9 ] [3][9] [3][9]
- ensemble model
- bagging
- boosting
- #reference links
导读
决策树作为机器学习十大算法之一,具有易理解,可解释性强,使用场景多(包括特征重要性)等,利用提升(Boosting)方法可以构建较好的基准线(baseline),但优化决策树存在许多注意点,比如剪枝(pruning)方法的选择,集成(ensemble)方法的取舍等;本文借鉴了多篇(目前是12篇)博客,包括towarscience、博客园、知乎、简书、machinelearningmastery(强推)、高校ppt等资源,进行初步分析;
决策树实际落地还有许多注意点(选择、取舍等)、优化方法、数学原理等内容,本篇不做深入探讨,另找时间出一篇更深入的博客,希望大家多提意见,一起进步呀。
brief introduction
information
决策树(Decision Tree,以下简称DT),是简单树形结构(tree structure)的基于概率期望值(expected probability)的非线性分类器(nonlinear classifier)(分类超平面类似于折跃函数(folding function) [ 1 ] [ 2 ] [1][2] [1][2] );通过(在当前节点(node))不断寻找信息增益(information gain)最大的位置分割特征,生成并(使用分支(branch))连接子节点(leaf nodes) [ 1 ] [1] [1] 。
其中需要学习三个数据值:树形状(structure learning)(深度和广度)、决策阈值(decision threshold)、叶节点对应值(classifier results)。(图来源 [ 1 ] [1 ] [1]
多变量决策树(Multivariate Decision Tree) [ 3 ] [3] [3],即使用特征线性组合进行特征分割,以达到“斜划分”;。(图来源 [ 3 ] [3] [3] )
details
属性:简单但可解释性(Interpretability)强,监督学习(supervised learning),非线性分类器(nonlinear classifier),树结构(tree instructure),基于期望概率(expected probability)
[
1
]
[1]
[1],基于分类信息熵(information entropy)或回归均方误差(Mean Squares Error),不支持在线学习。
求解:分类树:因为要使分类结果的各个叶节点中样本尽可能属于同一类,所以采用信息混乱度衡量(即信息熵),(类似于贪心算法)每一次分割都使信息熵增加最多;回归树:切分连续数据,损失函数为均方误差,基于残差数据拟合多个子树,叠加得到回归决策树
[
4
]
[4]
[4]。
扩展:决策树极易受到异常数据干扰进而过拟合:
1.采用剪枝(pruning)方法,包括预剪枝(prepruning)和后剪枝(post-pruning)
[
3
]
[3]
[3] ,方法有设置参数阈值、错误率降低剪枝( Reduced-Error Pruning , REP) 、悲观错误剪枝( Pessimistic Error Pruning, PEP) 、代价复杂度剪枝( Cost-Complexity Pruning, CCP)
[
4
]
[4]
[4] ;
2.采用集成方法(ensemble methods),包括装袋(bagging)和提升(boosting),方法有随机森林(Random Forest)、梯度提升决策树( Gradient Boosting Decision Tree)等。
entropy
| algorithm | entropy | remarks |
|---|---|---|
| ID3 | information gain | 多叉树,离散特征,偏好类别较多特征 |
| C4.5 | gain-ratio | 多叉树,可连续特征,偏好类别较少特征 |
| CART | gini impurity | 二叉树,分类和回归 |
-
信息熵:集合总体不确定性程度 [ 6 ] [6 ] [6]
H ( X ) = − ∑ i = 1 n P i log 2 P i begin{aligned} H(X)=-sum_{i=1}^nP_ilog_2{P_i} end{aligned} H(X)=−i=1∑nPilog2Pi -
条件熵:已知某个信息下,集合不确定性程度$[6 ] $
H ( X ∣ Y ) = ∑ v ∈ v a l u e s ( Y ) P Y = v H ( X ∣ Y = v ) = ∑ v ∈ v a l u e s ( Y ) P Y = v [ − ∑ i = 1 n P X = i , Y = v log 2 P X = i , Y = v ] begin{aligned} H(X|Y) &=sum_{vin values(Y)}P_{Y=v}H({X|Y=v})\ &=sum_{vin values(Y)}P_{Y=v}[-sum_{i=1}^nP_{X=i,Y=v}log_2{P_{X=i,Y=v}}]\ end{aligned} H(X∣Y)=v∈values(Y)∑PY=vH(X∣Y=v)=v∈values(Y)∑PY=v[−i=1∑nPX=i,Y=vlog2PX=i,Y=v] -
延伸阅读:卡方自动交互检测(CHi-square Automatic Interaction Detection,CHAID),用于在分类树计算时,执行多级分割;多元自适应回归样条(Multivariate Adaptive Regression Splines,MARS) [ 12 ] [12] [12] 。
information gain
-
信息增益:特征 F F F对数据集 D D D不确定性减少的程度(包括信息熵和条件熵)
g ( D , F ) = H ( D ) − H ( D ∣ F ) begin{aligned} {it{g}}(D,F)&= H(D)-H(D|F)\ end{aligned} g(D,F)=H(D)−H(D∣F) -
特点:偏好类别取值数量较多的特征(即类别取值数量更多的特征对集合的信息增益更大)
- 原因:(类别多,可能分类后集合熵更低,此时信息增益更大,但可能出现分类过细而过拟合 [ 6 ] [6 ] [6]),可能出现的情况,难以通过公式推导证明;
- 解决办法:使用信息增益率;
-
迭代二分法三(The Iterative Dichotomiser 3,ID3)使用
- 优缺点:每次仅搜索空间一部分,速度快,测试数据少,形式简单(不分割特征值),深度小;但无法处理连续数值和缺失数据 [ 8 ] [8] [8] ;
information gain-ratio
-
信息增益率:特征 F F F对数据集 D D D的信息增益除以特征 F F F的信息熵(即注重有效信息增益)
g r ( D , F ) = H ( D ) − H ( D ∣ F ) H ( F ) begin{aligned} {it{g_r}}(D,F)&= frac{H(D)-H(D|F)}{H(F)}\ end{aligned} gr(D,F)=H(F)H(D)−H(D∣F) -
特点:偏向类别取值数量较少的特征(即类别取值数量更小的特征使惩罚系数更小)
- 原因:(类别少,必然使分类后惩罚系数(即特征信息熵)更小,此时信息增益率更大,但可能出现分类粗糙而欠拟合 [ 6 ] [6] [6] )
- 解决办法:先选择信息增益高于平均的部分,从中,再选择信息增益率最高的 [ 6 ] [ 9 ] [6][9] [6][9] ;
-
C4.5使用
- 优缺点:支持对连续数据进行离散化(下面详细讨论),可以对缺失数据进行填充(下面详细讨论),K次迭代交叉验证,可以使用剪枝方法;但速度较慢,计算复杂(多叉树、对数运算、排序) [ 8 ] [8] [8] ;
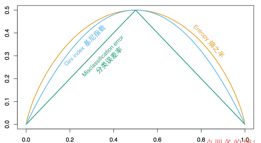
gini impurity
-
基尼不纯度:从数据集 D 中随机抽取一个样本,其类别被错分的概率 (数值等于随机抽取两个样本,类别不一致的概率) [ 4 ] [ 9 ] [4][9] [4][9] ;
G i n i ( p ) = ∑ k = 1 K p k ( 1 − p k ) = 1 − ∑ k = 1 K p k 2 begin{aligned} {it{Gini}}(p) &=sum_{k=1}^Kp_k(1-p_k)\ &=1-sum_{k=1}^Kp_k^2 end{aligned} Gini(p)=k=1∑Kpk(1−pk)=1−k=1∑Kpk2 -
特点:物理含义接近C4.5,更便于计算 [ 4 ] [4] [4]

-
分类与回归树(Classification And Regression Tree)分类时使用:
- 优缺点:计算简单,几乎不需要预处理 [ 7 ] [7] [7];需要生成多个决策树(sequence of decision trees),使用代理特征分割(surrogate splits)时计算量爆表 [ 9 ] [9] [9]
MSE/LSD
-
均方误差(Mean Squares Error,MSE) [ 4 ] [4] [4] : 计算每个序列间隔(序号:x.5,即两个连续数据点的中间)拆分的子序列之最优输出(均值),在计算最优输出与真实数据间的平方误差,迭代选择最小MSE;最后融合多个子树;
-
最小二乘偏差(Least Squares Diviation,LSD) [ 7 ] [7] [7] :在均方误差首次计算后,迭代选择最小LSD,减少计算量;
-
分类与回归树(Classification And Regression Tree)回归时使用:
- 优缺点:回归中解释性强,能回归高度非线性;但因变量和自变量之间的关系无法很好逼近 [ 12 ] [12] [12] 。
pruning
机器学习笔记(6)——C4.5决策树中的剪枝处理和Python实现,决策树系列(二)——剪枝,决策树的剪枝问题,
pre-pruning
- 可以有效提高泛化能力才进行下一步分割,减少计算;但容易产生“视界局限”,即会忽略下下一步(已被舍弃)
[
2
]
[2]
[2] ,且需要准备测试集:
- 信息熵增最小阈值
- 广度/深度最大阈值
- 叶节点最少样本阈值
- 性能提高最小阈值(常用)
- 留出法:留出部分数据作为测试集,每一步分割,都比较测试集在分割前后的精度,有性能提升则进行分割(即性能提高最小阈值为0%) [ 3 ] [3] [3] 。
post-pruning
-
使树充分生长,然后自底而上消除能提高泛化能力的子树,克服“视界局限”;计算量大不适用于大数据量 [ 2 ] [2] [2] ,可以不需要测试集:
- 错误率降低剪枝(REP)
- 悲观错误剪枝(PEP)
- 代价复杂度剪枝(CCP)
-
错误率降低剪枝(REP):留出测试集,自下而上比较测试集在叶节点上下精度,有必要即删除(类似于预剪枝-留出法的反向)(用于ID3) [ 11 ] [11] [11]
-
悲观错误剪枝(PEP):自上而下比较在节点上(带惩罚项 ϵ epsilon ϵ,也是“悲观”的原因)的错误率和标准误差,如果树错误率大于节点错误率-标准误差,执行剪枝(用于C4.5) [ 11 ] [ 13 ] [11][13] [11][13] ;充分使用数据准确率高,但容易剪枝过度(自上而上的“视界局限”)甚至剪枝失败。
E ( n + ) ≥ E ( n ) − S ( E ( n + ) ) d e f i n e : E ( n + ) = ∑ i = 1 m ( e i + ϵ ) E ( n ) = e + ϵ S ( E ( n + ) ) = n p ( 1 − p ) ϵ = 0.5 , p : E ( n + ) / n m : 叶 节 点 数 量 , n : 总 样 本 数 n + : 带 节 点 n 的 树 , n : 节 点 n begin{aligned} &E(n^+)geq E(n)-S{large(}E(n^+){large)} \ define: &E(n^+)=sum_{i=1}^m(e_i+epsilon)\ &E(n)=e+epsilon\ &S{large(}E(n^+){large)} =sqrt{np(1-p)}\ &epsilon=0.5, p:E(n^+)/n\ &m:叶节点数量, n:总样本数\ &n^+:带节点n的树,n:节点n \ end{aligned} define:E(n+)≥E(n)−S(E(n+))E(n+)=i=1∑m(ei+ϵ)E(n)=e+ϵS(E(n+))=np(1−p)ϵ=0.5,p:E(n+)/nm:叶节点数量,n:总样本数n+:带节点n的树,n:节点n -
代价复杂度剪枝(CCP):计算全部节点的剪枝系数,循环查找最小剪枝系数,从而获得多个剪枝后的树(决策树序列 T k T_k Tk),交叉验证选择最优树(用于CART) [ 13 ] [13] [13] ;避免剪枝过度,但计算量较大。
α = R ( t ) − R ( T ) m − 1 = r e ( t ) ⋅ p a l l ( t ) − ∑ m R ( T i ) m − 1 = r e ( t ) ⋅ p a l l ( t ) − ∑ m r e ( T i ) ⋅ p a l l ( T i ) m − 1 d e f i n e : r e ( t ) : 节 点 t 错 分 样 本 在 节 点 样 本 占 比 p a l l ( t ) : 节 点 t 样 本 在 全 部 样 本 占 比 m : 叶 节 点 数 量 T i : 节 点 t 为 根 的 树 T 的 叶 节 点 begin{aligned} alpha &=frac{R(t)-R(T)}{m-1}\ &=frac{r_e(t)cdot p_{all}(t)-sum^mR(T_i)}{m-1}\ &=frac{r_e(t)cdot p_{all}(t)- sum^mr_e(T_i)cdot p_{all}(T_i)}{m-1}\ define:qquad &r_e(t):节点t错分样本在节点样本占比\ &p_{all}(t): 节点t样本在全部样本占比\ &m:叶节点数量\ &T_i:节点t为根的树T的叶节点\ end{aligned} αdefine:=m−1R(t)−R(T)=m−1re(t)⋅pall(t)−∑mR(Ti)=m−1re(t)⋅pall(t)−∑mre(Ti)⋅pall(Ti)re(t):节点t错分样本在节点样本占比pall(t):节点t样本在全部样本占比m:叶节点数量Ti:节点t为根的树T的叶节点
value processing
continuous value [ 4 ] [ 9 ] [4][9] [4][9]
- 区间划分(bi-partition):特征 F ∈ [ a , d ] Fin[a,d] F∈[a,d],(启发式方法)分割为多个空间 F 1 ∈ [ a , b ) , F 2 ∈ [ b , c ) , F 3 ∈ [ c , d ) F_1in[a,b),F_2in[b,c),F_3in[c,d) F1∈[a,b),F2∈[b,c),F3∈[c,d) (C4.5);
- 取值划分:特征 F F F,取值 [ 1 , 2 , 3 , 4 , 5 ] [1,2,3,4,5] [1,2,3,4,5],在取值间隙(如 [ 1 , 2 , 3 ] / [ 4 , 5 ] [1,2,3]/[4,5] [1,2,3]/[4,5])划分,且可连续划分(即视为类别较多的离散值)(CART);
missing value [ 3 ] [ 9 ] [3][9] [3][9]
-
缺失特征信息增益率:在非缺失值上进行分裂,计算信息增益率,然后根据非缺失值的占比在计算出来的信息增益率前加入比值系数 [ 9 ] [9 ] [9]
g ( D , F + ) = l e n ( F + ) l e n ( F ) g ( D F + , F + ) d e f i n e : F + : 特 征 中 非 缺 失 值 D F + : 集 合 中 非 缺 失 值 集 合 begin{aligned} &g(D,F^+)=frac{len(F^+)}{len(F)}g(D_F^+,F^+) \ define:qquad &F^+:特征中非缺失值\ &D_F^+:集合中非缺失值集合\ end{aligned} define:g(D,F+)=len(F)len(F+)g(DF+,F+)F+:特征中非缺失值DF+:集合中非缺失值集合 -
最优特征缺失:使用样本权重将缺失值按照权重切分划分到不同的节点中 [ 9 ] [9] [9]
ensemble model
集成方法是重要算法,与决策树同一地位,后续会另开一篇续写Bagging、Boosting(AdaBoost、XGBoost)等;
推荐阅读:深度随机森林(Deep Random Forest),作者周志华,3 Reasons to Use Random Forest Over a Neural Network–Comparing Machine Learning versus Deep Learning,DPP(determinant point process),Determinantal point processes for machine learning;
这些模型也是集成模型(想不到吧)
- dropout/dropconnect
- bayesian model
- denoising autoencoder
bagging
使用同一份样本,有放回随机采样(bootstrap aggregating),并行构建K个模型,最后投票决定
[
4
]
[4]
[4] ;(单个模型拟合过强,容易过拟合)
P
^
(
c
∣
F
)
=
∑
1
n
P
n
(
c
∣
F
)
hat{P}(c|F)=sum_1^nP_n(c|F)
P^(c∣F)=1∑nPn(c∣F)
- 随机森林(Random Forest,RF):(通过提高子集多样性(diversity))有效减少方差(variance reduction)(
σ
2
K
frac{sigma^2}{K}
Kσ2),降低错误风险,有效处理高维数据,处理缺失数据并保持准确性;但(回归)取值无法精确;
[
14
]
[14]
[14]

boosting
使用均等分割的样本,基于概率近似正确(Probability Approximatly Correct),逐步训练K个模型,最终得到最终模型( f K ( x ) = ∑ m = 1 K h m ( x ) f_K(x)=sum_{m=1}^Kh_m(x) fK(x)=∑m=1Khm(x)) [ 4 ] [4] [4] ;(单个模型拟合过弱,容易欠拟合)Decision Tree vs Random Forest vs Gradient Boosting Machines: Explained Simply,Boosting and AdaBoost for Machine Learning;
| 外循环 | 内循环 | 公式 |
|---|---|---|
| 初始化模型 | f 0 ( x ) = 0 f_0(x)=0 f0(x)=0 | |
| 迭代K次(生成K个弱模型) | for i in range(1,K) | |
| 初始损失 | l i = L ( y , f i − 1 ( x ) ) l_i=L(y,f_{i-1}(x)) li=L(y,fi−1(x)) | |
| 拟合损失, 生成当前学习器 | h i ( x ) = c l a s s i f i e r i ( x , l i ) h_i(x)=classifier_i(x,l_i) hi(x)=classifieri(x,li) | |
| 本轮损失 | l i = L ( y , f i − 1 ( x ) + h i ( x ) ) l_i=L(y,f_{i-1}(x)+h_i(x)) li=L(y,fi−1(x)+hi(x)) | |
| 生成新模型 | f i ( x ) = f i − 1 + h i ( x ) f_i(x)=f_{i-1}+h_i(x) fi(x)=fi−1+hi(x) | |
| 得到提升树 | f K ( x ) f_K(x) fK(x) |
- 梯度提升决策树(Gradient Boosting Decision Tree,GBDT)(又叫Multiple Additive Regression Tree,MART):以梯度下降的最速下降近似方法,即以损失函数负梯度拟合决策树,此处是残差( y − f i − 1 ( x ) y-f_{i-1}(x) y−fi−1(x)) [ 4 ] [4] [4] ;
| 外循环 | 内循环 | 公式 |
|---|---|---|
| 初始化模型 | f 0 ( x ) = arg min c ∑ i = 1 N L ( y i , c 0 ) , c 0 = m e a n ( l a b e l s ) f_0(x)=argmin_csum_{i=1}^NL(y_i,c_0),c_0=mean(labels) f0(x)=argminc∑i=1NL(yi,c0),c0=mean(labels) | |
| 迭代K次 | for i in range(1, K) | |
| 损失 | l i = − [ ∂ L ( y , f i − 1 ( x ) ) ∂ f i − 1 x ] l_i=-[frac{partial L(y,f_{i-1}(x))}{partial f_{i-1}x}] li=−[∂fi−1x∂L(y,fi−1(x))] | |
| 拟合损失的学习器 | h i ( x ) = c l a s s i f i e r i ( x , l i ) h_i(x)=classifier_i(x,l_i) hi(x)=classifieri(x,li) | |
| 输出值 | c i = arg min c ∑ x i ∈ R i L ( y i , f i − 1 ( x ^ ) + c i − 1 ) c_i=argmin_csum_{x_iin R_i}L(y_i,f_{i-1}(hat{x})+c_{i-1}) ci=argminc∑xi∈RiL(yi,fi−1(x^)+ci−1) | |
| 生成新模型 | f i ( x ) = f i − 1 + l r ⋅ ∑ j = 1 J c i I f_i(x)=f_{i-1}+lrcdotsum_{j=1}^Jc_iI fi(x)=fi−1+lr⋅∑j=1JciI |
#reference links
[1].Stanford,课程:Data mining and analysis,Lecture 19: Decision trees;
[2].百度百科,决策树;
[3].机器学习(西瓜书),作者:周志华,第四章第五节;
[4].贪心科技,课程:自然语言训练营,回顾-决策树;
[5].towardscience,作者:Anuja Nagpal,Decision Tree Ensembles- Bagging and Boosting;
[6].博客园,作者:张小呱,决策树–信息增益,信息增益比,Geni指数的理解;
[7].towardscience,作者:Diego Lopez Yse,The Complete Guide to Decision Trees;
[8].新浪博客,作者:杨童,【周记2】C4.5算法来源;
[9].知乎,作者:马东什么,决策树 ID3 C4.5 cart 总结;
[10].towardscience,作者:Lorraine Li, Classification and Regression Analysis with Decision Trees;
[11].博客园,作者:学会分享~,决策树系列(二)——剪枝;
[12.].towardscience,作者:Nagesh Singh Chauhan:,Decision Tree Algorithm — Explained;
[13].博客园,作者:DreamFaquir,决策树-剪枝算法(二);
[14].towardscience,作者:Neil Liberman,Decision Trees and Random Forests;
墙裂推荐: https://machinelearningmastery.com
最后
以上就是满意夕阳最近收集整理的关于浅析决策树及其剪枝、集成方法的全部内容,更多相关浅析决策树及其剪枝、集成方法内容请搜索靠谱客的其他文章。
发表评论 取消回复