2021年4月自考04741计算机网络原理试卷
2021年4月高等教育自学考试全国统一命题考试济法概论
计算机网络原理
(课程代码04741 )
注意事项:
1.本试卷分为两部分,第一 部分为选择题,第二部分为非选择题。
2.应考者必须按试题顺序在答题卡(纸)指定位置上作答,答在试卷上无效。
3.涂写部分、画图部分必须使用2B铅笔,书写部分必须使用黑色字迹签字笔。
一、单项选择题:本大题共25小题,每小题1分,共25分。在每小题列出的备选项中
只有一项是最符合题目要求的,请将其选出。
1.典型的用于创建数字签名的单向散列算法是 d
A. RSA
B. IDEA
C. MD5
D. SHA-1
- Intemet 的拓扑结构属于d
A.环型拓扑结构
B.树型拓扑结构
C.星型拓扑结构
D.混合拓扑结构
3.非对称数字用户线路ADSL基于的多路复用技术是a
A.频分多路复用
B.同步时分多路复用
C.波分多路复用
D.异步时分多路复用
4.当一个分组在输出链路发送时,从发送第- -位开始,到发送完最后一位为止,所用
的时间称为 c
A.传播时延
B.结点处理时延
C.传输时延
D.分组排队时延
5.在OSI参考模型中,包括端到端的可靠数据传输、连接与流量控制以及拥塞控制功
能的层次是 d
A.物理层
B.数据链路层:
C.网络层
D.传输层
6.OSI参考模型中的协议数据单元PDU在应用层中被称为b
A.帧
B.报文
C.包
D.位流
7.下列不属于TCP/IP参考模型网络互联层的协议是a
A. UDP
B. ICMP
C. BGP
D. IGMP
8.设信噪比为30dB,用于发送二进制信号的3kHz信道的信道容量为 a
A.30kbit/s
B.60kbit/s
C.120kbit/s
D.180kbit/s
9.在下列字符(串)中,可以作为根域名服务器名字的是
A. b
B. cn
C. com
D. arpa
10.下列HTTP的请求方法中,在指明的URL下存储-一个文档的方法是
A. HEAD
B. PUT
C. POST
D. GET
11.允许用户代理只读取邮件部分内容的邮件读取协议是
A. POP3
B. MIME
C. IMAP
D. SMTP
- 关于虚拟专用网VPN,说法错误的是
A. VPN可以实现与专用网类似的功能
B.VPN的实现使用了隧道技术和数据加密.
C.VPN建立的安全通道独占网络资源
D. VPN可同时使用IPSec技术和SSL协议
13.不可靠传输信道的不可靠性的主要表现不包括
A.可能发生比特差错
B.可能出现乱序
C.可能出现数据丢失
D.可能出现延迟.
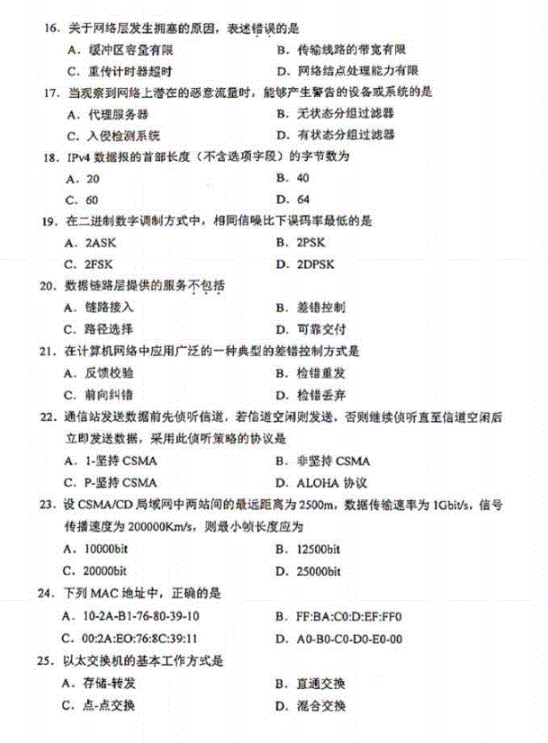
16.关于网络层发生拥塞的原因,表述错误的是
A.缓冲区容量有限
B.传输线路的带宽有限
C.重传计时器超时
D.网络结点处理能力有限
17.当观察到网络上潜在的恶意流量时,能够产生警告的设备或系统的是
A.代理服务器
B.无状态分组过滤器
C.入侵检测系统
D.有状态分组过滤器
- IPv4 数据报的首部长度(不含选项字段)的字节数为
A.20
B.40
C.60
D.64
19.在二进制数字调制方式中,相同信噪比下误码率最低的是
A.2ASK
B.2PSK
C.2FSK
D.2DPSK
20.数据链路层提供的服务不包括
A.链路接入
B.差错控制
C.路径选择
D.可靠交付
21.在计算机网络中应用广泛的–种典型的差错控制方式是
A.反馈校验
B.检错重发
C.前向纠错
D.检错丢弃
22.通信站发送数据前先侦听信道,若信道空闲则发送,否则继续侦听直至信道空闲后
立即发送数据,采用此侦听策略的协议是
A.1-坚持CSMA .
B.非坚持CSMA
C. P-坚持CSMA
D. ALOHA协议
第二部分
非选择题
二、填空题:本大题共10小题, 每空1分,共10分。
26.定义实体间交换信息的顺序以及如何匹配或适应彼此速度的网络协议要素是_____
27.计算机网络按照其所采用的数据交换技术可分为______网络、报文交换网络和分组交换网络。
28.一段物理链路的传播时延与链路带宽的乘积称为_____
- OSI参考模型中,相邻层间的服务是通过接口面上的______进行的。
30.设密钥k=4、字符集为a~z 26个英文字母,利用凯撒密码解密rixasvo 后的明文为_____
- C/S 网络应用最主要的特征是通信只在客户与服务器之间进行,______之间不进行直接通信。.
32.每个应用进程与其它应用进程进行网络通信时,真正收发报文的通道是______
33.在域名系统中最重要的域名服务器是_____
34.互联网的Web应用引入了Cookie机制用于______
35.从传输层的角度看,端到端的通信是______之间的通信。
三、简答题:本大题共6小题,每小题5分,共30分。
36.简述虚电路的概念及其构成要素。
37.简述CMI码的编码规则,并画出二进制比特序列1011010011的CMI码信号波形。
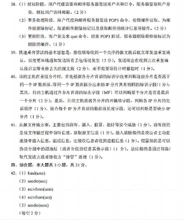
38.简述POP3协议交互过程。
39.简述快速重传算法的基本思想。
40.简述目的主机重组IP数据报分片的过程.
41.简述网络在报文传输方面所面临的安全威胁及其含义。









最后
以上就是靓丽刺猬最近收集整理的关于2021年4月自考04741计算机网络原理试卷的全部内容,更多相关2021年4月自考04741计算机网络原理试卷内容请搜索靠谱客的其他文章。
发表评论 取消回复