核心线程池满后新任务是在线程池中新建一个线程还是阻塞到队列中去
今天部门分享会,刚好遇到一个问题,于是就查了一下。 前提:正在运行的线程数大于corePoolSize但小于maximumPoolSize。
问题如下:
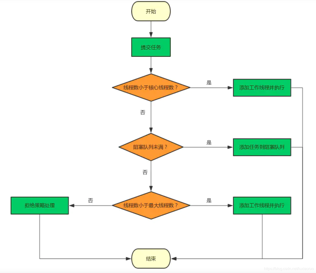
当线程池中的核心线程池满后,再有新任务是在线程池中创建一个新线程还是将任务加入到阻塞到队列中?
我听到这个问题时理所当然的想应该是创建一个新的线程,但是当我查询资料后才发现不是这样的,官方注释是这样的: 
大致意思是:
如果运行的线程数大于corePoolSize(线程池中的核心线程数)但小于maximumPoolSize(线程池中可存在的最大线程数),那么只有在队列满时才会创建一个新的线程。 通过将corePoolSize和maximumPoolSize设置为相同的值,可以创建一个固定大小的线程池,也就是将线程池中允许存在的线程都设置为核心线程。
大家感兴趣也可以自己去看一下源码,从ThreadPoolExecutor.java中的第82行开始。

最后
以上就是听话冰棍最近收集整理的关于核心线程池满后新任务是在线程池中新建一个线程还是阻塞到队列中去的全部内容,更多相关核心线程池满后新任务是在线程池中新建一个线程还是阻塞到队列中去内容请搜索靠谱客的其他文章。
本图文内容来源于网友提供,作为学习参考使用,或来自网络收集整理,版权属于原作者所有。
发表评论 取消回复