基于LM358和LM386的话音放大器设计
- Multisim仿真
- 设计要求
- 前置放大电路
- 滤波电路
- 功放电路
- 电路调试
Multisim仿真
在设计电路前需要在仿真软件中先从理论上验证一下电路的可行性,然后再通过实际电路进行调试。仿真软件选择NI的Multisim 14.0。
设计要求
(1)电路采用 9V 单电源供电;
(2)前置放大器由两级放大器构成,其中放大器 1 的增益为 6dB,放大器 2 的增益为 6-20dB;
(3)带通滤波器:通带为 300Hz ~ 3.4kHz,增益不限;
(4)功率放大级增益:26 dB;
(5)输出额定功率 P > 0.4W,失真度 < 10%;负载:8Ω 喇叭。
前置放大电路

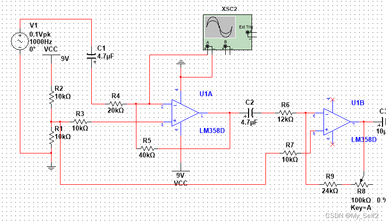
上图是前置放大电路的仿真,使用的是LM358芯片,两个运算放大器都构成方向比例放大器,放大倍数分别为 − R 5 / R 4 -R5/R4 −R5/R4和 − ( R 9 + R 8 ) / R 6 -(R9+R8)/R6 −(R9+R8)/R6 需要注意的是该芯片需要使用双电源进行供电,但要求中只给了9V电源,所以将9V电源进行分压得到4.5V,将4.5V作为基准电位。注意,该电路需要考虑C1和R4、C2和R6串联组成的高通滤波器的影响;此外,电源给芯片供电的时候需要加上去耦电容,去耦电容在实际电路中的放置需要靠近芯片的电源引脚。
滤波电路

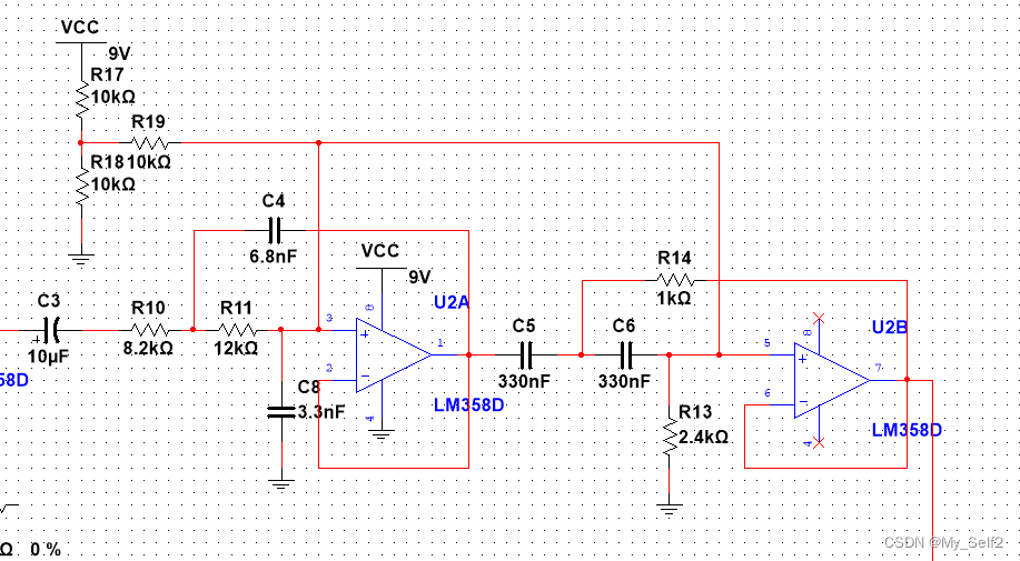
图2是滤波电路的设计,设计需要中是需要一个带通滤波器,但带宽有点大,就选择一个高通滤波器和一个低通滤波器的组合来做,滤波器的设计可以使用滤波器设计软件来实现,也可以先选定需要用的滤波电路,然后确定部分元器件的参数,通过公式去计算其他的器件参数。
功放电路

由于最终的输出不足以驱动负载,所以往往要在末级加上一个功率放大电路,这里用的是LM386,这款芯片的功耗低、电压增益可调、电源电压范围大、外接器件少以及总谐波失真小,在录音机和收音机里面有着广泛的应用,386的电压增益可以在26dB-46dB可调,而设计要求中仅需要26dB,所以芯片的1,8引脚可以悬空。而电位器R15可以用来调节扬声器的音量,C10和R16串联起来可以构成校正网络用来做相位补偿。
电路调试
仿真完成后,在AD16.0中将单层板画出来,通过热转印机,将油墨覆盖到覆铜板上,然后在盐酸+双氧水溶液中进行腐蚀,腐蚀完成后去除表面油墨然后钻孔。
焊接的时候要注意焊一级测一级,放大器、滤波器焊接的时候需要注意实际的元器件的误差值,最好先测量器件的阻值或者容值,然后通过计算微调这些元器件,在此之后再进行焊接。尤其要注意直插元件的电容值和实际值相差的比较大,需要好好关注。
全部都完成后就可以播放一段学习强国的音频进行测试啦!
最后
以上就是直率外套最近收集整理的关于【基于LM358和LM386的话音放大器设计】Multisim仿真电路调试的全部内容,更多相关【基于LM358和LM386内容请搜索靠谱客的其他文章。
发表评论 取消回复