用实时编辑器,先定义时域图,如下图图一。再得到采样频谱,如图2。最后将平谱图的零频分量移动到数组中心,重新排列得到图三。加入噪声时用注释中的y公式。



clc
% 时域图
f = 10
T = 1
fs = 100
n = T*fs
t = linspace(0,T,n)
% 定义的原始无噪声的信号
y = 2*cos(2*pi*f*t+pi/6)
% 如ALL-DIGITAL FREQUENCY SYNTHESIZER IN DEEP-SUBMICRON CMOS.pdf等式1.7
% 加入频率为4hz和16hz的相噪并且幅度改为原信号的一半。
% y = 2*cos(2*pi*f*t) + 1*[cos((2*pi*f+2*pi*6)*t)+cos((2*pi*f-2*pi*6)*t)]
figure(1)
plot(t,y);
xlabel('时间/s')
ylabel('幅度')
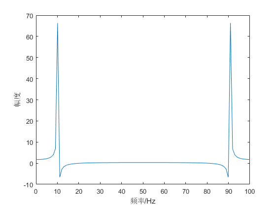
% 得到的是采样频率的频谱
% 可以看到10Hz处有峰值,90Hz的峰值是-10Hz的峰值向右频谱搬移fs=100Hz得到的。
fx = linspace(0,fs,n)
z = fft(y)
figure(2)
plot(fx,z);
xlabel('频率/Hz')
ylabel('幅度')
% 用fftshift 可以将0频率分量移动到图像中心,则整个横坐标变化了。
fsx = linspace(-fs/2,fs/2,n)
k = fftshift(z)
figure(3)
plot(fsx,k);
xlabel('频率/Hz')
ylabel('幅度')
如ALL-DIGITAL FREQUENCY SYNTHESIZER IN DEEP-SUBMICRON CMOS.pdf等式(1.7)加入频率为4hz和16hz的相噪并且幅度改为原信号的一半,得到的figure:



最后
以上就是贪玩小蘑菇最近收集整理的关于MATLAB 加入相噪进行频谱分析的全部内容,更多相关MATLAB内容请搜索靠谱客的其他文章。
本图文内容来源于网友提供,作为学习参考使用,或来自网络收集整理,版权属于原作者所有。
发表评论 取消回复