通用访问配置文件
该配置文件定义了发现蓝牙设备的
一般程序(ide mode procedures)和
蓝牙设备时的链路管理
(connecting mode procedures),也
定义了使用不同安全界别的流程.
另外,该配置文件包含了用户界面
层的的参数的一般格式要求.
前言
不同厂家器件之间的互操作性,都有特定的服务和使用案例.
1.介绍
1.1 作用
介绍定义,推荐和模式的相关通用要求,发送和应用文件中用到的接入程序.
描述器件在等待和连接状态下如何确认链路和通道一直处于建立连接状态.特别注意发现器件,链路建立和安全级别的程序.
陈述在用户界面方面的要求,主要是方案译码和程序,参数的名称,确保满意的用户体验.
该文件定义了器件的三种类型.

处于LE_only和BR/EDR/LE的器件类型的器件,能在LE物理通道上操作.

如图是蓝牙通用数据传输体系
2文件概述
2.1 文件栈

该文件的目的是为了描述:
·配置文件角色
·可发现性模式和程序
·连接模式和程序
·安全模式和程序
2.2 配置文件角色
2.2.2当处于LE物理通道时的角色
当器件处于LE物理连接层上是,有以下四种GAP角色
·广播
·观察者
·外围的
·中心的
2.2.2.1 广播角色
当器件处于广播者角色时,该器件发送广告事件,该器件被称为广播者,必须有一个发射器,可能有一个接收器.
2.2.2.2 观察者角色
当器件处于观察者角色时,该器件接收广告事件,该器件被称为观察者,必须有一个接收器,可能有一个发射器.
2.2.2.3 外围角色
任何接收使用连接建立程序的LE物理链路建立的连接都被称为是外围角色.一个外围角色的器件是链路层的从角色.外围设备必须有发送器和接收器.
2.2.2.4 中心角色
发起物理连接建立的支持中心角色的器件被称为中心角色,它是链路层的主角色.中心角色必须要有发送器和接收器.
2.2.2.5 多种GAP角色的并行操作


2.3 配置文件基本原理
该配置文件陈述了名称的要求,值,参数名的编码方案和运行在用户界面的层的程序.
3. 用户界面方面
3.1 用户界面层
用户界面层指的是蓝牙器件的名字,值,和术语和参数的数字表示.
3.2 蓝牙参数的表示
3.2.1 蓝牙器件的地址(BD_ADDR)
每一个蓝牙设备都必须指定一个独一无二的蓝牙设备地址,该器件地址必须从IEEE Registation Authority获得

3.2.1.1 定义
一个蓝牙器件必须被一个蓝牙器件地址标识.当蓝牙处于BR/EDR物理通道时,器件地址必须是BD_ADDR.
3.2.1.1.1 LE-only型器件的蓝牙器件地址
LE-only蓝牙器件地址必须使用通用或者随意器件地址.通用器件地址必须被写到BD_ADDR,随意器件地址在10.8中定义.LE-only器件类型的设备支持隐私功能(10.7),该功能支持隐器件地址(10.8.2).
3.2.1.1.2BR/EDR/LE 型器件的蓝牙器件地址
BR/EDR/LE类型蓝牙设备必须使用BR/EDR物理通道上的BD_ADDR和LE物理通道上的通用设备地址.
3.2.1.2 用户界面层条款
当用户界面层提到蓝牙地址,应该用到蓝牙设备地址条款.
3.2.2 蓝牙设备名称(用户友好名称)
3.2.2.1 定义
蓝牙设备名称是蓝牙设备展示给远程设备的用户友好名称.支持BR/EDR设备类型的设备,该名称是一个应答LMP_name_req的LMP_name_res中的特性字符串.当时一个LE-only设备时,该名称是在设备名称特性中的特性字符串.
Nrf51822代码实现
3.2.4 设备的等级
设备的等级是在器件发现进程中接收到的关于该器件的类型和该器件支持哪种类型服务的参数.
3.3 配对
在BR/EDR物理链接上的配对,定义在LMP层,在LE物理链接的配对定义被安全管理手册定义.要么用户初始化链接进程并且输入密码,明确两设备创建连接的目的.或者用户在设备建立连接的过程中被要求输入密码.
4 模式
5 权限方面
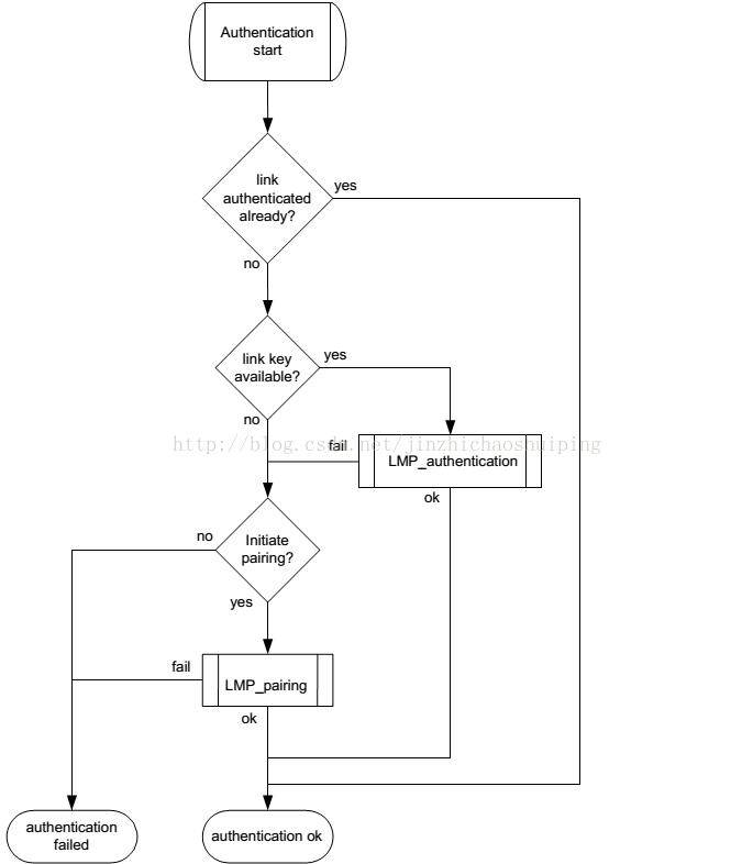
5..1 身份鉴别
5..1.1 目的
一般的同用鉴别流程,描述了LMP-身份鉴别和LMP-配对当身份鉴别被一个设备向另一个设备初始化了.取决于密码是否存在或者配对是否被允许.
5.1.2 关于用户界面层
“蓝牙身份鉴别”.
5.1.3 流程
5.1.4 条件
本地设备必须在链接建立以后初始化身份鉴别.远程设备可以在链接建立时或建立后初始化安全权限.
5.2 安全模式
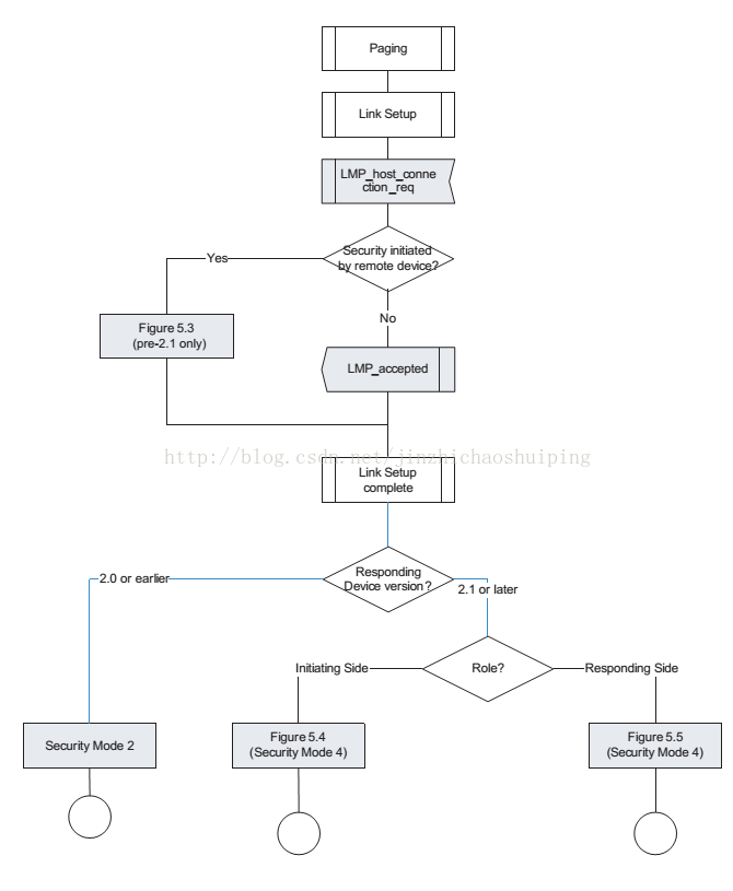
通道建立连接的安全模式流程.

6 IDLE模式流程
11 广告和扫描应答数据格式
广告数据的格式和应答数据的格式如下图.
11.1 广告类型定义
11.1.1 服务的UUID
设备会在广告数据中展示服务的UUID
11.1.2 本地名称
11.1.3 标志
标志广告类型包含了几个标志位
LE物理通道上使用的标志
。限制的可发现模式
。普通科发现模式
。BR/EDR 不支持
11.2 广告数据样本
11.3广告通道协议数据单元
广告协议数据单元有一个16位的数据头和一个可变大小的payload。格式如下图。
数据头的格式如图:


11.3.1 广告协议数据单元
以下的广告通道协议数据单元类型被称为广告协议数据单元,并且在以下的特定事件中使用。
。ADV_IND:可连接无向广告事件
。ADV_DIRECT_IND:可连接有向广告事件
。ADV_NONCONN_IND:不可连接无向广告事件
。ADV_SCAN_IND:可扫描无向广告事件
这些协议数据单元在广告状态下被链路层发送,被扫描状态或初始状态的链路层接收。
11.3.2 扫描协议数据单元
以下的广告通道协议数据单元被称为扫描协议数据单元。他们在以下状态中使用。
。SCAN_REQ:被扫描状态下的链路层发送,被广告状态下的链路层接收。
。SCAN_RSP:被广告状态下的链路层发送,被扫描状态下的链路层接受。
12 低功耗GAP特性
每一个GAP角色设备的特性要求将在表12.1中显示.一个设备只能有一个GAP服务的实例.一个GAP服务是带有服务UUID的以GATT为基础的服务.
一个支持多重GAP角色的器件包含所有的该角色所需要的所有要求的特性.
12.1 设备名称特性
设备名称特性值在未授权的情况下可读可写.
一个设备只能有一个设备名称
12.2 表现特性
表现特性定义了器件的的外部表现特征.该特性使能了发现器件用图标,字符串或相似物 来表示被发现器件.该表现特性在未授权的情况下可读.可能可写.
Nrf51811代码实现
12.3 外设隐私标志特性
外设隐私标志特性定义了当前隐私是否正在被设备使用.
隐私标志特性值是一个字节长度.
0=当前设备隐私失能.
1=当前设备隐私使能.
2~225=保留.
12.5 外设优先连接参数特性
外设优先连接参数特性包含了外设的优先连接参数
优先连接参数的数据结构

13.2 IDLE模式规程
支持BR/EDR/LE器件类型的器件要求
13.21 普通发现规程
13.2.3 器件发现规程
一个发现其他设备的设备应该能发现以下几种类型的设备
·BR/EDR
·LE-only
·BR/EDR/LE
转载请注明来自博客 http://blog.csdn.net/jinzhichaoshuiping/article/details/43936673
邮箱:akuarius@qq.com
最后
以上就是大意火最近收集整理的关于蓝牙4.0协议官方手册(二)--- 通用访问配置文件的全部内容,更多相关蓝牙4.0协议官方手册(二)---内容请搜索靠谱客的其他文章。
发表评论 取消回复