1、晶振
晶振是电路中常用的时钟元件,全称是晶体振荡器,在单片机系统里,它结合单片机内部的电路,产生单片机所必须的时钟频率。晶体振荡器是从一块石英晶体上按一定的方位角切下的薄片,与IC一起封装组成振荡电路,产品用金属外壳封装。
石英晶体具有压电效应:
压电效应:某些电介质在沿一定方向上受到外力的作用而变形时,其内部会产生极化现象,同时在它的两个相对表面上出现正负相反的电荷。当外力去掉后,它又会恢复到不带电的状态,这种现象称为正压电效应。当作用力的方向改变时,电荷的极性也随之改变。相反,当在电介质的极化方向上施加电场,这些电介质也会发生变形,电场去掉后,电介质的变形随之消失,这种现象称为逆压电效应。
在石英薄片两个对应面上涂敷银层作为电机,在每个电极上各焊一根引线连接到管脚。若在石英晶体的两个电极上加上一电场,晶片就会产生机械变形。如果在晶片的两极加上交变电压,晶片就会产生机械振动,同时晶片的机械振动又会产生交变电场。一般情况下,晶片机械振动的振幅和交变电场的振幅非常微小,但当外加交变电压的频率为某一特定值时,振幅明显加大,比其他频率下的振幅大得多,这种现象称为压电谐振。因此,石英晶体又可以称作石英晶体谐振器。
2、晶振电路
在电器上,石英晶体的代表符号、等效电路如下:


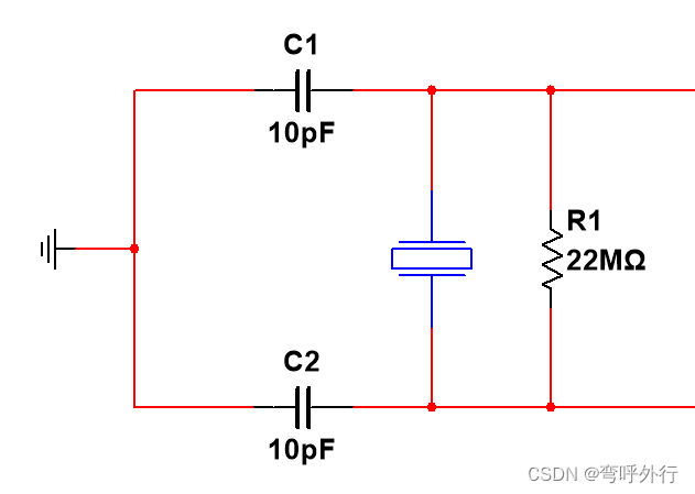
常见的无源并联晶振电路如下图所示:

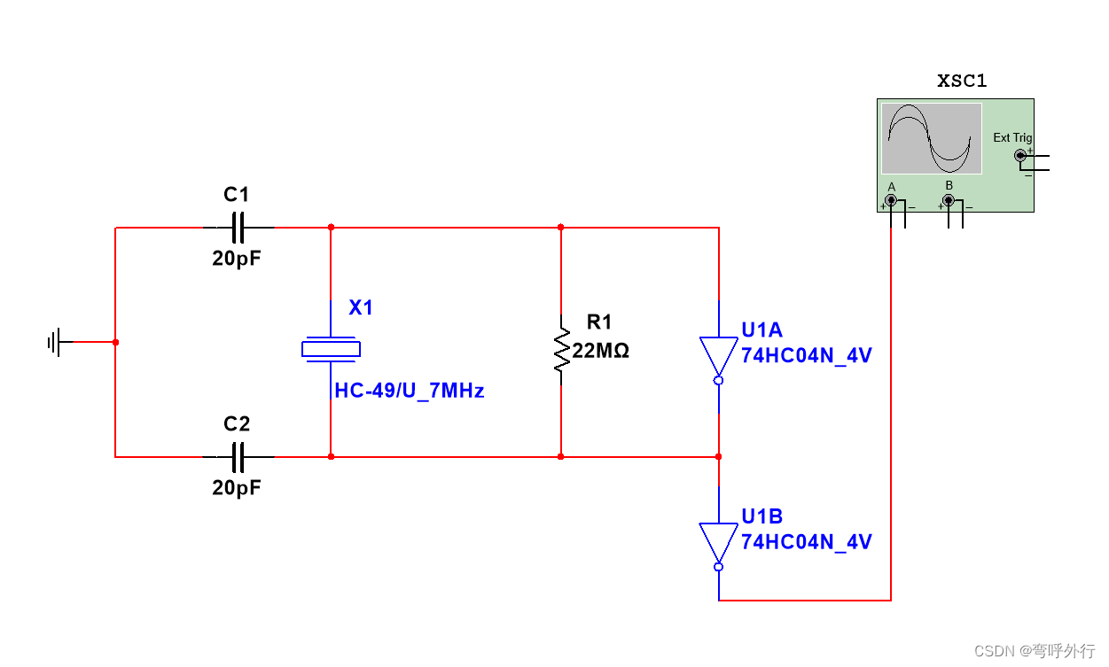
使用Multisim对其进行仿真的电路图如下:

仿真结果如下图所示:

频率约为7.5MHZ
最后
以上就是隐形小松鼠最近收集整理的关于【嵌入式学习】单片机最小系统---晶振电路1、晶振2、晶振电路的全部内容,更多相关【嵌入式学习】单片机最小系统---晶振电路1、晶振2、晶振电路内容请搜索靠谱客的其他文章。
本图文内容来源于网友提供,作为学习参考使用,或来自网络收集整理,版权属于原作者所有。
发表评论 取消回复