
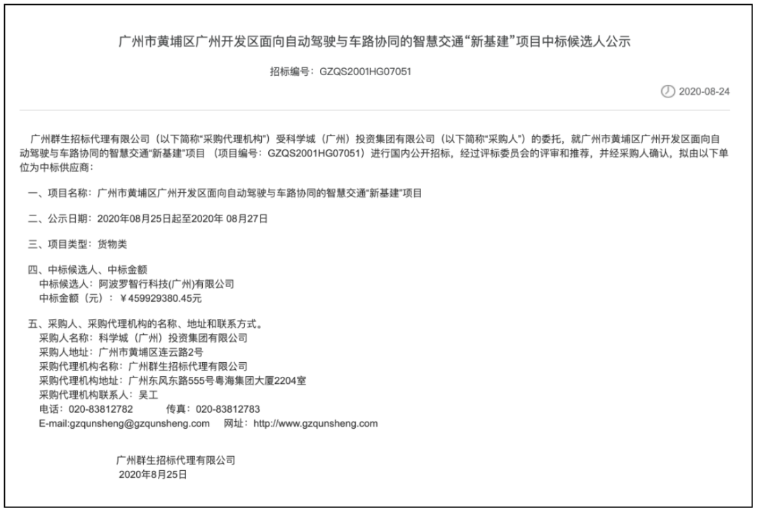
2020年8月28日,百度Apollo旗下子公司阿波罗智行科技(广州)有限公司中标“广州市黄埔区广州开发区面向自动驾驶与车路协同的智慧交通‘新基建’项目”,采购人为科学城(广州)投资集团有限公司,项目金额接近4.6亿元。该项目金额或为今年国内智能交通领域的最大招标项目订单。

根据招标项目规划,广州开发区与百度Apollo的近4.6亿元的项目订单包括车路协同路网基础设施、智能路口、车联网等相关应用系统的建设,这将加速推动广州开发区以及粤港澳大湾区智能网联示范高地建设。
百度Apollo在自动驾驶领域深耕7 年,已形成了自动驾驶、车路协同、智能车联三大开放平台。
近半年以来,百度 Apollo 先后中标保定、重庆、合肥、阳泉、银川等地的智能交通新基建项目。

一张表全面了解各省市5G建设目标
2020中国新基建409家细分领域龙头企业全名单!
35省/市5G建设最新进展与规划一览
近期交通部及各省市共发布5大重要政策全力推进智慧交通!
我叫“5G产业圈”

长按扫码关注
最新5G资讯都在这里!
最后
以上就是细腻睫毛最近收集整理的关于4.6亿元!百度或中标今年智能交通领域最大项目订单!的全部内容,更多相关4内容请搜索靠谱客的其他文章。
本图文内容来源于网友提供,作为学习参考使用,或来自网络收集整理,版权属于原作者所有。
发表评论 取消回复