三个例子带仿真模型的kicad工程打包下载:
https://download.csdn.net/download/pocean2012/85541859
1)运放组成基本的反向放大器
反向放大器原理

原理分析(来自百度百科)
运算放大器具有以下特点,当输出端不加电源电压时,正相输入端(+)和反相输入端(-)被认为施加了相同的电压,也就是说可以认为是虚短路。所以,当正相输入端 (+)为0V时,A点的电压也为0V。
运算放大器的输入阻抗极高,反相输入端(-)中基本上没有电流。因此,当Ie经由A点流向R2时,I1和I2电流基本相等。由以上条件,对R2使用欧姆定律,则得出Vout=- I1xR2。
I1为负是因为I2从电压为0V的点A 流出。换一个角度来看,当反相输入端(-)的输入电压上升时,输出会被反相,向负方向大幅度放大。由于这 个负方向的输出电压经由R2与反相输入端相连,因此,会使反相输入端(-)的电压上升受阻。反相输入端和正 相输入端电压都变为0V,输出电压稳定。
通过这个放大器电路中输入与输出的关系来计算一下增益。增益是Vout和Vin的比,即 Vout/Vin= (-I1xR2) / (I1xR1) =- R2/R1。
所得增益为-,表示波形反相。
multisim制图

运行仿真

转移到KICAD通过电路图调用ngspice仿真

观察网表文件
.title KiCad schematic
.include "D:simulationmodelscomponentsLM741.MOD"
XU1 out Net-_U1-Pad2_ 0 Net-_U1-Pad4_ Net-_U1-Pad7_ 741
V2 Net-_U1-Pad4_ 0 -12
V1 Net-_U1-Pad7_ 0 12
R1 Net-_U1-Pad2_ out 5k
R2 in Net-_U1-Pad2_ 2k
V3 in 0 sin(0,1,1k)
.save @v2[i]
.save @v1[i]
.save @r1[i]
.save @r2[i]
.save @v3[i]
.save V(Net-_U1-Pad2_)
.save V(Net-_U1-Pad4_)
.save V(Net-_U1-Pad7_)
.save V(in)
.save V(out)
.save V(unconnected-_U1-Pad1_)
.save V(unconnected-_U1-Pad5_)
.save V(unconnected-_U1-Pad8_)
.tran 1u 1m
.end
其中用到LM741的模型文件下载链接:
经典运放LM741的spice仿真模型,ngspice,pyspice,kicad实测可用-嵌入式文档类资源-CSDN下载
仿真结果:
R1=2.5K, 反相放大器放大倍数2.5

R1=5K, 放大倍数=5

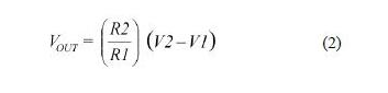
2)差分放大器
原理:

该放大器的传递函数为: 
若R1 = R3 且R2 = R4,则公式 1 简化为:
multisim里绘图仿真:
差分输入=1v , 放大倍数=5倍
在kicad里建立电路模型:

按图中的参数,输出信号放大倍数为3
仿真波形:

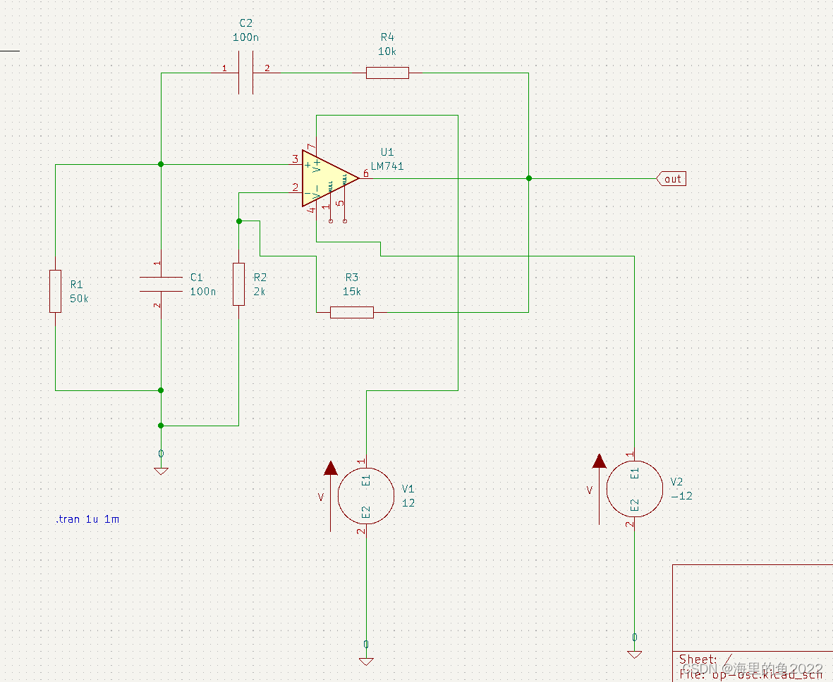
3)用运放组成文氏桥振荡器
电路原理:

文氏桥电路是一个非常经典的电路,历经多年,尽管存在一些缺点,但仍然是教科书里面的必讲内容。从电路结构来看,并不复杂,但是这里面隐含的知识点却很多,涉及的内容也比较广泛,有信号与系统的知识,还要用到一点复变函数的知识,还涉及到相位的概念。因此,值得把这个电路仔细研究一下。
modelsim建立仿真电路

运行仿真:
选频网络电阻=5K
选频网络电阻=15K

转换到kicad绘制电路

观察网表
.title KiCad schematic
.include "D:simulationmodelscomponentsLM741.MOD"
C1 Net-_C1-Pad1_ 0 100n
R1 Net-_C1-Pad1_ 0 10k
R2 Net-_R2-Pad1_ 0 2k
C2 Net-_C1-Pad1_ Net-_C2-Pad2_ 100n
R4 Net-_C2-Pad2_ out 10k
XU1 out Net-_R2-Pad1_ Net-_C1-Pad1_ Net-_U1-Pad4_ Net-_U1-Pad7_ 741
R3 Net-_R2-Pad1_ out 15k
V1 Net-_U1-Pad7_ 0 12
V2 Net-_U1-Pad4_ 0 -12
.save @c1[i]
.save @r1[i]
.save @r2[i]
.save @c2[i]
.save @r4[i]
.save @r3[i]
.save @v1[i]
.save @v2[i]
.save V(Net-_C1-Pad1_)
.save V(Net-_C2-Pad2_)
.save V(Net-_R2-Pad1_)
.save V(Net-_U1-Pad4_)
.save V(Net-_U1-Pad7_)
.save V(out)
.save V(unconnected-_U1-Pad1_)
.save V(unconnected-_U1-Pad5_)
.save V(unconnected-_U1-Pad8_)
.tran 1u 100m
.end
观察仿真结果

最后
以上就是失眠白昼最近收集整理的关于multisim&KICAD仿真运放电路(三个例子)的全部内容,更多相关multisim&KICAD仿真运放电路(三个例子)内容请搜索靠谱客的其他文章。
发表评论 取消回复