题目:1854 基于单片机智能充电器系统设计仿真 程序 论文
摘要
在我们的日常生活中,手机已经变得越来越重要了。我们经常需要使用手机,打电话、发短信、上网、看电影、听歌、玩游戏等等。随着大屏幕和高主频的手机出现,锂离子电池就变得更加重要了,其锂离子电池充电器也受到广大消费者的重视。
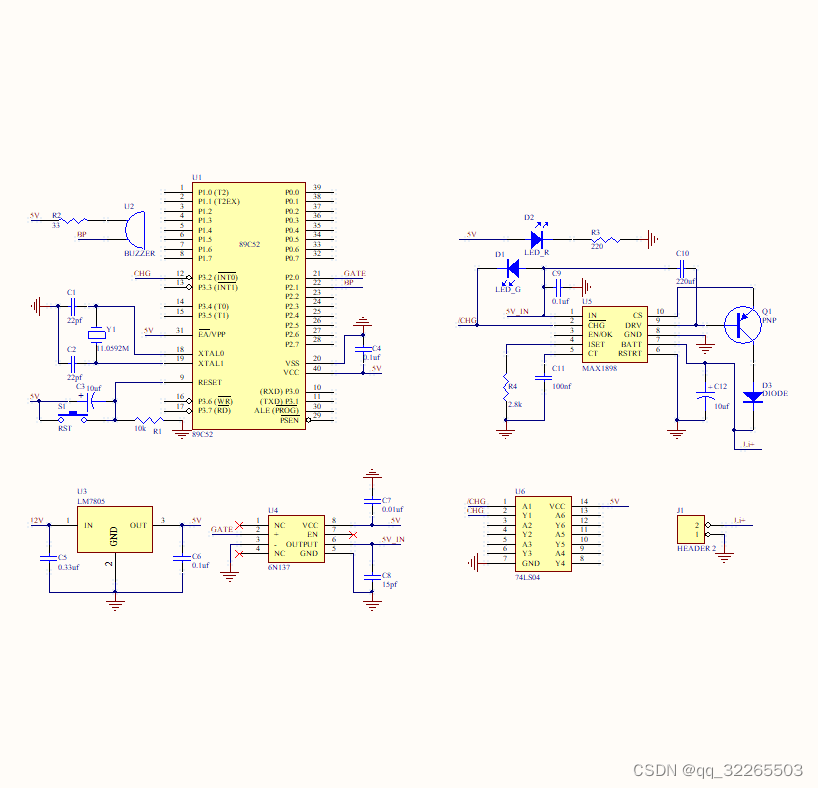
该课题主要是设计一种基于单片机的锂离子电池充电器,在设计上,通过AT89C52和MAX1898可以控制实现预充,快速充电,及恒压充电。该设计可以监控充电过程中的各个状态,实现电路简单,成本较低,而且充电效果很好,包括安全性高,耗时短,对电池损坏小,满足一般用户的要求。本文还对充电器的核心器件MAX1898充电芯片、AT89C2051单片机进行了较详细的介绍。
该智能充电器具有检测锂离子电池的状态;自动切换充电模式以满足充电电池的充电需要;充电状态显示的功能。通过光耦6N137可以实现定时切断MAX1898的电源,减少能耗,同时也延长了它的使用寿命。
关键词: 锂电池,充电器,单片机,AT89C52, MAX1898
资料转发自链接:bs.aiesst.cn/baidu


#include "reg51.h"
#include "my_type.h"
sbit GATE = P2^0;
sbit BP = P2^1;
uint16 t_count,int0_count;
//timer init
void initTimer(void)
{
TMOD=0x1;
TH0=0xee;
TL0=0x19;
}
//timer0/counter0 interrupt
void timer0(void) interrupt 1
{
TH0=0xee;
TL0=0x19;
//add your code here.
t_count++;
if(t_count>600)
//第一次外部中断0产生后3S
{
if(int0_count == 1)
//还没有出现第二次外部中断
{
GATE = 0;
//关闭充电电源
BP = 0;
//打开蜂鸣器报警
}
else
//否则即是充电出错
{
GATE =1;
//应该为1
BP = 0;
}
ET0 = 0 ;
//关闭T0中断
EX0 = 0 ;
//关闭外部中断0
int0_count = 0 ;
t_count = 0 ;
}
//add your code here.
}
1663 基于51单片机的全自动洗衣机系统设计(仿真、程序、论文)
1664 基于51单片机数字电压表的设计(仿真、程序、原理图、论文)
1665 基于8051单片机与1601LCD的计算器设计(仿真 程序 论文)
1666 基于8086的出租车计价器系统设计(仿真、程序、报告)
1667 基于8086电压表系统仿真系统设计(仿真、程序)
1668 基于8086多路温度采集系统设计(仿真、程序、报告)
1669 基于8086计算器系统仿真设计(仿真、程序、bom)
1670 基于8086家具门安全控制系统设计(仿真、程序、报告)
1671 基于8086简易洗衣机控制仿真设计
1672 基于8086汽车控制系统仿真汇编设计
1673 基于8086汽车智能小车控制系统
1674 基于8086三路多量程检测电压表设计
1675 基于8086温度控制系统仿真设计
1676 基于8086物料输送机传送系统控制系统设计
1677 基于8086之能计算器控制系统设计
1678 基于CAN总线的温度检测报警系统设计(仿真 程序 报告)
1679 基于DSP的音频信号滤波技术研究(毕设)
1680 基于Matlab车牌自动识别系统设计
1681 基于Matlab声音处理-男声女生互转
1682 基于Matlab数字图像处理GUI设计
1683 基于MSP430的电机调速控制和速度显示设计(仿真、程序、器件清单)
1684 基于Multisim8路病人呼叫大夫仿真设计
1685 基于Multisim的8路智力竞赛抢答器(完善)
1686 基于Multisim密码锁系统设计(含文档)
1687 基于Multisim汽车尾灯设计仿真设计
1688 基于Multisim养殖舍控制器设计
1689 基于PIC单片机MODBUS总线通信仿真设计
1690 基于PWM控制直流电机速度控制系统设计
1691 基于PWM控制直流电机速度设计(仿真、程序、报告)
1692 基于单片机1602液晶工作8位模式由74LS373控制显示
1693 基于单片机1602液晶工作于4位模式实时显示当前时间
1694 基于单片机240128LCD中文红外遥控万年历设计
1695 基于单片机6路数字电压表仿真设计(汇编)
1696 基于单片机8x8点阵做的贪吃蛇游戏
1697 基于单片机8路数字电压表电压采集设计
1698 基于单片机8通道自动温度检测系统设计(汇编)
1699 基于单片机ATM自动取款机系统设计
1700 基于单片机CAN总线的多路温度检测系统设计
1701 基于单片机DS1302与12864可调式中文电子日历
1702 基于单片机GP2D12红外测距传感器设计
1703 基于单片机GSM的远程拨号开锁(仿真、程序、论文、pcb)
1704 基于单片机PID的热电偶数字温度控制系统设计
1705 基于单片机PID电压控制器设计(论文 仿真 程序)
1706 基于单片机PID加热炉控制系统设计
1707 基于单片机PID控制算法的串联型开关电源设计(仿真 程序 论文)
1708 基于单片机PID数码管显示转速控制(完善)
1709 基于单片机PID算法电机转速控制系统设计
1710 基于单片机PT100的温度PID温度控制(仿真 程序 bom)
1711 基于单片机PWM电机调速系统控制系统设计(仿真 程序 论文)
1712 基于单片机PWM直流电机调速系统(电路、程序、报告)
1713 基于单片机SHT11远程仓库湿度监测系统
1714 基于单片机ULN2803驱动点阵屏仿电梯数字滚动显示
1715 基于单片机八路抢答器控制系统设计
1716 基于单片机八路抢答器系统设计(报告、PCB、仿真、程序)
1717 基于单片机八路数字温度测量报警系统设计(DS18B20、LCD1602)
1718 基于单片机八路温度测量报警系统设计
1719 基于单片机半导体激光器温度控制设计
1720 基于单片机保密数字控制系统设计
1721 基于单片机比赛记分牌的设计(汇编)
1722 基于单片机编码开关控制系统设计
1723 基于单片机步进电机的控制系统设计
1724 基于单片机超大屏幕点阵显示设计
1725 基于单片机车辆转向灯系统汇编
1726 基于单片机出租车计价器设计(仿真、程序、论文)
1727 基于单片机大棚厂房温湿度控制系统设计
1728 基于单片机大棚环境温湿度自动控制系统设计
1729 基于单片机大型LED汉字滚动控制设计
1730 基于单片机带时间及声光提示的八路抢答器设计
1731 基于单片机单总线8路温度采集设计(完善)
1732 基于单片机倒数计时器99秒控制设计(仿真、程序)
1733 基于单片机的PID炉温度控制系统设计
1734 基于单片机的sd卡温度采集存储系统设计
1735 基于单片机的步进电机控制系统设计(仿真、程序、论文)
1736 基于单片机的传感器控制电机设计
1737 基于单片机的催眠电路控制系统设计
1738 基于单片机的电冰箱温度控制设计(仿真、程序、器件清单)
1739 基于单片机的电加热炉温度控制系统设计(仿真、程序、器件清单)
1740 基于单片机的电容电杆测量设计(仿真、程序、报告、器件清单)
1741 基于单片机的多点温度测量系统设计(仿真、程序、报告)
1742 基于单片机的多个电机控制系统设计(仿真、汇编)
1743 基于单片机的多功能电子时钟系统设计(仿真、程序、报告)
1744 基于单片机的多功能电子钟设计(仿真、程序)
1745 基于单片机的多机VB虚拟串口通信设计(上位机和下位机)
1746 基于单片机的多路炉温检测系统设计(仿真、程序)
1747 基于单片机的空调温度控制器设计(仿真、程序、论文)
1748 基于单片机的煤气泄漏报警系统设计(仿真、程序、报告)
1749 基于单片机的全自动洗衣机系统设计(仿真、程序、器件清单)
1750 基于单片机的水位水温控制系统设计(仿真、程序、器件清单)
1751 基于单片机的四路电压采集系统设计、vb上位机(仿真、程序、vb)
1752 基于单片机的温湿度控制系统设计(仿真、程序、清单)
1753 基于单片机的心电信号心率检测系统设计(仿真、程序、原理图、PCB、bom)
1754 基于单片机的血压测量系统设计(仿真、程序、报告)
1755 基于单片机的液位自动控制系统设计(仿真、程序、器件清单)
1756 基于单片机的智能光控路灯的设计(仿真、程序、论文、bom)
1757 基于单片机的智能呼叫系统设计(仿真、程序、原理图、bom)
1758 基于单片机的智能家居系统设计(原理图、pcb、程序、文档)
1759 基于单片机的智能火灾报警系统设计(仿真、程序、bom)
1760 基于单片机的智能浇花系统控制设计(仿真、程序、器件清单)
1761 基于单片机的智能温湿度控制系统设计(仿真、程序、bom)
1762 基于单片机的住宅防盗报警系统的设计(仿真、程序、论文、原理图、ppt)
1763 基于单片机的自动门控制系统设计(仿真、程序、论文、原理图、ppt)
1764 基于单片机电磁流量计模拟仿真设计(仿真、程序、bom)
1765 基于单片机电烤箱的温控系统设计(仿真、程序、文档)
1766 基于单片机电疗仪系统设计(仿真、程序、论文)
1767 基于单片机电路保护器系统仿真设计在(仿真、程序、bom)
1768 基于单片机电能质量检测仪设计(仿真、程序、bom)
1769 基于单片机电压报警智能仪器(仿真、程序、原理图)
1770 基于单片机电压检测系统设计(含VB上位机)(仿真、程序、vb、bom)
1771 基于单片机电子抽奖系统设计(仿真、程序、bom)
1772 基于单片机电子脉搏心率计设计(仿真、程序、论文、bom)
1773 基于单片机电子密码锁控制设计(仿真、程序、bom)
1774 基于单片机电子日历数码管仿真系统设计(仿真、程序、bom)
1775 基于单片机多点温度采集系统设计(仿真、程序、bom)
1776 基于单片机多功能称重电子称设计(仿真、程序、论文、原理图)
1777 基于单片机多功能称重系统设计(仿真、程序、原理图、论文)
1778 基于单片机多功能电子闹钟设计(仿真、程序、bom)
1779 基于单片机多功能函数发生器设计(仿真、程序、论文)
1780 基于单片机多机通讯仓库测温报警系统设计(仿真 程序 bom)
1781 基于单片机多量程数字电压表设计(仿真 程序 bom)
1782 基于单片机多路智能温控仪表设计(仿真 程序 原理图)
1783 基于单片机多模式带音乐跑马灯的设计(仿真 程序 bom)
1784 基于单片机仿手机键盘按键设计(仿真 程序 报告)
1785 基于单片机分布式单总线测温系统设计
1786 基于单片机负载平衡监控系统设计
1787 基于单片机高仿真数码管电子钟设计(仿真、程序、论文)
1788 基于单片机高速公路无卡通行ETC系统设计(仿真、程序、原理图、论文)
1789 基于单片机红外报警器设计(仿真、程序、论文)
1790 基于单片机红外计数器设计(仿真、程序、论文)
1791 基于单片机红外无线通信环境监测设计(温度、亮度)
1792 基于单片机红外遥控数字钟控制设计(原理图 PCB 论文)
1793 基于单片机火灾烟雾报警系统设计(仿真、程序、bom)
1794 基于单片机火灾烟雾报警系统设计(仿真、程序、器件)
1795 基于单片机货车超重监测系统设计(仿真 程序 器件清单)
1796 基于单片机家用电器电话远程控制设计(仿真 程序 原理图 论文 ppt)
1797 基于单片机家用火灾报警系统设计
1798 基于单片机简易加密电子密码锁设计(仿真 程序 论文)
1799 基于单片机交流电压检测采集系统设计 220v
1800 基于单片机可穿戴式脉搏测量系统设计(论文、程序、仿真、bom)
1801 基于单片机空气PM2.5浓度粉尘颗粒物检测系统设计
1802 基于单片机立体车库控制系统设计
1803 基于单片机脉冲宽度的测量的设计(仿真 程序 论文)
1804 基于单片机煤气泄漏检测报警装置设计(仿真、程序、论文)
1805 基于单片机模糊控制的温度控制系统设计(仿真 程序 论文)
1806 基于单片机模拟电子钟图形设计(仿真 程序 论文)
1807 基于单片机模拟量数字量仿真系统设计
1808 基于单片机跑步机控制系统设计
1809 基于单片机频率花色可调跑马灯(仿真 程序 报告)
1810 基于单片机泊车停车位管理系统设计
1811 基于单片机汽车倒车防撞报警电路设计
1812 基于单片机汽车速度控制系统设计
1813 基于单片机汽车尾灯控制系统设计(仿真、程序、论文)
1814 基于单片机热敏PT100温度采集系统设计
1815 基于单片机人体反应速度测试仪设计
1816 基于单片机人体心率计设计
1817 基于单片机十字路口交通灯控制系统设计(仿真 程序 论文)
1818 基于单片机室内空气质量检测系统设计
1819 基于单片机输液点滴测量控制设计
1820 基于单片机数据采集及通信protues仿真设计 VB上位机
1821 基于单片机数码管动态显示万年历设计(电路 程序 报告)
1822 基于单片机数显扭矩扳手检定仪设计(仿真 程序 原理图 论文)
1823 基于单片机数字频率计仿真设计(仿真 程序 原理图 pcb 论文)
1824 基于单片机数字频率计设计(仿真 程序 报告)
1825 基于单片机数字温度计设计(仿真 程序 报告)
1826 基于单片机数字音乐盒的设计(仿真 程序 报告)汇编
1827 基于单片机水塔水位供水控制系统设计(仿真、程序、论文)
1828 基于单片机水塔水位检测设计(仿真 程序 报告)
1829 基于单片机四路测温报警系统设计
1830 基于单片机四路电压采集万用表设计 汇编
1831 基于单片机四路电压采集显示设计 汇编
1832 基于单片机四路电压测量系统设计
1833 基于单片机四路温度测量报警系统设计
1834 基于单片机天车控制系统设计
1835 基于单片机瓦斯有毒气体监测设计
1836 基于单片机万年历设计(含报告 汇编)
1837 基于单片机万年历系统设计
1838 基于单片机位移测量显示系统设计(仿真 程序 论文)
1839 基于单片机温度和时钟的无线遥控系统设计
1840 基于单片机温度控制直流电动机转速设计
1841 基于单片机洗衣机控制系统设计(仿真 程序 原理图)
1842 基于单片机洗衣机控制系统设计(仿真 汇编 报告)
1843 基于单片机小型飞机双电源照明系统控制设计
1844 基于单片机虚拟示波器仿真设计
1845 基于单片机液位检测系统设计
1846 基于单片机液位自动控制与检测设计(仿真 程序 论文)
1847 基于单片机音乐播放器音乐演奏器设计(仿真 程序 论文)
1848 基于单片机直流电机PID转速控制设计
1849 基于单片机直流电机PWM调速系统设计
1850 基于单片机直流电机PWM控制系统(仿真 程序 论文)
1851 基于单片机直流电机测速中文液晶显示设计
1852 基于单片机直流电机正反转控制系统设计
1853 基于单片机智能百叶窗卷帘门自动门设计
1854 基于单片机智能充电器系统设计(仿真 程序 论文)
1855 基于单片机智能多路温控仪表系统设计
1856 基于单片机智能门禁管理系统设计
1857 基于单片机智能热水器系统仿真设计
1858 基于单片机智能扫地机器人控制系统设计
1859 基于单片机智能温度控制器系统设计
1860 基于单片机智能温度控制系统设计(加热 散热)
1861 基于单片机智能温控器控制系统设计
1862 基于单片机智能温控仪表的设计(仿真 程序 报告)
1863 基于单片机智能温控仪表系统设计(热电阻+热电偶+LED阵列)
1864 基于单片机智能循迹小车控制设计
1865 基于单片机自动打铃器系统设计
1866 基于单片机自动贴装机控制系统(仿真 程序 论文 ppt)
1867 基于单片机自动贴装机控制系统设计(仿真 原理图 程序 论文 PPT)
1868 基于机器视觉的玻璃缺陷检测算法研究与设计
1869 基于热敏电阻的数字温度计的设计(仿真 程序 论文)
1870 基于数电数字时钟系统设计(仿真 PCB 原理图 论文)
1871 基于数电数字时钟系统设计(仿真 论文)
1872 基于自动取款机系统系统设计
1873 计算机-多路径TCP技术研究与实现(毕业设计)
1874 用DS1302与1602LCD设计的可调式电子日历与时钟(仿真 程序 论文)
1875 用继电器及双向可按硅控制照明设备
1876 基于51单片机产品数量自动计量系统设计
1877 基于51单片机和MAX1898的智能手机充电器设计
1878 基于51单片机智能鱼缸温度控制系统设计
1879 基于ATmega328智能门禁控制系统设计
1880 基于IR2104 MOS管+74lvc245隔离双路电机驱动设计
1881 基于STC89C51和STH11温湿度采集和测量系统设计
1882 基于STM32的ONENET的物联网智能家居毕业设计
1883 基于STM32智能超声波测距语音导盲仪系统设计
1884 基于单片机的PID恒温控制系统设计
1885 基于单片机的八路抢答器设计(仿真 程序 论文 原理图 pcb)
1886 基于单片机的光照强度控制系统设计
1887 基于单片机的脉搏体温血压检测仪设计
1888 基于单片机的汽车自主加油控制系统设计
1889 基于单片机的智能公交报站系统设计(仿真、程序、原理图、设计报告、清单)
1890 基于单片机多功能电子时钟系统设计
1891 基于单片机分贝采集和显示控制系统设计
1892 基于单片机公交语音报站系统设计
1893 基于单片机教室人数实时检测系统设计
1894 基于单片机汽车信号灯仿真系统设计(汇编)
1895 基于单片机人流量统计仿真系统设计
1896 基于单片机温度烟雾控制系统设计
1897 基于单片机蓄电池指标智能检测系统设计
1898 基于单片机原油含水量检测系统设计
1899 基于单片机智能温室控制系统设计
1900 基于飞思卡尔的无人坚守点滴监控自动控制系统设计(程序,原理图,pcb,报告)
1901 基于单片机大气压监测报警系统电路方案设计
1902 基于51单片机病房呼叫系统仿真电路设计
1903 基于K型热电偶冷端温度补偿的温度检测及报警装置的设计
1904 基于STM32单片机的数控直流电源设计
1905 基于STM32的车牌识别控制系统设计(文档、视频、源码、原理图)
1906 基于STM32的智能触摸台灯控制设计
1907 基于STM32校园宿舍门禁防疫测温系统设计(原理图、pcb、源程序)
1908 基于STM32智能光控窗帘系统设计(仿真、程序)
1909 基于STM32智能加湿器系统设计(仿真、程序)
1910 基于单片机16键电子称控制系统设计(原理图、程序等完整资料)
1911 基于单片机ADC0808的8通道电压采集程序仿真设计
1912 基于单片机宠物智能定时喂食投食系统设计(仿真 、程序、原理图)
1913 基于单片机大气压海拔检测仿真和程序设计
1914 基于单片机的十字路口红绿灯控制器(仿真,程序,报告)
1915 基于单片机的太阳能智能充电器、储能器设计系统
1916 基于单片机的太阳能逐日追光系统设计(原理图、PCB、程序)
1917 基于单片机的智能窗帘控制系统设计(仿真、程序、原理图)
1918 基于单片机的智能饮水机控制设计(仿真、程序)
1919 基于单片机多路AC 220v可控硅闪灯控制系统设计
1920 基于单片机光伏并网模拟发电装置系统设计(原理图、PCB、源码、设计论文)
1921 基于单片机五路抢答器设计(仿真,程序,论文)
1922 基于单片机智能自动扫地机器人控制电路设计(仿真、程序、电路)
1923 基于单片机自动升旗、国旗控制系统设计(仿真、程序、电路图)
1924 基于电位器式传感器位移测量仪的仿真设计
最后
以上就是柔弱翅膀最近收集整理的关于【毕业设计】单片机和stm32设计选题,proteues仿真、程序完整资料-转发分享的全部内容,更多相关【毕业设计】单片机和stm32设计选题内容请搜索靠谱客的其他文章。
发表评论 取消回复