本人为团队中负责硬件部分,为了准备2022年电赛,本队伍已经制作2019年和2021年电赛信号题,本次主要讲解为2019年电赛D题硬件部分,少部分为软件需要做的部分。后续会对整个硬件进行优化和整理。
1.题目分析
1.1 题目要求:


2 题目分析:
题目的硬件所确定的部分为一个分压式放大电路,其中利用的9013 npn来进行反向放大。本次主要的难点为设计一个便于拔插的电路和设计一个电路检测仪。
题目中基础部分为需要设计检测仪能够检测放大电路的输入电阻、输出电阻、增益和频幅特性曲线由于设计的反向放大电路只有一个输入输出端口,所以不能采用一般的方式去求出我们需要的。我们必须采用其他方式来获取我们所需要的。其中给出的电路是确定的,其中的输入电阻、输出电阻都是可以计算得出的,交流时候电容看作断路,其电压置0 可得电路见图2.1所示; (注:每个9013的放大系数是不同的,所以输入电阻是不同的)

图2.1 小信号等效电路
分析完确定的电路则需要分析需要测试的电路,其中要求测出输入电阻,输出电阻,放大增益,频幅特性曲线,由于需要自身产生信号并且单片机进行采集。所以需要设计的电路为输出电阻采样电,输出电阻电路分析,信号产生源模块,ADC采样电路。
2.1输入电阻分析
由于待测电路只有一个输入口,所以常规的利用欧姆定律采集电压和电流是不可行的,本次我使用一个串联的电阻,采集电阻俩端电压,利用公式: Us/ri = Ur/R 。 其中Ur为串联电阻俩端电压,可以利用俩个ADC采集数据,联合公式 ri = (Us/Ur)* R标 便可以求出输入电阻。具体设计见图2.2所示;

图2.2 输入电阻电路计算设计
2.2 输出电阻分析
同理,由于输出端口只有一个端口,不用利用简单的外加电压的方式求出其输出电阻,并且由于输出电阻是已知的,所以非常好用来分析误差的大小。
为了能够得到输出电阻,也是利用电压的关系去求,电路 设计如图2.3所示; 当不接电阻时求出其Uo‘ ,当接上负载时候求出其电阻俩端的电压Uo“ ,利用电路的联系 Uo’ = Uo”+Urs ,Uo"/RL =Io Io* rs=Urs 则可以得到输出电阻的公式:rs=[(Uo"-Uo‘)/Uo“ ]*RL .
为了软件能够更好的控制,利用一个继电器来控制,当继电器不工作的时候,ADC采集的为开路电压及Uo’,当继电器工作时,ADC采集的电压为负载电压大小为Uo”,利用自行设计的并联电阻大小便可以计算出输出电阻的大小。

图2.3 输出电阻设计电路
2.3 增益分析
对于增益是非常的简单的,将上面分析的Uo‘与串联电阻的右端点(即是题目电路中的U1) 利用公式 AV= -Uo’/U1 利用ADC采样得到的有效值相除便可以得到其增益的大小,其中最主要注意的其是反向放大,所以在公式需要添加负号。
2.4 幅频特性曲线分析
幅频特性曲线是以其频率为横坐标,以增益为纵坐标的曲线。其中电路中存在470pf形成了低通滤波器的效果,从而能够将频幅特性曲线下降的曲线也能画出。其中最主要的是找到其转变的四个点如果能够找到便可以很快的画出曲线。部分曲线见图2.4所示;

图2.4 频幅曲线绘画
2.5 信号发生源分析
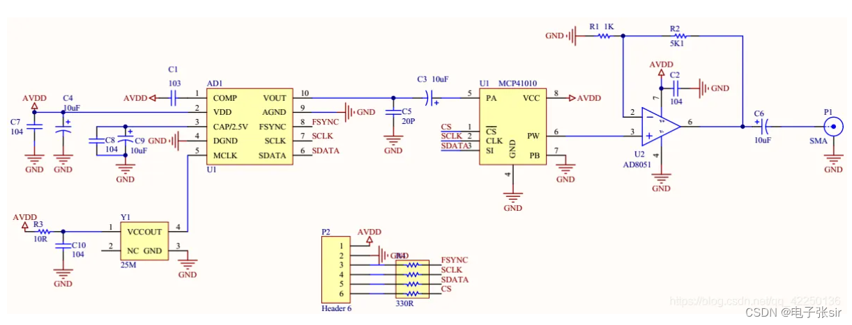
基础部分为产生一个1KHZ的正弦波信号,并且在测试幅频特性曲线时,需要不断改变其输人频率,所以需要一个信号产生源,本次电路选择的为AD9833.模块
其中AD9833内部电路原理图见图2.5所示; 其中利用单片机SPI协议与AD9833的其中FSYNC,SCLK,SDATA.三个引脚所连接。利用正负12V供电。
其中注意的是AD9833输出恒定为0.6V的电压,只能改变其频率。对于我们设计的放大的电路如果直接利用AD9833的电压,那么我们的电路会发生失真见图2.6,所以需要将AD9833的输出进行滤波和衰减。
图2.5 AD9833内部原理图

图2.6 电路0.6V输出仿真
2.6 ADC采样电路分析
为了采样的精度足够,采用外部ADC模块,本次实验采用的为AD7606可以采集正负电压不需要对信号进行抬压,但是为了采样的精确性,需要对DDS衰减输入的信号进行放大后进行采样,由于放大后的信号发生了变化,AD7606不能满足其精度,所以利用AD637模块去提高采样的精度,并且AD637可以将输入的正弦波信号直接通过运算输出有效值。
在实际电路中,软件测试时,AD7606在采集串联电阻俩端电压时候,由于ADC转换速率达不到题目要求,所以团队改变原有的策略,将原来一路采用AD637变为多路使用AD637模块
2.7 衰减信号电路分析
由于DDS 信号源AD9833是输出电压恒定0.6V,频率可调的信号,但是将0.6V的信号直接输入到放大电路会造成双向失真,于是需要将DDS输出的信号进行衰减,可以利用三种方法:
2.7.1 电阻分压衰减
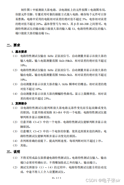
经过实际测试,为了使得输入信号不会失真,输出的信号为100—200mv之间较稳定,于是利用常见的电阻分压对电压进行分压,并且为了电路的稳定性,将分压的信号接跟随器。电路见图2.7;

图2.7 电阻分压衰减设计
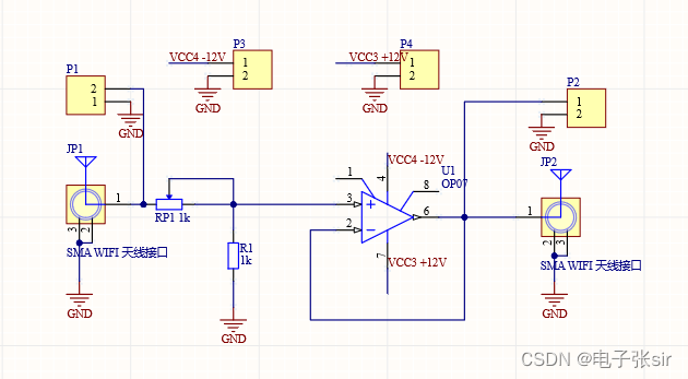
2.7.2 PI型衰减网络
π型衰减器主要作用是对信号进行衰减处理,同时进行阻抗匹配,阻抗匹配主要是为了调整负载功率和抑制信号反射
R2和R3是相同值,其中需要衰减多少,大家可以在网上找一个pi衰减网络计算器,将自己需要设计的衰减倍数输入即可得到其电阻的大小,注意衰减网络是以dB为单位需要进行一定换算,其这换算公式为 20lg(N) 其中N为需要衰减的倍数,本次电路中用的是该网络。设计见图2.8所示;

图2.8 PI型衰减网络设计
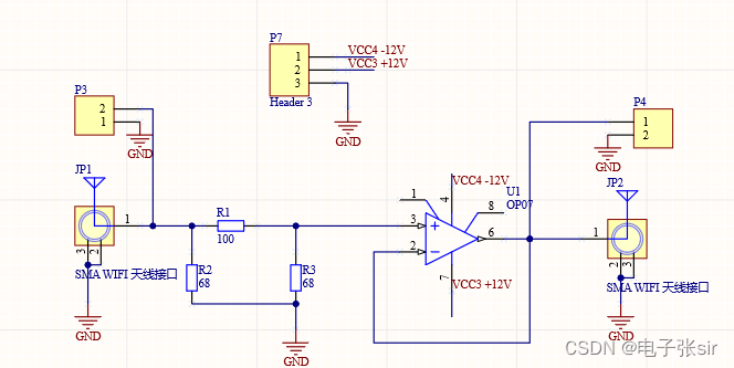
2.7.3 运算衰减电路
可以利用运算放大器来设计衰减网络,其中运用的为反向缩小,其中计算公式为:
U2= U1*(-RP1/R1),可以调节其滑动变阻器从而得到所需缩小的倍数。设计电路为图2.9所示;
注:为了电阻匹配其运算放大器的正极端需要设计一个补偿电阻,具体大小为RP1//R1。当补偿电阻设计不正确时,会出现交越失真。

图2.9 运算衰减电路设计
2.8 继电器电路设计
由于先前考虑用AD7606直接采集电阻俩端数据,但是显示采用周期太久,达不到要求,于是利用 继电器,将控制采样的数据先后。继电器模块见图2.10所示

图2.10 继电器模块设计
3.整体原理图设计
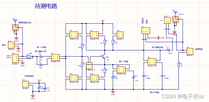
综合以上分析,本次实验主要设计便于拔插的利用四角排针,整体电路见图3.1,图3.2所示;
为了简便操作将串联电阻和并联电阻一并设计进待测电路。
以 R1为例,当朓帽接24时则电阻正常接入,当朓帽接13时将电阻断路,当都不接时将电阻断路,其他类型分析,当电容分析时,不接跳帽时将电容断路,接12或者34时,电容正常接入,当12和34全部相接时,电容加倍。

图3.1 待测电路设计

图3.2 待测电路pcb绘制
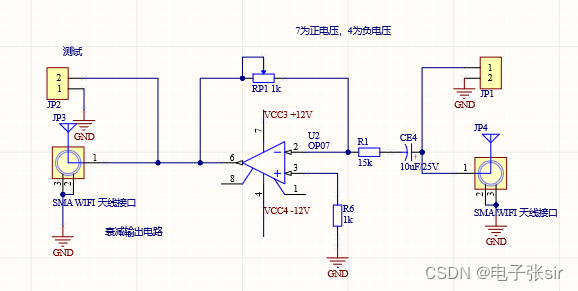
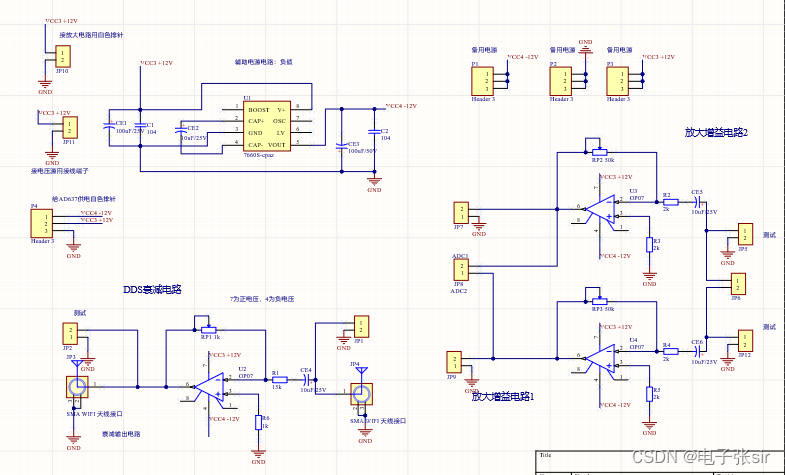
由于AD637和运算放大器需要使用正负12V的电压,所以使用电荷泵将12V转为-12V,并且由于DDS输出恒定0.6V电压,需要进行降压,在串联电阻的电压很小,直接利用AD637会出现测量数据有误,所以需要设计运算放大电路,具体设计见图3.3,图3.4所示;
需要注意的点为设计的运算放大的大小在实物测试中需要知道其具体大小才能便于软件编程其计算公式部分,若不知道其运算放大的具体大小会影响其输入输出电阻的准确值。

图3.3 电荷泵及运算放大电路原理图

图3.4 pcb绘制部分
4. 硬件测试
在上软件前需要将硬件各部分进行测试,其降压电路,放大电路,运算放大电路,AD模块的测试都需要利用其仪器进行测试,如果最理想的都不能测出来那么软件是测不出来的。
需要测试的数据有:
1.电荷泵转化电压 2.pi型衰减网络衰减倍数大小 3.运算放大器放大倍数大小
4.分压式放大电路放大倍数大小 5. AD637转换有效值大小 6.故障分析其直流输出大小
7.DDS输出正弦波图形和电压大小 8 .将各模块连接后观看其波形和电压。整体联合后波形测试见图4.1所示;通过DDS产生的信号经过各个模块输出波形较稳定。

图4.1 硬件调试过程
等到硬件部分各个部分都可以用的时候,就可以上软件来联调了。其中的输入输出电阻,增益,频幅特性曲线都是需要配合软件来联调的,调试过程见图4.2所示;

图4.2 软件联调
5. 故障分析
为了分析故障最好的做法便是软件仿真。,通过测量输入电阻,输出直流电压和输出电压大小可以分析出对应的故障,初步分析出故障可以通过以下办法去判断见图5.1所示;

图5.1 故障分析结果
最后
以上就是着急咖啡豆最近收集整理的关于2019年电赛D题《简易电路特性测试仪》全过程1.题目分析2 题目分析:3.整体原理图设计4. 硬件测试5. 故障分析的全部内容,更多相关2019年电赛D题《简易电路特性测试仪》全过程1.题目分析2内容请搜索靠谱客的其他文章。
发表评论 取消回复