参考链接:https://blog.csdn.net/DDDDeng_/article/details/108118544
使用xshell



Ubuntu 18.04.5 LTS配置静态ip

进入/etc/netplan/目录
修改目录下的yaml文件,或者创建一个新yaml文件。以创建新文件为例:
cd /etc/netplan
touch 50-cloud-init.yaml
给ens33网卡配置静态IP、网关、DNS,文件内容:如上图
重启服务使配置生效,检查是否生效:
sudo netplan apply
ifconfig
配置临时ip、网关、dns
配置临时ip
以修改eth0网卡为例,执行命令后立即生效,重启后失效:
ifconfig eth0 192.168.137.120 netmask 255.255.255.0
配置网关
添加网关:
route add default gw 192.168.137.1
查看配置的网关,以下命令均可:
route -n
ip route
配置DNS(优先级由低到高)
修改/etc/resolv.conf文件,加入dns,重启失效
vim /etc/resolv.conf
nameserver 192.168.43.1
nameserver 8.8.8.8
修改网卡的dns,重启不失效(上面的配置静态的方法)
修改/etc/hosts文件,添加对应的ip与域名
220.181.38.148 www.baidu.com
参考链接:
【Ubuntu】配置静态ip地址、DNS、网关
xshell的连接
安装或更新Ubuntu为最新版本。
尝试登陆root用户(使用登陆系统的密码),如果失败则需设置新的root密码
设置新的root密码,执行:sudo passwd 然后设置新密码
安装net-tools工具,命令:apt install net-tools
在ubuntu中 ifconfig命令查看ip地址
检查windows网络连接是否存在“VMnet8”
如果没有则需要添加,打开VMware中的虚拟网络编辑器
虚拟编辑器中选中vmnet8,并选择更改设置
windows中打开cmd ping Ubuntu的ip,证实连接没有问题。
在Xshell中添加会话连接,名称,协议:ssh,主机IP地址(填写Ubuntu地址)。
设置登录用户名和登录密码,然后确定。
然后xshell开始连接Ubuntu,此时会连接失败。
在Ubuntu中安装openssh-server,需要管理员权限,sudo apt install openssh-server
如果安装Openssh-server报404错误,更新为最新的系统版本就可以了。
安装好openssh-server后再用Xshell连接系统。
开始连接不成功,提示ssh服务器拒绝了密码。
通过这个命令查看SSH是否启动: ps -e | grep ssh
如果只有ssh-agent表示还没启动,需要 /etc/init.d/ssh start
如果云没有问题可能是ssh-server的配置文件设置了拒绝以root用户登录的模式,在root登陆的情况下
使用这个命令: vim /etc/ssh/sshd_config
vim编辑 PermitRootLogin without-password更改为 PermitRootLogin yes,最新版本是将它注释掉的,更改完要删掉注释。
然后ubuntu重启ssh服务,sudo /etc/init.d/ssh restart
xshell再次连接,连接成功。
下载安装启动redis
官网:https://redis.io
下载新版本
1.安装包传到Ubuntu系统上并解压
在opt目录下

解压代码:
tar -zxvf redis-7.0.4.tar.gz

2. 进入解压后的文件

看到redis的配置文件
3.下载基本环境安装c++
代码:apt install gcc-c++
查看版本: gcc -v
把需要的文件全部配置上 make
install配置(确认): make install


4.redis的默认安装路径/usr/local/bin

5.将redis配置文件复制到当前目录下
创建目录:mkdir myconfig
复制配置文件进去:cp /opt/redis-7.0.4/redis.conf myredis.conf

6.redis默认不是后台启动,修改配置文件
打开配置文件: vim myredis.conf
修改:

7.启动redis服务
先进入路径/usr/local/bin
cd /usr/local/bin
代码:
pwd #查看当前目录地址
redis-server myconfig/myredis.conf #通过指定配置文件启动服务

8.使用redis-cli进行连接测试
redis-cli -p 6379 #使用redis客户端进行连接
ping #测试连接


9.查看redis进程是否开启
可以新开一个服务
代码
ps -ef|grep redis

10.如何关闭redis shutdown
没连接就退出

11.再次查看进程是否存在

12.后面会使用单机多redis启动集群设置
redis-benchmark测试性能
测试性能
**redis-benchmark:**Redis官方提供的性能测试工具,参数选项如下:

简单测试
# 测试:100个并发连接 100000请求
redis-benchmark -h localhost -p 6379 -c 100 -n 100000
分析:


基础知识
redis默认有16个数据库

默认使用第0个数据库
可以使用select进行切换数据库
127.0.0.1:6379> dbsize
(integer) 5
127.0.0.1:6379> select 3
OK
127.0.0.1:6379[3]> dbsize
(integer) 0
查看所有key和获得数据
127.0.0.1:6379[3]> set name qinxin
OK
127.0.0.1:6379[3]> get name
"qinxin"
127.0.0.1:6379[3]> keys *
1) "name"
127.0.0.1:6379[3]>
清除当前数据库
127.0.0.1:6379[3]> flushdb
OK
127.0.0.1:6379[3]> keys *
(empty array)
清空所有数据库
127.0.0.1:6379[3]> select 0
OK
127.0.0.1:6379> keys *
1) "name"
2) "counter:__rand_int__"
3) "key:__rand_int__"
4) "mylist"
5) "myhash"
127.0.0.1:6379> select 3
OK
127.0.0.1:6379[3]> keys *
(empty array)
127.0.0.1:6379[3]> flushall
OK
127.0.0.1:6379[3]> select 0
OK
127.0.0.1:6379> keys *
(empty array)
select ? :切换到第?个数据库
keys * :查看当前数据库中所有的key。
flushdb:清空当前数据库中的键值对。
flushall:清空所有数据库的键值对。
redis是单线程的,Redis是基于内存操作的。
所以Redis的性能瓶颈不是CPU,而是机器内存和网络带宽
C语言写的,QPS达到10W+
redis是单线程还这么快?
- 误区1:高性能的服务器一定是多线程的?
- 误区2:多线程(CPU上下文会切换!)一定比单线程效率高!
核心:Redis是将所有的数据放在内存中的,所以说使用单线程去操作效率就是最高的,多线程(CPU上下文会切换:耗时的操作!),对于内存系统来说,如果没有上下文切换效率就是最高的,多次读写都是在一个CPU上的,在内存存储数据情况下,单线程就是最佳的方案。
五大数据类型

Redis-key
在redis中无论什么数据类型,在数据库中都是以key-value形式保存,通过进行对Redis-key的操作,来完成对数据库中数据的操作。
下面学习的命令:
- exists key:判断键是否存在
- del key:删除键值对
- move key db:将键值对移动到指定数据库
- expire key second:设置键值对的过期时间
- type key:查看value的数据类型
127.0.0.1:6379> keys * # 查看当前数据库所有key
(empty list or set)
127.0.0.1:6379> set name qinjiang # set key
OK
127.0.0.1:6379> set age 20
OK
127.0.0.1:6379> keys *
1) "age"
2) "name"
127.0.0.1:6379> move age 1 # 将键值对移动到指定数据库
(integer) 1
127.0.0.1:6379> EXISTS age # 判断键是否存在
(integer) 0 # 不存在
127.0.0.1:6379> EXISTS name
(integer) 1 # 存在
127.0.0.1:6379> SELECT 1
OK
127.0.0.1:6379[1]> keys *
1) "age"
127.0.0.1:6379[1]> del age # 删除键值对
(integer) 1 # 删除个数
127.0.0.1:6379> set age 20
OK
127.0.0.1:6379> EXPIRE age 15 # 设置键值对的过期时间
(integer) 1 # 设置成功 开始计数
127.0.0.1:6379> ttl age # 查看key的过期剩余时间
(integer) 13
127.0.0.1:6379> ttl age
(integer) 11
127.0.0.1:6379> ttl age
(integer) 9
127.0.0.1:6379> ttl age
(integer) -2 # -2 表示key过期,-1表示key未设置过期时间
127.0.0.1:6379> get age # 过期的key 会被自动delete
(nil)
127.0.0.1:6379> keys *
1) "name"
127.0.0.1:6379> type name # 查看value的数据类型
string
关于TTL命令
Redis的key,通过TTL命令返回key的过期时间,一般来说有3种:
- 当前key没有设置过期时间,所以会返回-1.
- 当前key有设置过期时间或从没存在过,而且key已经过期,所以会返回-2.
- 当前key有设置过期时间,且key还没有过期,故会返回key的正常剩余时间.
127.0.0.1:6379> set name qinxin
OK
127.0.0.1:6379> ttl name
(integer) -1
127.0.0.1:6379> ttl age
(integer) -2
127.0.0.1:6379> ttl kkk
(integer) -2
关于重命名RENAME和RENAMENX
RENAME key newkey修改 key 的名称 (如果newkey原本有这个名字会覆盖原本的内容)
RENAMENX key newkey仅当 newkey 不存在时,将 key 改名为 newkey 。(原本有newkey 不会进行操作)
127.0.0.1:6379> set name1 xie
OK
127.0.0.1:6379> rename name name1
OK
127.0.0.1:6379> keys *
1) "name1"
127.0.0.1:6379> get name1
"qinxin"
127.0.0.1:6379> keys *
1) "name"
127.0.0.1:6379> set name1 xie
OK
127.0.0.1:6379> keys *
1) "name"
2) "name1"
127.0.0.1:6379> renamenx name name1
(integer) 0
127.0.0.1:6379> keys *
1) "name"
2) "name1"
127.0.0.1:6379> renamenx name name2
(integer) 1
127.0.0.1:6379> keys *
1) "name1"
2) "name2"
String(字符串)
| 命令 | 描述 | 示例 |
|---|---|---|
APPEND key value | 向指定的key的value后追加字符串 | 127.0.0.1:6379> set msg hello OK 127.0.0.1:6379> append msg " world" (integer) 11 127.0.0.1:6379> get msg “hello world” |
DECR/INCR key | 将指定key的value数值进行+1/-1(仅对于数字) | 127.0.0.1:6379> set age 20 OK 127.0.0.1:6379> incr age (integer) 21 127.0.0.1:6379> decr age (integer) 20 |
INCRBY/DECRBY key n | 按指定的步长对数值进行加减 | 127.0.0.1:6379> INCRBY age 5 (integer) 25 127.0.0.1:6379> DECRBY age 10 (integer) 15 |
INCRBYFLOAT key n | 为数值加上浮点型数值 | 127.0.0.1:6379> INCRBYFLOAT age 5.2 “20.2” |
STRLEN key | 获取key保存值的字符串长度 | 127.0.0.1:6379> get msg “hello world” 127.0.0.1:6379> STRLEN msg (integer) 11 |
GETRANGE key start end | 按起止位置获取字符串(闭区间,起止位置都取) | 127.0.0.1:6379> get msg “hello world” 127.0.0.1:6379> GETRANGE msg 3 9 “lo worl” |
SETRANGE key offset value | 用指定的value 替换key中 offset开始的值 | 127.0.0.1:6379> SETRANGE msg 2 hello (integer) 7 127.0.0.1:6379> get msg “tehello” |
GETSET key value | 将给定 key 的值设为 value ,并返回 key 的旧值(old value)。 | 127.0.0.1:6379> GETSET msg test “hello world” |
SETNX key value | 仅当key不存在时进行set | 127.0.0.1:6379> SETNX msg test (integer) 0 127.0.0.1:6379> SETNX name sakura (integer) 1 |
SETEX key seconds value | set 键值对并设置过期时间 | 127.0.0.1:6379> setex name 10 root OK 127.0.0.1:6379> get name (nil) |
MSET key1 value1 [key2 value2..] | 批量set键值对 | 127.0.0.1:6379> MSET k1 v1 k2 v2 k3 v3 OK |
MSETNX key1 value1 [key2 value2..] | 批量设置键值对,仅当参数中所有的key都不存在时执行 | 127.0.0.1:6379> MSETNX k1 v1 k4 v4 (integer) 0 |
MGET key1 [key2..] | 批量获取多个key保存的值 | 127.0.0.1:6379> MGET k1 k2 k3 1) “v1” 2) “v2” 3) “v3” |
PSETEX key milliseconds value | 和 SETEX 命令相似,但它以毫秒为单位设置 key 的生存时间, | |
getset key value | 如果不存在值,则返回nil,如果存在值,获取原来的值,并设置新的值 |
注意:DECR/INCR key这些加减的操作,如果key不存在,会自动创建key且value是默认值为0进行操作
GETRANGE 附加操作
127.0.0.1:6379> get key1
"value1hello"
127.0.0.1:6379> getrange key1 6 -1
"hello"
127.0.0.1:6379> getrange key1 6 7
"he"
SETRANGE key offset value :替换指定的位置和之后的值
127.0.0.1:6379> get key1
"value1hello"
127.0.0.1:6379> getrange key1 6 -1
"hello"
127.0.0.1:6379> getrange key1 6 7
"he"
127.0.0.1:6379> setrange key1 5 xx
(integer) 11
127.0.0.1:6379> get key1
"valuexxello"
127.0.0.1:6379> setrange key1 0 xx
(integer) 11
127.0.0.1:6379> get key1
"xxluexxello"
String类似的使用场景:value除了是字符串还可以是数字,用途举例:
- 计数器
- 统计多单位的数量:uid:123666:follow 0 粉丝数
- 对象存储缓存
List(列表)
Redis列表是简单的字符串列表,按照插入顺序排序。你可以添加一个元素到列表的头部(左边)或者尾部(右边)
一个列表最多可以包含 232 - 1 个元素 (4294967295, 每个列表超过40亿个元素)。
首先我们列表,可以经过规则定义将其变为队列、栈、双端队列等
所有的list都是l开头的
正如图Redis中List是可以进行双端操作的,所以命令也就分为了LXXX和RLLL两类,有时候L也表示List例如LLEN.
| 命令 | 描述 |
|---|---|
LPUSH/RPUSH key value1[value2..] | 从左边/右边向列表中PUSH值(一个或者多个)。 |
LRANGE key start end | 获取list 起止元素==(索引从左往右 递增)== |
LPUSHX/RPUSHX key value | 向已存在的列名中push值(一个或者多个) |
LINSERT key BEFORE|AFTER pivot value | 在指定列表元素的前/后 插入value |
LLEN key | 查看列表长度 |
LINDEX key index | 通过索引获取列表元素 |
LSET key index value | 通过索引为元素设值 |
LPOP/RPOP key | 从最左边/最右边移除值 并返回 |
RPOPLPUSH source destination | 将列表的尾部(右)最后一个值弹出,并返回,然后加到另一个列表的头部 |
LTRIM key start end | 通过下标截取指定范围内的列表 |
LREM key count value | List中是允许value重复的 count > 0:从头部开始搜索 然后删除指定的value 至多删除count个 count < 0:从尾部开始搜索… count = 0:删除列表中所有的指定value。 |
BLPOP/BRPOP key1[key2] timout | 移出并获取列表的第一个/最后一个元素, 如果列表没有元素会阻塞列表直到等待超时或发现可弹出元素为止。 |
BRPOPLPUSH source destination timeout | 和RPOPLPUSH功能相同,如果列表没有元素会阻塞列表直到等待超时或发现可弹出元素为止。 |
---------------------------LPUSH---RPUSH---LRANGE--------------------------------
127.0.0.1:6379> LPUSH mylist k1 # LPUSH mylist=>{1}
(integer) 1
127.0.0.1:6379> LPUSH mylist k2 # LPUSH mylist=>{2,1}
(integer) 2
127.0.0.1:6379> RPUSH mylist k3 # RPUSH mylist=>{2,1,3}
(integer) 3
127.0.0.1:6379> get mylist # 普通的get是无法获取list值的
(error) WRONGTYPE Operation against a key holding the wrong kind of value
127.0.0.1:6379> LRANGE mylist 0 4 # LRANGE 获取起止位置范围内的元素
1) "k2"
2) "k1"
3) "k3"
127.0.0.1:6379> LRANGE mylist 0 2
1) "k2"
2) "k1"
3) "k3"
127.0.0.1:6379> LRANGE mylist 0 1
1) "k2"
2) "k1"
127.0.0.1:6379> LRANGE mylist 0 -1 # 获取全部元素
1) "k2"
2) "k1"
3) "k3"
---------------------------LPUSHX---RPUSHX-----------------------------------
127.0.0.1:6379> LPUSHX list v1 # list不存在 LPUSHX失败
(integer) 0
127.0.0.1:6379> LPUSHX list v1 v2
(integer) 0
127.0.0.1:6379> LPUSHX mylist k4 k5 # 向mylist中 左边 PUSH k4 k5
(integer) 5
127.0.0.1:6379> LRANGE mylist 0 -1
1) "k5"
2) "k4"
3) "k2"
4) "k1"
5) "k3"
---------------------------LINSERT--LLEN--LINDEX--LSET----------------------------
127.0.0.1:6379> LINSERT mylist after k2 ins_key1 # 在k2元素后 插入ins_key1
(integer) 6
127.0.0.1:6379> LRANGE mylist 0 -1
1) "k5"
2) "k4"
3) "k2"
4) "ins_key1"
5) "k1"
6) "k3"
127.0.0.1:6379> LLEN mylist # 查看mylist的长度
(integer) 6
127.0.0.1:6379> LINDEX mylist 3 # 获取下标为3的元素
"ins_key1"
127.0.0.1:6379> LINDEX mylist 0
"k5"
127.0.0.1:6379> LSET mylist 3 k6 # 将下标3的元素 set值为k6
OK
127.0.0.1:6379> LRANGE mylist 0 -1
1) "k5"
2) "k4"
3) "k2"
4) "k6"
5) "k1"
6) "k3"
---------------------------LPOP--RPOP--------------------------
127.0.0.1:6379> LPOP mylist # 左侧(头部)弹出
"k5"
127.0.0.1:6379> RPOP mylist # 右侧(尾部)弹出
"k3"
---------------------------RPOPLPUSH--------------------------
127.0.0.1:6379> LRANGE mylist 0 -1
1) "k4"
2) "k2"
3) "k6"
4) "k1"
127.0.0.1:6379> RPOPLPUSH mylist newlist # 将mylist的最后一个值(k1)弹出,加入到newlist的头部
"k1"
127.0.0.1:6379> LRANGE newlist 0 -1
1) "k1"
127.0.0.1:6379> LRANGE mylist 0 -1
1) "k4"
2) "k2"
3) "k6"
---------------------------LTRIM--------------------------
127.0.0.1:6379> LTRIM mylist 0 1 # 截取mylist中的 0~1部分
OK
127.0.0.1:6379> LRANGE mylist 0 -1
1) "k4"
2) "k2"
# 初始 mylist: k2,k2,k2,k2,k2,k2,k4,k2,k2,k2,k2
---------------------------LREM--------------------------
127.0.0.1:6379> LREM mylist 3 k2 # 从头部开始搜索 至多删除3个 k2
(integer) 3
# 删除后:mylist: k2,k2,k2,k4,k2,k2,k2,k2
127.0.0.1:6379> LREM mylist -2 k2 #从尾部开始搜索 至多删除2个 k2
(integer) 2
# 删除后:mylist: k2,k2,k2,k4,k2,k2
---------------------------BLPOP--BRPOP--------------------------
mylist: k2,k2,k2,k4,k2,k2
newlist: k1
127.0.0.1:6379> BLPOP newlist mylist 30 # 从newlist中弹出第一个值,mylist作为候选
1) "newlist" # 弹出
2) "k1"
127.0.0.1:6379> BLPOP newlist mylist 30
1) "mylist" # 由于newlist空了 从mylist中弹出
2) "k2"
127.0.0.1:6379> BLPOP newlist 30
(30.10s) # 超时了
127.0.0.1:6379> BLPOP newlist 30 # 我们连接另一个客户端向newlist中push了test, 阻塞被解决。
1) "newlist"
2) "test"
(12.54s)
----------------------insert--------------------------
127.0.0.1:6379> rpush mylist hello world
(integer) 2
127.0.0.1:6379> linsert mylist before world other #在world值前面插入other
(integer) 3
127.0.0.1:6379> lrange mylist 0 -1
1) "hello"
2) "other"
3) "world"
127.0.0.1:6379> linsert mylist after world new#在world值后面插入new
(integer) 4
127.0.0.1:6379> lrange mylist 0 -1
1) "hello"
2) "other"
3) "world"
4) "new"
127.0.0.1:6379> lpush mylist hello
(integer) 5
127.0.0.1:6379> lrange mylist 0 -1
1) "hello"
2) "hello"
3) "other"
4) "world"
5) "new"
127.0.0.1:6379> linsert mylist after hello happy #如果有多个hello以第一个为准前后插入
(integer) 6
127.0.0.1:6379> lrange mylist 0 -1
1) "hello"
2) "happy"
3) "hello"
4) "other"
5) "world"
6) "new"
127.0.0.1:6379> linsert mylist before hello happy
(integer) 7
127.0.0.1:6379> lrange mylist 0 -1
1) "happy"
2) "hello"
3) "happy"
4) "hello"
5) "other"
6) "world"
7) "new"
小结:
- list实际上是一个链表,before node after ,left,right都可以插入值
- key不存在,创建新的链表
- 如果key存在,新增内容
- 如果移除了所有值,空链表,也代表不存在!
- 在两边插入或改动值,效率最高。中间元素,相对效率比较低
应用: 消息排队 !消息队列(lpush rpop),栈(lpush , lpop)
Set(集合)
命令开头都是s
Redis的Set是string类型的无序集合。集合成员是唯一的,这就意味着集合中不能出现重复的数据。
Redis 中 集合是通过哈希表实现的,所以添加,删除,查找的复杂度都是O(1)。
集合中最大的成员数为 232 - 1 (4294967295, 每个集合可存储40多亿个成员)。
| 命令 | 描述 |
|---|---|
SADD key member1[member2..] | 向集合中无序增加一个/多个成员 |
SCARD key | 获取集合的成员数 |
SMEMBERS key | 返回集合中所有的成员 |
SISMEMBER key member | 查询member元素是否是集合的成员,结果是无序的 |
SRANDMEMBER key [count] | 随机返回集合中count个成员,count缺省(默认)值为1 |
SPOP key [count] | 随机移除并返回集合中count个成员,count缺省值为1 |
SMOVE source destination member | 将source集合的成员member移动到destination集合 |
SREM key member1[member2..] | 移除集合中一个/多个成员 |
SDIFF key1[key2..] | 返回所有集合的差集 key1- key2 - … |
SDIFFSTORE destination key1[key2..] | 在SDIFF的基础上,将结果保存到集合中==(覆盖)==。不能保存到其他类型key噢! |
SINTER key1 [key2..] | 返回所有集合的交集 |
SINTERSTORE destination key1[key2..] | 在SINTER的基础上,存储结果到集合中。覆盖 |
SUNION key1 [key2..] | 返回所有集合的并集 |
SUNIONSTORE destination key1 [key2..] | 在SUNION的基础上,存储结果到及和张。覆盖 |
SSCAN KEY [MATCH pattern] [COUNT count] | 在大量数据环境下,使用此命令遍历集合中元素,每次遍历部分 |
---------------SADD--SCARD--SMEMBERS--SISMEMBER--------------------
127.0.0.1:6379> SADD myset m1 m2 m3 m4 # 向myset中增加成员 m1~m4
(integer) 4
127.0.0.1:6379> SCARD myset # 获取集合的成员数目
(integer) 4
127.0.0.1:6379> smembers myset # 获取集合中所有成员
1) "m4"
2) "m3"
3) "m2"
4) "m1"
127.0.0.1:6379> SISMEMBER myset m5 # 查询m5是否是myset的成员
(integer) 0 # 不是,返回0
127.0.0.1:6379> SISMEMBER myset m2
(integer) 1 # 是,返回1
127.0.0.1:6379> SISMEMBER myset m3
(integer) 1
---------------------SRANDMEMBER--SPOP----------------------------------
127.0.0.1:6379> SRANDMEMBER myset 3 # 随机返回3个成员
1) "m2"
2) "m3"
3) "m4"
127.0.0.1:6379> SRANDMEMBER myset # 随机返回1个成员
"m3"
127.0.0.1:6379> SPOP myset 2 # 随机移除并返回2个成员
1) "m1"
2) "m4"
# 将set还原到{m1,m2,m3,m4}
---------------------SMOVE--SREM----------------------------------------
127.0.0.1:6379> SMOVE myset newset m3 # 将myset中m3成员移动到newset集合
(integer) 1
127.0.0.1:6379> SMEMBERS myset
1) "m4"
2) "m2"
3) "m1"
127.0.0.1:6379> SMEMBERS newset
1) "m3"
127.0.0.1:6379> SREM newset m3 # 从newset中移除m3元素
(integer) 1
127.0.0.1:6379> SMEMBERS newset
(empty list or set)
# 下面开始是多集合操作,多集合操作中若只有一个参数默认和自身进行运算
# setx=>{m1,m2,m4,m6}, sety=>{m2,m5,m6}, setz=>{m1,m3,m6}
-----------------------------SDIFF------------------------------------
127.0.0.1:6379> SDIFF setx sety setz # 等价于setx-sety-setz
1) "m4"
127.0.0.1:6379> SDIFF setx sety # setx - sety
1) "m4"
2) "m1"
127.0.0.1:6379> SDIFF sety setx # sety - setx
1) "m5"
-------------------------SINTER---------------------------------------
# 共同关注(交集)
127.0.0.1:6379> SINTER setx sety setz # 求 setx、sety、setx的交集
1) "m6"
127.0.0.1:6379> SINTER setx sety # 求setx sety的交集
1) "m2"
2) "m6"
-------------------------SUNION---------------------------------------
127.0.0.1:6379> SUNION setx sety setz # setx sety setz的并集
1) "m4"
2) "m6"
3) "m3"
4) "m2"
5) "m1"
6) "m5"
127.0.0.1:6379> SUNION setx sety # setx sety 并集
1) "m4"
2) "m6"
3) "m2"
4) "m1"
5) "m5"
Hash(哈希)
命令以h开头
Redis hash 是一个string类型的field和value的映射表,hash特别适合用于存储对象。
Set就是一种简化的Hash,只变动key,而value使用默认值填充。可以将一个Hash表作为一个对象进行存储,表中存放对象的信息。
| 命令 | 描述 |
|---|---|
HSET key field value | 将哈希表 key 中的字段 field 的值设为 value 。重复设置同一个field会覆盖,返回0 |
HMSET key field1 value1 [field2 value2..] | 同时将多个 field-value (域-值)对设置到哈希表 key 中。 |
HSETNX key field value | 只有在字段 field 不存在时,设置哈希表字段的值。 |
HEXISTS key field | 查看哈希表 key 中,指定的字段是否存在。 |
HGET key field value | 获取存储在哈希表中指定字段的值 |
HMGET key field1 [field2..] | 获取所有给定字段的值 |
HGETALL key | 获取在哈希表key 的所有字段和值 |
HKEYS key | 获取哈希表key中所有的字段 |
HLEN key | 获取哈希表中字段的数量 |
HVALS key | 获取哈希表中所有值 |
HDEL key field1 [field2..] | 删除哈希表key中一个/多个field字段 |
HINCRBY key field n | 为哈希表 key 中的指定字段的整数值加上增量n,并返回增量后结果 一样只适用于整数型字段 |
HINCRBYFLOAT key field n | 为哈希表 key 中的指定字段的浮点数值加上增量 n。 |
HSCAN key cursor [MATCH pattern] [COUNT count] | 迭代哈希表中的键值对。 |
------------------------HSET--HMSET--HSETNX----------------
127.0.0.1:6379> HSET studentx name sakura # 将studentx哈希表作为一个对象,设置name为sakura
(integer) 1
127.0.0.1:6379> HSET studentx name gyc # 重复设置field进行覆盖,并返回0
(integer) 0
127.0.0.1:6379> HSET studentx age 20 # 设置studentx的age为20
(integer) 1
127.0.0.1:6379> HMSET studentx sex 1 tel 15623667886 # 设置sex为1,tel为15623667886
OK
127.0.0.1:6379> HSETNX studentx name gyc # HSETNX 设置已存在的field
(integer) 0 # 失败
127.0.0.1:6379> HSETNX studentx email 12345@qq.com
(integer) 1 # 成功
----------------------HEXISTS--------------------------------
127.0.0.1:6379> HEXISTS studentx name # name字段在studentx中是否存在
(integer) 1 # 存在
127.0.0.1:6379> HEXISTS studentx addr
(integer) 0 # 不存在
-------------------HGET--HMGET--HGETALL-----------
127.0.0.1:6379> HGET studentx name # 获取studentx中name字段的value
"gyc"
127.0.0.1:6379> HMGET studentx name age tel # 获取studentx中name、age、tel字段的value
1) "gyc"
2) "20"
3) "15623667886"
127.0.0.1:6379> HGETALL studentx # 获取studentx中所有的field及其value
1) "name"
2) "gyc"
3) "age"
4) "20"
5) "sex"
6) "1"
7) "tel"
8) "15623667886"
9) "email"
10) "12345@qq.com"
--------------------HKEYS--HLEN--HVALS--------------
127.0.0.1:6379> HKEYS studentx # 查看studentx中所有的field
1) "name"
2) "age"
3) "sex"
4) "tel"
5) "email"
127.0.0.1:6379> HLEN studentx # 查看studentx中的字段数量
(integer) 5
127.0.0.1:6379> HVALS studentx # 查看studentx中所有的value
1) "gyc"
2) "20"
3) "1"
4) "15623667886"
5) "12345@qq.com"
-------------------------HDEL--------------------------
127.0.0.1:6379> HDEL studentx sex tel # 删除studentx 中的sex、tel字段
(integer) 2
127.0.0.1:6379> HKEYS studentx
1) "name"
2) "age"
3) "email"
-------------HINCRBY--HINCRBYFLOAT------------------------
127.0.0.1:6379> HINCRBY studentx age 1 # studentx的age字段数值+1,可以设置为负数就是减值
(integer) 21
127.0.0.1:6379> HINCRBY studentx name 1 # 非整数字型字段不可用
(error) ERR hash value is not an integer
127.0.0.1:6379> HINCRBYFLOAT studentx weight 0.6 # weight字段增加0.6
"90.8"
Hash变更的数据user name age,尤其是用户信息之类的,经常变动的信息!Hash更适合于对象的存储,Sring更加适合字符串存储!
Zset(有序集合)
- 不同的是每个元素都会关联一个double类型的分数(score)。redis正是通过分数来为集合中的成员进行从小到大的排序。
- score相同:按字典顺序排序
- 有序集合的成员是唯一的,但分数(score)却可以重复。
| 命令 | 描述 |
|---|---|
ZADD key score member1 [score2 member2] | 向有序集合添加一个或多个成员,或者更新已存在成员的分数 |
ZCARD key | 获取有序集合的成员数 |
ZCOUNT key min max | 计算在有序集合中指定区间score的成员数 |
ZINCRBY key n member | 有序集合中对指定成员的分数加上增量 n |
ZSCORE key member | 返回有序集中,成员的分数值 |
ZRANK key member | 返回有序集合中指定成员的索引 |
ZRANGE key start end | 通过索引区间返回有序集合成指定区间内的成员 |
ZRANGEBYLEX key min max | 通过字典区间返回有序集合的成员 |
ZRANGEBYSCORE key min max | 通过分数返回有序集合指定区间内的成员==-inf 和 +inf分别表示最小最大值,只支持开区间()== |
ZLEXCOUNT key min max | 在有序集合中计算指定字典区间内成员数量 |
ZREM key member1 [member2..] | 移除有序集合中一个/多个成员 |
ZREMRANGEBYLEX key min max | 移除有序集合中给定的字典区间的所有成员 |
ZREMRANGEBYRANK key start stop | 移除有序集合中给定的排名区间的所有成员 |
ZREMRANGEBYSCORE key min max | 移除有序集合中给定的分数区间的所有成员 |
ZREVRANGE key start end | 返回有序集中指定区间内的成员,通过索引,分数从高到底 |
ZREVRANGEBYSCORRE key max min | 返回有序集中指定分数区间内的成员,分数从高到低排序 |
ZREVRANGEBYLEX key max min | 返回有序集中指定字典区间内的成员,按字典顺序倒序 |
ZREVRANK key member | 返回有序集合中指定成员的排名,有序集成员按分数值递减(从大到小)排序 |
ZINTERSTORE destination numkeys key1 [key2 ..] | 计算给定的一个或多个有序集的交集并将结果集存储在新的有序集合 key 中,numkeys:表示参与运算的集合数,将score相加作为结果的score |
ZUNIONSTORE destination numkeys key1 [key2..] | 计算给定的一个或多个有序集的交集并将结果集存储在新的有序集合 key 中 |
ZSCAN key cursor [MATCH pattern] [COUNT count] | 迭代有序集合中的元素(包括元素成员和元素分值) |
-------------------ZADD--ZCARD--ZCOUNT--------------
127.0.0.1:6379> ZADD myzset 1 m1 2 m2 3 m3 # 向有序集合myzset中添加成员m1 score=1 以及成员m2 score=2..
(integer) 2
127.0.0.1:6379> ZCARD myzset # 获取有序集合的成员数
(integer) 2
127.0.0.1:6379> ZCOUNT myzset 0 1 # 获取score在 [0,1]区间的成员数量
(integer) 1
127.0.0.1:6379> ZCOUNT myzset 0 2
(integer) 2
----------------ZINCRBY--ZSCORE--------------------------
127.0.0.1:6379> ZINCRBY myzset 5 m2 # 将成员m2的score +5
"7"
127.0.0.1:6379> ZSCORE myzset m1 # 获取成员m1的score
"1"
127.0.0.1:6379> ZSCORE myzset m2
"7"
--------------ZRANK--ZRANGE-----------------------------------
127.0.0.1:6379> ZRANK myzset m1 # 获取成员m1的索引,索引按照score排序,score相同索引值按字典顺序顺序增加
(integer) 0
127.0.0.1:6379> ZRANK myzset m2
(integer) 2
127.0.0.1:6379> ZRANGE myzset 0 1 # 获取索引在 0~1的成员
1) "m1"
2) "m3"
127.0.0.1:6379> ZRANGE myzset 0 -1 # 获取全部成员
1) "m1"
2) "m3"
3) "m2"
#testset=>{abc,add,amaze,apple,back,java,redis} score均为0
------------------ZRANGEBYLEX---------------------------------
127.0.0.1:6379> ZRANGEBYLEX testset - + # 返回所有成员,
============解析========
#是按照26个英文字母和rank(在set里面的位置)排顺序的
#如果排序是a b z c 找a-c 结果就只有a b ,因为z字母表大于c
127.0.0.1:6379> zadd myset 1 a 1 b 1 z 3 c
(integer) 4
127.0.0.1:6379> zrangebylex myset - +
1) "a"
2) "b"
3) "z"
4) "c"
127.0.0.1:6379> zrangebylex myset [a [c
1) "a"
2) "b"
===================
1) "abc"
2) "add"
3) "amaze"
4) "apple"
5) "back"
6) "java"
7) "redis"
127.0.0.1:6379> ZRANGEBYLEX testset - + LIMIT 0 3 # 分页 按索引显示查询结果的 0,1,2条记录
1) "abc"
2) "add"
3) "amaze"
127.0.0.1:6379> ZRANGEBYLEX testset - + LIMIT 3 3 # 显示 3,4,5条记录
1) "apple"
2) "back"
3) "java"
127.0.0.1:6379> ZRANGEBYLEX testset (- [apple # 显示 (-,apple] 区间内的成员,成员的score要一样
1) "abc"
2) "add"
3) "amaze"
4) "apple"
127.0.0.1:6379> ZRANGEBYLEX testset [apple [java # 显示 [apple,java]字典区间的成员
1) "apple"
2) "back"
3) "java"
-----------------------ZRANGEBYSCORE---------------------
127.0.0.1:6379> ZRANGEBYSCORE myzset 1 10 # 返回score在 [1,10]之间的的成员
1) "m1"
2) "m3"
3) "m2"
127.0.0.1:6379> ZRANGEBYSCORE myzset 1 5
1) "m1"
2) "m3"
--------------------ZLEXCOUNT-----------------------------
127.0.0.1:6379> ZLEXCOUNT testset - +
(integer) 7
127.0.0.1:6379> ZLEXCOUNT testset [apple [java
(integer) 3
------------------ZREM--ZREMRANGEBYLEX--ZREMRANGBYRANK--ZREMRANGEBYSCORE--------------------------------
127.0.0.1:6379> ZREM testset abc # 移除成员abc
(integer) 1
127.0.0.1:6379> ZREMRANGEBYLEX testset [apple [java # 移除字典区间[apple,java]中的所有成员
(integer) 3
127.0.0.1:6379> ZREMRANGEBYRANK testset 0 1 # 移除排名0~1的所有成员
(integer) 2
127.0.0.1:6379> ZREMRANGEBYSCORE myzset 0 3 # 移除score在 [0,3]的成员
(integer) 2
# testset=> {abc,add,apple,amaze,back,java,redis} score均为0
# myzset=> {(m1,1),(m2,2),(m3,3),(m4,4),(m7,7),(m9,9)}
----------------ZREVRANGE--ZREVRANGEBYSCORE--ZREVRANGEBYLEX-----------
127.0.0.1:6379> ZREVRANGE myzset 0 3 # 按score递减排序,然后按索引,返回结果的 0~3
1) "m9"
2) "m7"
3) "m4"
4) "m3"
127.0.0.1:6379> ZREVRANGE myzset 2 4 # 返回排序结果的 索引的2~4
1) "m4"
2) "m3"
3) "m2"
127.0.0.1:6379> ZREVRANGEBYSCORE myzset 6 2 # 按score递减顺序 返回集合中分数在[2,6]之间的成员
1) "m4"
2) "m3"
3) "m2"
127.0.0.1:6379> ZREVRANGEBYLEX testset [java (add # 按字典倒序 返回集合中(add,java]字典区间的成员
1) "java"
2) "back"
3) "apple"
4) "amaze"
-------------------------ZREVRANK------------------------------
127.0.0.1:6379> ZREVRANK myzset m7 # 按score递减顺序,返回成员m7索引
(integer) 1
127.0.0.1:6379> ZREVRANK myzset m2
(integer) 4
# mathscore=>{(xm,90),(xh,95),(xg,87)} 小明、小红、小刚的数学成绩
# enscore=>{(xm,70),(xh,93),(xg,90)} 小明、小红、小刚的英语成绩
-------------------ZINTERSTORE--ZUNIONSTORE-----------------------------------
127.0.0.1:6379> ZINTERSTORE sumscore 2 mathscore enscore # 将mathscore enscore进行合并 结果存放到sumscore
(integer) 3
127.0.0.1:6379> ZRANGE sumscore 0 -1 withscores # 合并后的score是之前集合中所有score的和
1) "xm"
2) "160"
3) "xg"
4) "177"
5) "xh"
6) "188"
127.0.0.1:6379> ZUNIONSTORE lowestscore 2 mathscore enscore AGGREGATE MIN # 取两个集合并集的成员score最小值作为结果的
(integer) 3
127.0.0.1:6379> ZRANGE lowestscore 0 -1 withscores
1) "xm"
2) "70"
3) "xg"
4) "87"
5) "xh"
6) "93"
应用案例:
- set排序 存储班级成绩表 工资表排序!
- 普通消息,1.重要消息 2.带权重进行判断
- 排行榜应用实现,取Top N测试
三种特殊数据类型
Geospatial(地理位置)
使用经纬度定位地理坐标并用一个有序集合zset保存,所以zset命令也可以使用,zset为底层
| 命令 | 描述 |
|---|---|
geoadd key longitud(经度) latitude(纬度) member [..] | 将具体经纬度的坐标存入一个有序集合 |
geopos key member [member..] | 获取集合中的一个/多个成员坐标 |
geodist key member1 member2 [unit] | 返回两个给定位置之间的距离。默认以米作为单位。 |
georadius key longitude latitude radius m|km|mi|ft [WITHCOORD][WITHDIST] [WITHHASH] [COUNT count] | 以给定的经纬度为中心, 返回集合包含的位置元素当中, 与中心的距离不超过给定最大距离的所有位置元素。 |
GEORADIUSBYMEMBER key member radius... | 功能与GEORADIUS相同,只是中心位置不是具体的经纬度,而是使用结合中已有的成员作为中心点。 |
geohash key member1 [member2..] | 返回一个或多个位置元素的Geohash表示。使用Geohash位置52点整数编码。 |
有效经纬度
- 有效的经度从-180度
- 到180度。 有效的纬度从-85.05112878度到85.05112878度。
指定单位的参数 unit 必须是以下单位的其中一个:
- m 表示单位为米。
- km 表示单位为千米。
- mi 表示单位为英里。
- ft 表示单位为英尺。
关于GEORADIUS的参数
通过georadius就可以完成 附近的人功能
withcoord:带上坐标
withdist:带上距离,单位与半径单位相同
COUNT n : 只显示前n个(按距离递增排序)
----------------geoadd---------------------
#添加城市经纬度
127.0.0.1:6379> geoadd China:city 118.22 24.58 quanzhou
(integer) 1
(1.53s)
127.0.0.1:6379> geoadd China:city 121.55 31.22 shanghai
(integer) 1
127.0.0.1:6379> geoadd China:city 130.853 47.778 heilongjiang
(integer) 1
127.0.0.1:6379> geoadd China:city 119.332 29.492 hangzhou
(integer) 1
127.0.0.1:6379> geoadd China:city 114.109 22.544 shenzhen
(integer) 1
----------------geopos ---------------------
#获取城市经纬度
127.0.0.1:6379> geopos China:city quanzhou
1) 1) "118.22000116109848022"
2) "24.58000092552021698"
----------------geodist ---------------------
#可以指定单位km m 等
127.0.0.1:6379> geodist China:city quanzhou heilongjiang
"2809963.7440"
127.0.0.1:6379> geodist China:city quanzhou hangzhou
"557328.1687"
127.0.0.1:6379> geodist China:city quanzhou hangzhou km
"557.3282"
127.0.0.1:6379> geodist China:city quanzhou heilongjiang km
"2809.9637"
----------------georadius---------------------
#使用具体经纬度作为半径
127.0.0.1:6379> georadius China:city 118.22 24.58 600 km
1) "shenzhen"
2) "quanzhou"
3) "hangzhou"
127.0.0.1:6379> georadius China:city 118.22 24.58 600 km withcoord
1) 1) "shenzhen"
2) 1) "114.10900086164474487"
2) "22.54399882788700182"
2) 1) "quanzhou"
2) 1) "118.22000116109848022"
2) "24.58000092552021698"
3) 1) "hangzhou"
2) 1) "119.33200210332870483"
2) "29.4919990393857816"
127.0.0.1:6379> georadius China:city 118.22 24.58 600 km withcoord withdist
1) 1) "shenzhen"
2) "476.3518"
3) 1) "114.10900086164474487"
2) "22.54399882788700182"
2) 1) "quanzhou"
2) "0.0002"
3) 1) "118.22000116109848022"
2) "24.58000092552021698"
3) 1) "hangzhou"
2) "557.3283"
3) 1) "119.33200210332870483"
2) "29.4919990393857816"
127.0.0.1:6379> georadius China:city 118.22 24.58 600 km withcoord withdist
------------georadiusbymember ---------------------------
#使用具体成员经纬度作为半径
127.0.0.1:6379> georadiusbymember China:city quanzhou 600 km withdist
1) 1) "shenzhen"
2) "476.3519"
2) 1) "quanzhou"
2) "0.0000"
3) 1) "hangzhou"
2) "557.3282"
------------geohash---------------------------
#返回一个或多个位置元素的Geohash表示。使用Geohash位置52点整数编码。
127.0.0.1:6379> geohash China:city quanzhou heilongjiang
1) "wsk5f4thvs0"
2) "ybmpc9sppb0"
------------zset---------------------------
127.0.0.1:6379> zrange China:city 0 -1 #查看地图中全部元素
1) "shenzhen"
2) "quanzhou"
3) "hangzhou"
4) "shanghai"
5) "heilongjiang"
127.0.0.1:6379> zrem China:city shanghai #移除指定元素
(integer) 1
127.0.0.1:6379> zrange China:city 0 -1
1) "shenzhen"
2) "quanzhou"
3) "hangzhou"
4) "heilongjiang"
Hyperloglog(基数统计)
Redis HyperLogLog 是用来做基数统计的算法,HyperLogLog 的优点是,在输入元素的数量或者体积非常非常大时,计算基数所需的空间总是固定的、并且是很小的。
花费 12 KB 内存,就可以计算接近 2^64 个不同元素的基数。
因为 HyperLogLog 只会根据输入元素来计算基数,而不会储存输入元素本身,所以 HyperLogLog 不能像集合那样,返回输入的各个元素。
其底层使用string数据类型
什么是基数?
数据集中不重复的元素的个数。
应用场景:
网页的访问量(UV):一个用户多次访问,也只能算作一个人。
传统实现,存储用户的id,然后每次进行比较。当用户变多之后这种方式及其浪费空间,而我们的目的只是计数,Hyperloglog就能帮助我们利用最小的空间完成。
| 命令 | 描述 |
|---|---|
PFADD key element1 [elememt2..] | 添加指定元素到 HyperLogLog 中 |
PFCOUNT key [key] | 返回给定 HyperLogLog 的基数估算值。 |
PFMERGE destkey sourcekey [sourcekey..] | 将多个 HyperLogLog 合并为一个 HyperLogLog |
----------PFADD--PFCOUNT---------------------
127.0.0.1:6379> pfadd mylog a b c d e f g # 添加元素
(integer) 1
127.0.0.1:6379> type mylog # hyperloglog底层使用String
string
127.0.0.1:6379> pfcount mylog
(integer) 7
127.0.0.1:6379> pfadd mylogg e f g h i j k l
(integer) 1
127.0.0.1:6379> pfcount mylogg # 估算myelemx的基数
(integer) 8
127.0.0.1:6379> pfcount mylogg e
(integer) 8
127.0.0.1:6379> pfcount mylogg mylog #不包含重复的
(integer) 12
----------------PFMERGE-----------------------
127.0.0.1:6379> pfmerge mylog mylogg
OK
127.0.0.1:6379> pfcount mylog
(integer) 7
127.0.0.1:6379> pfcount mylogg
(integer) 8
127.0.0.1:6379> PFMERGE MY mylog mylogg# 合并mylog 和mylogg 成为MY,这里命令不知道为啥用大写的才有用
OK
127.0.0.1:6379> pfcount MY
(integer) 12
如果允许容错,那么一定可以使用Hyperloglog !
如果不允许容错,就使用set或者自己的数据类型即可 !
BitMaps(位图)
使用位存储,信息状态只有 0 和 1
Bitmap是一串连续的2进制数字(0或1),每一位所在的位置为偏移(offset),在bitmap上可执行AND,OR,XOR,NOT以及其它位操作。
应用场景
签到统计、状态统计
| 命令 | 描述 |
|---|---|
setbit key offset value | 为指定key的offset位设置值 |
getbit key offset | 获取offset位的值 |
bitcount key [start end] | 统计字符串被设置为1的bit数,也可以指定统计范围按字节 |
bitop operration destkey key[key..] | 对一个或多个保存二进制位的字符串 key 进行位元操作,并将结果保存到 destkey 上。 |
BITPOS key bit [start] [end] | 返回字符串里面第一个被设置为1或者0的bit位。start和end只能按字节,不能按位 |
- BITOP AND destkey key [key …] ,对一个或多个key求逻辑并,并将结果 保存到destkey
- BITOP OR destkey key [key …] ,对一个或多个key求逻辑或,并将结果保存到destkey
- BITOP XOR destkey key [key …] ,对一个或多个key求逻辑异或,并将结果保存到destkey
- BITOP NOT destkey key ,对给定key求逻辑非,并将结果保存到destkey
------------setbit--getbit--------------
127.0.0.1:6379> setbit sign 0 1 # 设置sign的第0位为 1
(integer) 0
127.0.0.1:6379> setbit sign 2 1 # 设置sign的第2位为 1 不设置默认 是0
(integer) 0
127.0.0.1:6379> setbit sign 3 1
(integer) 0
127.0.0.1:6379> setbit sign 5 1
(integer) 0
127.0.0.1:6379> type sign
string
127.0.0.1:6379> getbit sign 2 # 获取第2位的数值
(integer) 1
127.0.0.1:6379> getbit sign 3
(integer) 1
127.0.0.1:6379> getbit sign 4 # 未设置默认是0
(integer) 0
-----------bitcount----------------------------
127.0.0.1:6379> BITCOUNT sign # 统计sign中为1的位数
(integer) 4
-----------bitop ----------------------------
127.0.0.1:6379> bitop not sign1 sign
(integer) 1
127.0.0.1:6379> getbit sign1 0
(integer) 0
127.0.0.1:6379> getbit sign1 1
(integer) 1
127.0.0.1:6379> getbit sign1 2
(integer) 0
127.0.0.1:6379> getbit sign1 6
(integer) 1
127.0.0.1:6379> getbit sign1 7
(integer) 1
127.0.0.1:6379> getbit sign1 10
(integer) 0
127.0.0.1:6379> getbit sign1 8
(integer) 0
127.0.0.1:6379> getbit sign1 5
(integer) 0
127.0.0.1:6379> getbit sign1 4
(integer) 1
bitmaps是一串从左到右的二进制串
事务
Redis的单条命令是保证原子性的,但是redis事务不能保证原子性
Redis事务本质:一组命令的集合。
----------------- 队列 set set set 执行 -------------------
事务中每条命令都会被序列化,执行过程中按顺序执行,不允许其他命令进行干扰。
- 一次性
- 顺序性
- 排他性
- Redis事务没有隔离级别的概念
所有的命令在事务中,并没有直接被执行!只有发起执行命令的时候才会执行!Exec- Redis单条命令是保证原子性的,但是事务不保证原子性!
Redis事务操作过程
- 开启事务(multi)
- 命令入队
- 执行事务(exec)
所以事务中的命令在加入时都没有被执行,直到提交时才会开始执行(Exec)一次性完成。
127.0.0.1:6379> multi #开启事务
OK
127.0.0.1:6379(TX)> set k1 v1
QUEUED
127.0.0.1:6379(TX)> set k2 v2
QUEUED
127.0.0.1:6379(TX)> get k1
QUEUED
127.0.0.1:6379(TX)> get k3
QUEUED
127.0.0.1:6379(TX)> set k3 v3
QUEUED
127.0.0.1:6379(TX)> keys *
QUEUED
127.0.0.1:6379(TX)> exec #事务按顺序执行
1) OK
2) OK
3) "v1"
4) (nil)
5) OK
6) 1) "k1"
2) "k2"
3) "k3"
放弃事务(discard)
127.0.0.1:6379> multi
OK
127.0.0.1:6379(TX)> set q1 w1
QUEUED
127.0.0.1:6379(TX)> set q2 w2
QUEUED
127.0.0.1:6379(TX)> discard #取消事务
OK
127.0.0.1:6379> get q1 #事务中的命令都不会执行
(nil)
事务错误
代码语法错误(编译时异常)所有的命令都不执行
127.0.0.1:6379> multi
OK
127.0.0.1:6379> set k4 v4
QUEUED
127.0.0.1:6379> set k5 v5
QUEUED
127.0.0.1:6379> error k1 # 这是一条语法错误命令
(error) ERR unknown command `error`, with args beginning with: `k1`, # 会报错但是不影响后续命令入队
127.0.0.1:6379> get k2
QUEUED
127.0.0.1:6379> EXEC
(error) EXECABORT Transaction discarded because of previous errors. # 执行报错
127.0.0.1:6379> get k4
(nil) # 其他命令并没有被执行
代码逻辑错误 (运行时异常)其他命令可以正常执行 >>> 所以不保证事务原子性
127.0.0.1:6379> multi
OK
127.0.0.1:6379> set k1 v1
QUEUED
127.0.0.1:6379> set k2 v2
QUEUED
127.0.0.1:6379> INCR k1 # 这条命令逻辑错误(对字符串进行增量)
QUEUED
127.0.0.1:6379> get k2
QUEUED
127.0.0.1:6379> exec
1) OK
2) OK
3) (error) ERR value is not an integer or out of range # 运行时报错
4) "v2" # 其他命令正常执行
# 虽然中间有一条命令报错了,但是后面的指令依旧正常执行成功了。
# 所以说Redis单条指令保证原子性,但是Redis事务不能保证原子性。
监控
悲观锁:
- 很悲观,认为什么时候都会出现问题,无论做什么都会加锁
乐观锁:
- 很乐观,认为什么时候都不会出现问题,所以不会上锁!更新数据的时候去判断一下,在此期间是否有人修改过这个数据
- 获取version(在执行事务之前)
- 更新的时候比较version(查看被watch的数的version是否改变,是:则不执行事务,否:则执行)
使用watch key监控指定数据,相当于乐观锁加锁。
正常执行
127.0.0.1:6379> set money 100 # 设置余额:100
OK
127.0.0.1:6379> set use 0 # 支出使用:0
OK
127.0.0.1:6379> watch money # 监视money (上锁)
OK
127.0.0.1:6379> multi
OK
127.0.0.1:6379> DECRBY money 20
QUEUED
127.0.0.1:6379> INCRBY use 20
QUEUED
127.0.0.1:6379> exec # 监视值没有被中途修改,事务正常执行
1) (integer) 80
2) (integer) 20
测试多线程修改值,使用watch可以当做redis的乐观锁操作(相当于getversion)
我们启动另外一个客户端模拟插队线程。
线程1:
127.0.0.1:6379> watch money # money上锁
OK
127.0.0.1:6379> multi
OK
127.0.0.1:6379> DECRBY money 20
QUEUED
127.0.0.1:6379> INCRBY use 20
QUEUED
127.0.0.1:6379> # 此时事务并没有执行
模拟线程插队,线程2:
127.0.0.1:6379> INCRBY money 500 # 修改了线程一中监视的money
(integer) 600
回到线程1,执行事务:
127.0.0.1:6379> EXEC # 执行之前,另一个线程修改了我们的值,这个时候就会导致事务执行失败
(nil) # 没有结果,说明事务执行失败
127.0.0.1:6379> get money # 线程2 修改生效
"600"
127.0.0.1:6379> get use # 线程1事务执行失败,数值没有被修改
"0"
解决事务被乐观锁锁住未执行:
解锁获取最新值,然后再重新加锁进行事务。
unwatch进行解锁。
虽然试过不解锁也可以
注意:每次提交执行exec后都会自动释放锁,不管是否成功
Jedis
使用Java来操作Redis,Jedis是Redis官方推荐使用的Java连接redis的客户端。
- 导入依赖
<!-- https://mvnrepository.com/artifact/redis.clients/jedis -->
<dependency>
<groupId>redis.clients</groupId>
<artifactId>jedis</artifactId>
<version>4.2.3</version>
</dependency>
<!--fastjson-->
<dependency>
<groupId>com.alibaba</groupId>
<artifactId>fastjson</artifactId>
<version>1.2.79</version>
</dependency>
- 编码测试
- 连接数据库
注意:需要修改修改redis.config
绑定本地注释: 将bind 127.0.0.1 修改ip为 0.0.0.0
保护模式改为 no: 将 protected-mode yes 修改为 protected-mode no
允许后台运行: 将daemonize no 修改为 daemonize yes
这是远程桌面连接:

sudo apt-get update
sudo apt-get install xrdp
sudo apt-get install vnc4server tightvncserver
sudo service xrdp start
需要开启redis-server 才能

我修改的配置文件是myredis2.conf 不知道为啥myredis.conf 也可以用
- 操作命令
public class TestPing {
public static void main(String[] args) {
// 1. new Jedis 对象即可
Jedis jedis = new Jedis("192.168.118.14", 6379);
// jedis 所有的命令就是我们之前学习的所有指令
System.out.println(jedis.ping());
}
}
- 断开连接
- 事务
public class TestPing {
public static void main(String[] args) {
// 1. new Jedis 对象即可
Jedis jedis = new Jedis("192.168.118.14", 6379);
// jedis 所有的命令就是我们之前学习的所有指令
JSONObject jsonObject = new JSONObject();
jsonObject.put("hello", "world");
jsonObject.put("name", "kuangshen");
// 开启事务
Transaction multi = jedis.multi();
String result = jsonObject.toJSONString();
// jedis.watch(result)
try {
multi.set("user1", result);
multi.set("user2", result);
// 执行事务
multi.exec();
}catch (Exception e){
// 放弃事务
multi.discard();
} finally {
// 关闭连接
System.out.println(jedis.get("user1"));
System.out.println(jedis.get("user2"));
jedis.close();
}
}
}
SpringBoot整合
- 导入依赖
<dependency>
<groupId>org.springframework.boot</groupId>
<artifactId>spring-boot-starter-data-redis</artifactId>
</dependency>
springboot 2.x后 ,原来使用的 Jedis 被 lettuce 替换。
jedis:采用的直连,多个线程操作的话,是不安全的。如果要避免不安全,使用jedis pool连接池!更像BIO模式
lettuce:采用netty,实例可以在多个线程中共享,不存在线程不安全的情况!可以减少线程数据了,更像NIO模式
我们在学习SpringBoot自动配置的原理时,整合一个组件并进行配置一定会有一个自动配置类xxxAutoConfiguration,并且在spring.factories中也一定能找到这个类的完全限定名。Redis也不例外。

那么就一定还存在一个RedisProperties类

之前我们说SpringBoot2.x后默认使用Lettuce来替换Jedis,现在我们就能来验证了。
先看Jedis:

@ConditionalOnClass注解中有两个类是默认不存在的,所以Jedis是无法生效的
然后再看Lettuce:

完美生效。
现在我们回到RedisAutoConfiguratio

只有两个简单的Bean
- RedisTemplate
- StringRedisTemplate
当看到xxTemplate时可以对比RestTemplat、SqlSessionTemplate,通过使用这些Template来间接操作组件。那么这俩也不会例外。分别用于操作Redis和Redis中的String数据类型。
在RedisTemplate上也有一个条件注解,说明我们是可以对其进行定制化的
说完这些,我们需要知道如何编写配置文件然后连接Redis,就需要阅读RedisProperties

这是一些基本的配置属性。

还有一些连接池相关的配置。注意使用时一定使用Lettuce的连接池。

编写配置文件
# 配置redis
spring.redis.host=192.168.118.14
spring.redis.port=6379
使用RedisTemplate
@SpringBootTest
class Redis02SpringbootApplicationTests {
@Autowired
private RedisTemplate redisTemplate;
@Test
void contextLoads() {
// redisTemplate 操作不同的数据类型,api和我们的指令是一样的
// opsForValue 操作字符串 类似String
// opsForList 操作List 类似List
// opsForHah
// 除了基本的操作,我们常用的方法都可以直接通过redisTemplate操作,比如事务和基本的CRUD
// 获取连接对象
//RedisConnection connection = redisTemplate.getConnectionFactory().getConnection();
//connection.flushDb();
//connection.flushAll();
redisTemplate.opsForValue().set("mykey","kuangshen");
System.out.println(redisTemplate.opsForValue().get("mykey"));
}
}
测试结果
此时我们回到Redis查看数据时候,惊奇发现全是乱码,可是程序中可以正常输出:
这时候就关系到存储对象的序列化问题,在网络中传输的对象也是一样需要序列化,否者就全是乱码。
我们转到看那个默认的RedisTemplate内部什么样子:

在最开始就能看到几个关于序列化的参数。
默认的序列化器是采用JDK序列化器

而默认的RedisTemplate中的所有序列化器都是使用这个序列化器:

后续我们定制RedisTemplate就可以对其进行修改。
RedisSerializer提供了多种序列化方案:
-
直接调用RedisSerializer的静态方法来返回序列化器,然后set

-
自己new 相应的实现类,然后set

定制RedisTemplate的模板:
我们创建一个Bean加入容器,就会触发RedisTemplate上的条件注解使默认的RedisTemplate失效。
@Configuration
public class RedisConfig {
@Bean
@ConditionalOnSingleCandidate(RedisConnectionFactory.class)
public RedisTemplate<String, Object> redisTemplate(RedisConnectionFactory redisConnectionFactory) throws UnknownHostException {
// 将template 泛型设置为 <String, Object>
RedisTemplate<String, Object> template = new RedisTemplate<>();
// 连接工厂,不必修改
template.setConnectionFactory(redisConnectionFactory);
/*
* 序列化设置
*/
// key、hash的key 采用 String序列化方式
template.setKeySerializer(RedisSerializer.string());
template.setHashKeySerializer(RedisSerializer.string());
// value、hash的value 采用 Jackson 序列化方式
template.setValueSerializer(RedisSerializer.json());
template.setHashValueSerializer(RedisSerializer.json());
template.afterPropertiesSet();
return template;
}
}
因为使用spring-data-redis RedisTemplate 操作redis时发现存储在redis中的key不是设置的string值,前面还多出了许多类似xacxedx00x05tx00这种字符串,如下
127.0.0.1:6379> keys *
1) "xacxedx00x05tx00x04pass"
2) "xacxedx00x05tx00x04name"
3) "name"
spring-data-redis的RedisTemplate<K, V>模板类在操作redis时默认使用JdkSerializationRedisSerializer来进行序列化,如下
private boolean enableDefaultSerializer = true;
private RedisSerializer<?> defaultSerializer = new JdkSerializationRedisSerializer();
private RedisSerializer keySerializer = null;
private RedisSerializer valueSerializer = null;
private RedisSerializer hashKeySerializer = null;
private RedisSerializer hashValueSerializer = null;
解决方法:更改序列化方式,这样的话自己写的RedisConfig都不需要了
private RedisTemplate redisTemplate;
@Autowired(required = false)
public void setRedisTemplate(RedisTemplate redisTemplate) {
RedisSerializer stringSerializer = new StringRedisSerializer();
redisTemplate.setKeySerializer(stringSerializer);
redisTemplate.setValueSerializer(stringSerializer);
redisTemplate.setHashKeySerializer(stringSerializer);
redisTemplate.setHashValueSerializer(stringSerializer);
this.redisTemplate = redisTemplate;
}
进入redis还需要加个 – raw才行
redis-cli -p 6379 --raw
参考连接:解决Spring Boot 使用RedisTemplate 存储键值出现乱码 xacxedx00x05tx00
@SpringBootTest
class ReidsApplicationTests {
@Autowired
@Qualifier("redisTemplate")
private RedisTemplate redisTemplate;
@Autowired(required = false)
public void setRedisTemplate(RedisTemplate redisTemplate) {
RedisSerializer stringSerializer = new StringRedisSerializer();
redisTemplate.setKeySerializer(stringSerializer);
redisTemplate.setValueSerializer(stringSerializer);
redisTemplate.setHashKeySerializer(stringSerializer);
redisTemplate.setHashValueSerializer(stringSerializer);
this.redisTemplate = redisTemplate;
}
@Test
void contextLoads() {
//操作字符串 类似String
// RedisConnection connection = redisTemplate.getConnectionFactory().getConnection();
// connection.flushDb();
// connection.flushAll();
redisTemplate.opsForValue().set("myKey","谢");
System.out.println(redisTemplate.opsForValue().get("myKey"));
}
这样一来,只要实体类进行了序列化,我们存什么都不会有乱码的担忧了。
自定义Redis工具类
使用RedisTemplate需要频繁调用.opForxxx然后才能进行对应的操作,这样使用起来代码效率低下,工作中一般不会这样使用,而是将这些常用的公共API抽取出来封装成为一个工具类,然后直接使用工具类来间接操作Redis,不但效率高并且易用。
package com.uno.utils;
import org.springframework.beans.factory.annotation.Autowired;
import org.springframework.data.redis.core.RedisTemplate;
import org.springframework.stereotype.Component;
import org.springframework.util.CollectionUtils;
import java.util.Collection;
import java.util.List;
import java.util.Map;
import java.util.Set;
import java.util.concurrent.TimeUnit;
@Component
public class RedisUtil {
@Autowired
private RedisTemplate redisTemplate;
@Autowired(required = false)
public void setRedisTemplate(RedisTemplate redisTemplate) {
RedisSerializer stringSerializer = new StringRedisSerializer();
redisTemplate.setKeySerializer(stringSerializer);
redisTemplate.setValueSerializer(stringSerializer);
redisTemplate.setHashKeySerializer(stringSerializer);
redisTemplate.setHashValueSerializer(stringSerializer);
this.redisTemplate = redisTemplate;
}
/**
* 指定缓存失效时间
* @param key 键
* @param time 时间(秒)
* @return
*/
public boolean expire(String key, long time) {
try {
if (time > 0) {
redisTemplate.expire(key, time, TimeUnit.SECONDS);
}
return true;
} catch (Exception e) {
e.printStackTrace();
return false;
}
}
/**
* 根据key 获取过期时间
* @param key 键 不能为null
* @return 时间(秒) 返回0代表为永久有效
*/
public long getExpire(String key) {
return redisTemplate.getExpire(key, TimeUnit.SECONDS);
}
/**
* 判断key是否存在
* @param key 键
* @return true 存在 false不存在
*/
public boolean hasKey(String key) {
try {
return redisTemplate.hasKey(key);
} catch (Exception e) {
e.printStackTrace();
return false;
}
}
/**
* 删除缓存
* @param key 可以传一个值 或多个
*/
@SuppressWarnings("unchecked")
public void del(String... key) {
if (key != null && key.length > 0) {
if (key.length == 1) {
redisTemplate.delete(key[0]);
} else {
redisTemplate.delete((Collection<String>) CollectionUtils.arrayToList(key));
}
}
}
// ============================String=============================
/**
* 普通缓存获取
* @param key 键
* @return 值
*/
public Object get(String key) {
return key == null ? null : redisTemplate.opsForValue().get(key);
}
/**
* 普通缓存放入
* @param key 键
* @param value 值
* @return true成功 false失败
*/
public boolean set(String key, Object value) {
try {
redisTemplate.opsForValue().set(key, value);
return true;
} catch (Exception e) {
e.printStackTrace();
return false;
}
}
/**
* 普通缓存放入并设置时间
* @param key 键
* @param value 值
* @param time 时间(秒) time要大于0 如果time小于等于0 将设置无限期
* @return true成功 false 失败
*/
public boolean set(String key, Object value, long time) {
try {
if (time > 0) {
redisTemplate.opsForValue().set(key, value, time, TimeUnit.SECONDS);
} else {
set(key, value);
}
return true;
} catch (Exception e) {
e.printStackTrace();
return false;
}
}
/**
* 递增
* @param key 键
* @param delta 要增加几(大于0)
* @return
*/
public long incr(String key, long delta) {
if (delta < 0) {
throw new RuntimeException("递增因子必须大于0");
}
return redisTemplate.opsForValue().increment(key, delta);
}
/**
* 递减
* @param key 键
* @param delta 要减少几(小于0)
* @return
*/
public long decr(String key, long delta) {
if (delta < 0) {
throw new RuntimeException("递减因子必须大于0");
}
return redisTemplate.opsForValue().increment(key, -delta);
}
// ================================Map=================================
/**
* HashGet
* @param key 键 不能为null
* @param item 项 不能为null
* @return 值
*/
public Object hget(String key, String item) {
return redisTemplate.opsForHash().get(key, item);
}
/**
* 获取hashKey对应的所有键值
* @param key 键
* @return 对应的多个键值
*/
public Map<Object, Object> hmget(String key) {
return redisTemplate.opsForHash().entries(key);
}
/**
* HashSet
* @param key 键
* @param map 对应多个键值
* @return true 成功 false 失败
*/
public boolean hmset(String key, Map<String, Object> map) {
try {
redisTemplate.opsForHash().putAll(key, map);
return true;
} catch (Exception e) {
e.printStackTrace();
return false;
}
}
/**
* HashSet 并设置时间
* @param key 键
* @param map 对应多个键值
* @param time 时间(秒)
* @return true成功 false失败
*/
public boolean hmset(String key, Map<String, Object> map, long time) {
try {
redisTemplate.opsForHash().putAll(key, map);
if (time > 0) {
expire(key, time);
}
return true;
} catch (Exception e) {
e.printStackTrace();
return false;
}
}
/**
* 向一张hash表中放入数据,如果不存在将创建
* @param key 键
* @param item 项
* @param value 值
* @return true 成功 false失败
*/
public boolean hset(String key, String item, Object value) {
try {
redisTemplate.opsForHash().put(key, item, value);
return true;
} catch (Exception e) {
e.printStackTrace();
return false;
}
}
/**
* 向一张hash表中放入数据,如果不存在将创建
* @param key 键
* @param item 项
* @param value 值
* @param time 时间(秒) 注意:如果已存在的hash表有时间,这里将会替换原有的时间
* @return true 成功 false失败
*/
public boolean hset(String key, String item, Object value, long time) {
try {
redisTemplate.opsForHash().put(key, item, value);
if (time > 0) {
expire(key, time);
}
return true;
} catch (Exception e) {
e.printStackTrace();
return false;
}
}
/**
* 删除hash表中的值
* @param key 键 不能为null
* @param item 项 可以使多个 不能为null
*/
public void hdel(String key, Object... item) {
redisTemplate.opsForHash().delete(key, item);
}
/**
* 判断hash表中是否有该项的值
* @param key 键 不能为null
* @param item 项 不能为null
* @return true 存在 false不存在
*/
public boolean hHasKey(String key, String item) {
return redisTemplate.opsForHash().hasKey(key, item);
}
/**
* hash递增 如果不存在,就会创建一个 并把新增后的值返回
* @param key 键
* @param item 项
* @param by 要增加几(大于0)
* @return
*/
public double hincr(String key, String item, double by) {
return redisTemplate.opsForHash().increment(key, item, by);
}
/**
* hash递减
* @param key 键
* @param item 项
* @param by 要减少记(小于0)
* @return
*/
public double hdecr(String key, String item, double by) {
return redisTemplate.opsForHash().increment(key, item, -by);
}
// ============================set=============================
/**
* 根据key获取Set中的所有值
* @param key 键
* @return
*/
public Set<Object> sGet(String key) {
try {
return redisTemplate.opsForSet().members(key);
} catch (Exception e) {
e.printStackTrace();
return null;
}
}
/**
* 根据value从一个set中查询,是否存在
* @param key 键
* @param value 值
* @return true 存在 false不存在
*/
public boolean sHasKey(String key, Object value) {
try {
return redisTemplate.opsForSet().isMember(key, value);
} catch (Exception e) {
e.printStackTrace();
return false;
}
}
/**
* 将数据放入set缓存
* @param key 键
* @param values 值 可以是多个
* @return 成功个数
*/
public long sSet(String key, Object... values) {
try {
return redisTemplate.opsForSet().add(key, values);
} catch (Exception e) {
e.printStackTrace();
return 0;
}
}
/**
* 将set数据放入缓存
* @param key 键
* @param time 时间(秒)
* @param values 值 可以是多个
* @return 成功个数
*/
public long sSetAndTime(String key, long time, Object... values) {
try {
Long count = redisTemplate.opsForSet().add(key, values);
if (time > 0) {
expire(key, time);
}
return count;
} catch (Exception e) {
e.printStackTrace();
return 0;
}
}
/**
* 获取set缓存的长度
* @param key 键
* @return
*/
public long sGetSetSize(String key) {
try {
return redisTemplate.opsForSet().size(key);
} catch (Exception e) {
e.printStackTrace();
return 0;
}
}
/**
* 移除值为value的
* @param key 键
* @param values 值 可以是多个
* @return 移除的个数
*/
public long setRemove(String key, Object... values) {
try {
Long count = redisTemplate.opsForSet().remove(key, values);
return count;
} catch (Exception e) {
e.printStackTrace();
return 0;
}
}
// ===============================list=================================
/**
* 获取list缓存的内容
* @param key 键
* @param start 开始
* @param end 结束 0 到 -1代表所有值
* @return
*/
public List<Object> lGet(String key, long start, long end) {
try {
return redisTemplate.opsForList().range(key, start, end);
} catch (Exception e) {
e.printStackTrace();
return null;
}
}
/**
* 获取list缓存的长度
* @param key 键
* @return
*/
public long lGetListSize(String key) {
try {
return redisTemplate.opsForList().size(key);
} catch (Exception e) {
e.printStackTrace();
return 0;
}
}
/**
* 通过索引 获取list中的值
* @param key 键
* @param index 索引 index>=0时, 0 表头,1 第二个元素,依次类推;index<0时,-1,表尾,-2倒数第二个元素,依次类推
* @return
*/
public Object lGetIndex(String key, long index) {
try {
return redisTemplate.opsForList().index(key, index);
} catch (Exception e) {
e.printStackTrace();
return null;
}
}
/**
* 将list放入缓存
* @param key 键
* @param value 值
* @return
*/
public boolean lSet(String key, Object value) {
try {
redisTemplate.opsForList().rightPush(key, value);
return true;
} catch (Exception e) {
e.printStackTrace();
return false;
}
}
/**
* 将list放入缓存
* @param key 键
* @param value 值
* @param time 时间(秒)
* @return
*/
public boolean lSet(String key, Object value, long time) {
try {
redisTemplate.opsForList().rightPush(key, value);
if (time > 0) {
expire(key, time);
}
return true;
} catch (Exception e) {
e.printStackTrace();
return false;
}
}
/**
* 将list放入缓存
* @param key 键
* @param value 值
* @return
*/
public boolean lSet(String key, List<Object> value) {
try {
redisTemplate.opsForList().rightPushAll(key, value);
return true;
} catch (Exception e) {
e.printStackTrace();
return false;
}
}
/**
* 将list放入缓存
*
* @param key 键
* @param value 值
* @param time 时间(秒)
* @return
*/
public boolean lSet(String key, List<Object> value, long time) {
try {
redisTemplate.opsForList().rightPushAll(key, value);
if (time > 0) {
expire(key, time);
}
return true;
} catch (Exception e) {
e.printStackTrace();
return false;
}
}
/**
* 根据索引修改list中的某条数据
* @param key 键
* @param index 索引
* @param value 值
* @return
*/
public boolean lUpdateIndex(String key, long index, Object value) {
try {
redisTemplate.opsForList().set(key, index, value);
return true;
} catch (Exception e) {
e.printStackTrace();
return false;
}
}
/**
* 移除N个值为value
* @param key 键
* @param count 移除多少个
* @param value 值
* @return 移除的个数
*/
public long lRemove(String key, long count, Object value) {
try {
Long remove = redisTemplate.opsForList().remove(key, count, value);
return remove;
} catch (Exception e) {
e.printStackTrace();
return 0;
}
}
}
工具类参考博客:
https://www.cnblogs.com/zeng1994/p/03303c805731afc9aa9c60dbbd32a323.html
https://www.cnblogs.com/zhzhlong/p/11434284.html
Redis.conf
单位大小写不敏感

可以使用 include 组合多个配置问题

网络配置



通用GENERAL
daemonize yes # 以守护进程的方式运行,默认是no,我们需要自己开启为yes
pidfile /var/run/redis_6379.pid #如果以后台方式运行,我们就需要指定一个pid文件
#日志
# Specify the server verbosity level.
# This can be one of:
# debug (a lot of information, useful for development/testing)
# verbose (many rarely useful info, but not a mess like the debug level)
# notice (moderately verbose, what you want in production probably) 生产环境
# warning (only very important / critical messages are logged)
loglevel notice
logfile "" #日志的文件位置名,为空就是一个标准的输出
databases 16 #数据库的数量,默认是16个
always-show-logo no #是否总数显示logo
快照
持久化,在规定的时间内,执行了多少次操作,则会持久化到文件.rdb.aof
reids是内存数据库,如果没有持久化数据断电即失
# Unless specified otherwise, by default Redis will save the DB:
# * After 3600 seconds (an hour) if at least 1 change was performed 3600秒(一小时)后,如果至少进行了一次更改进行持久化操作
# * After 300 seconds (5 minutes) if at least 100 changes were performed
# * After 60 seconds if at least 10000 changes were performed
#
# You can set these explicitly by uncommenting the following line.
#
# save 3600 1 300 100 60 10000
stop-writes-on-bgsave-error yes #持久化如果出错了是否还需要继续工作
rdbcompression yes #是否压缩rdb(持久化)文件,需要消耗一些CPU文件
rdbchecksum yes #保存rdb文件的时候,进行错误的检查校验
dir ./ #rdb文件保存的目录
REPLICATION 复制,主从复制
SECURITY模块中进行密码设置
可以在这里设置redis的密码,默认是没有密码的
# requirepass foobared
requirepass 123456 #在配置文件中设置(自己添加)
也可以在命令中设置
root@ubuntu:~# cd /usr/local/bin
root@ubuntu:/usr/local/bin# redis-server myconfig/myredis2.conf
root@ubuntu:/usr/local/bin# redis-cli -p 6379 --raw
127.0.0.1:6379> ping
PONG
127.0.0.1:6379> config get requirepass #获取redis的密码
requirepass
127.0.0.1:6379> config set requirepass 123456 #设置redis密码
OK
127.0.0.1:6379> config get requirepass
requirepass
123456
127.0.0.1:6379> ping
PONG
127.0.0.1:6379>
root@ubuntu:/usr/local/bin# redis-cli -p 6379 --raw #退出后重新登陆
127.0.0.1:6379> ping #发现所有命令都没有权限了
NOAUTH Authentication required.
127.0.0.1:6379> auth 123456 #使用密码进行登陆
OK
127.0.0.1:6379> ping
PONG
CLIENTS 限制客户端
maxclients 10000 #设置能连接上redis的最大客户端数量
maxmemory <bytes> #redis设置最大内存容量
maxmemory-policy noeviction #内存到达上限后处理策略
maxmemory-policy 六种方式
1、volatile-lru:只对设置了过期时间的key进行LRU(默认值)
2、allkeys-lru : 删除lru算法的key
3、volatile-random:随机删除即将过期key
4、allkeys-random:随机删除
5、volatile-ttl : 删除即将过期的
6、noeviction : 永不过期,返回错误
APPEND ONLY MODE 是aof配置
数据同步策略
appendonly no #默认是不开启aof模式,默认使用rdb方式持久化的,在大部分情况下,rdb完全够用
appendfilename "appendonly.aof" #持久化文件名字
# appendfsync always #每次修改都会sync 同步
appendfsync everysec #每秒执行一次sync 同步,可能会丢失这一秒的数据
# appendfsync no #不sync 同步,这个时候操作系统自己同步数据速度最快
具体的配置
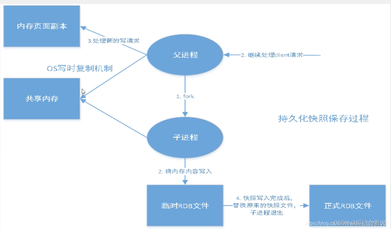
持久化—RDB(Redis Databases)
什么是RDB

在指定的时间间隔内将内存的数据集体写入磁盘,也就是snapshot快照
恢复时将快照文件读到内存里
Redis会单独创建一个(fork)子进程来进行持久化,会先将数据写入一个临时RDB文件中,
再用临时文件替换上次持久化完成的文件
整个过程主进程不进行任何io操作,保证了性能,如果进行大规模数据恢复,RDB和AOP都可以进行数据恢复,RDB数据恢复完整性不敏感,RDB更加高效,缺点时最后一次持久化后的数据可能丢失,默认使用的就是RDB,一般情况不需要修改这个配置
RDB保存的文件是dump.rdb
AOF保存的文件是appendonly.aof
配置快照在snapshots配置区域下
触发机制
1.save规则满足,会触发rdb规则
2.执行flushall命令
3.关闭redis shutdown命令
备份会自动生成dump.rdb文件
如何恢复RDB文件
只要将rdb文件放在Redis启动目录下,redis启动时会自动检查dump.rdb文件恢复数据com
config get dir 查看dump.rdb文件的位置
127.0.0.1:6379> config get dir
dir
/usr/local/bin #如果在中国目录下存在dump.rdb文件,启动时间就会自动恢复其中的数据
几乎他自己默认的配置就够了
优点:
1.父进程处理客户端请求,子进程进行持久化,效率很高
2.适合大规模数据恢复,如果服务器宕机了,不要删除rdb文件,重启自然在目录下,自动读取
3.对数据完整性要求不高
缺点:
1.需要一定的时间间隔去操作
2.fork进程的时候,会占用一定的空间
3.如果redis意外宕机,最后一次的修改数据会丢失
在生产环境下,会将dump.rdb这个文件进行备份
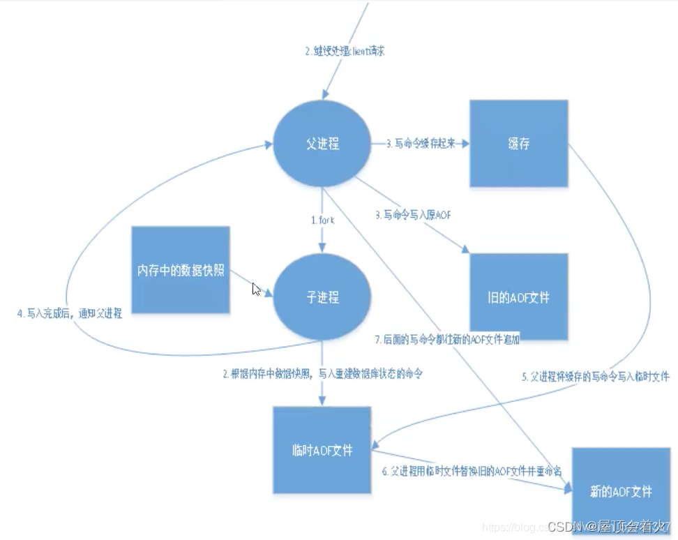
持久化—AOF(Append Only File) 追加文件
AOF:以日志形式记录所有写操作,恢复时再执行一次。如果是大数据就需要写很久
aof默认是文件无限追加,大小会不断扩张
在主从复制中,rdb是备用的,在从机上使用,aof一般不使用

开启AOF
appendonly no
#默认关闭appendonly 手动设置yes开启
appendfilename "appendonly.aof"
#默认名字
# appendfsync always
appendfsync everysec
# appendfsync no
#每次都进行修改
#每秒钟都进行修改
#不进行修改
no-appendfsync-on-rewrite no
#是否进行重写
auto-aof-rewrite-percentage 100
auto-aof-rewrite-min-size 64mb
#percentage重写百分比
#重写时文件最小的体积
#一般保持默认,一般只需要开启
重启redis即可生效,shutdown命令
如果AOF文件有错误,这时候redis就启动不起来,我们需要修复这个aof文件
redis给我们提供了一个工具,用redis-check-aof修复 AOF
root@ubuntu:/usr/local/bin# redis-check-aof --fix appendonly.aof
修复后数据可能丢失
重写规则说明:
文件大小如果超过64MB,frok一个新的进程,来将我们的文件进行重写
auto-aof-rewrite-percentage 100
auto-aof-rewrite-min-size 64mb
优点和q缺点
优点
- 每一次修改同步一次,文件的完整性会更加好
- 每秒同步一次,可能会丢失1秒数据
- 从不同步,效率最高
缺点:
- 相对于数据文件来说,aof远远大于rdb,修复的速度也比rdb慢
- aof运行效率也比rdb慢
扩展
1.rdb持久化方式能够在指定的时间间隔内对数据进行快照存储
2.aof持久化方式记录每次对服务器写的操作,服务器重启时,重新执行命令来恢复原始数据,追加在文件末尾,能对aof文件进行重写,避免体积过大
3.==如果只做缓存不需要使用任何持久化==
4.同时开启两种持久化
1.redis重启时,会优先载入aof文件,来恢复原始数据,aof文件比rdb文件完整
2.rdb数据不实时,所以服务器重启也只会找aof文件,但是不推荐只用aof,推荐使用rdb备份数据库,能快速重启,而且不会有aof可能潜在的bug,以防万一
5.性能建议
1.rdb文件只做后备用途,建议只在slave(从机)上持久化rdb文件,15分钟备份一次,比如:只使用save 900 1 规则
2.使用aof,即便在最恶劣的环境下也不会丢失超过2秒的数据
1.代价:持续的io
2.AOF rewrite的最后将 rewrite 过程中产生的新数据写到新文件造成的阻塞几乎是不可避免的
所以,只要硬盘允许,尽量减少rewrite的频率 重写大小默认64M,可以设到5G以上,默认超过原100%大小也可以释放更改
3.不使用aof,也可以通过Master-Slave Replication 实现高可用性也可以,能省去一大笔io,减少rewrite带来的系统波动
代价:如果Master-Slave 同时倒掉(主丛断电),会丢失十几分钟的数据,启动脚本也要比较Master-Slave中的rdb文件,选择最新的文件,载入新的,微博就是这种架构
Redis发布订阅
Redis发布订阅(pub/sub)是一种消息通信模式:发送者(pub)发送消息,订阅者(sub)接收消息
微信、微博、关注系统、朋友圈
Redis 客户端(一个人)可以订阅任意数量的频道
订阅消息发布图:
第一个:消息发送者 第二个:频道(队列) 第三个:消息订阅者!


测试
订阅端:
127.0.0.1:6379> subscribe xie #订阅一个频道 xie
subscribe
xie
1
# 等待读取消息推送
message #消息
xie #哪个频道的信息
hello #信息的具体内容
message
xie
hello,xie
发送端:
127.0.0.1:6379> publish xie "hello" #发布者发布信息到频道
1
127.0.0.1:6379> publish xie "hello,xie"
使用场景:
1.实时消息系统!
2.实时聊天!
3.订阅关注系统
稍微负责的场景,就需要使用 消息中间级那MQ(KAFUKA)
原理
每个 Redis 服务器进程都维持着一个表示服务器状态的 redis.h/redisServer 结构, 结构的 pubsub_channels 属性是一个字典, 这个字典就用于保存订阅频道的信息,其中,字典的键为正在被订阅的频道, 而字典的值则是一个链表, 链表中保存了所有订阅这个频道的客户端。

客户端订阅,就被链接到对应频道的链表的尾部,退订则就是将客户端节点从链表中移除。
缺点
如果一个客户端订阅了频道,但自己读取消息的速度却不够快的话,那么不断积压的消息会使redis输出缓冲区的体积变得越来越大,这可能使得redis本身的速度变慢,甚至直接崩溃。
这和数据传输可靠性有关,如果在订阅方断线,那么他将会丢失所有在短线期间发布者发布的消息。
Redis主从复制
一个Master有多个slave,将一台redis服务器数据,复制到其他的redis服务器,前者称为主节点(master/leader),后者称为从节点(slave、follower),数据是单向的,只能从主节点到从节点,Master以写为主,Slave以读为主 主从复制,读写分离!!
80%都在读,最低配都是1主2从,哨兵模式,会选举,所以要至少2个从机
默认情况下,每台redis服务器都是主节点

主从复制作用包括:
- -数据冗余-
实现了数据的热备份,是持久化之外的一种数据冗余方式 - -故障恢复-
主节点出现问题,从节点可以提供服务,实现快速的故障恢复,实际上是一种服务的冗余 - -负载均衡-
在主从复制的基础上,配合读写分离,主节点提供写服务,从节点提供读服务,写redis数据时连接主节点,读redis数据连接从节点,分担服务器负载,尤其在写少读多的场景下通过,多个从节点分担负载,可以提高redis性能 - -高可用(集群)基石-
哨兵、集群,能够实施的基础,主从复制时高可用的基础
为什么使用集群
- 从结构上来说,单台Redis服务器会发生单点故障,处理所有请求负载,压力较大
- 从容量上来说,单台服务器内存容量有限(就算256G)。单台Redis最大使用内存不应该超过20G
- 通常的电商网站都是一次上传吗,无数次浏览,读多写少
环境配置(单机多集群)
- 只配置从库,不用配置主库!
127.0.0.1:6379> info replication #查看当前库的信息
# Replication
role:master #角色 master
connected_slaves:0 #没有从机
master_failover_state:no-failover
master_replid:3efb459c150b49a8af04e7cd049e66240aa65dea
master_replid2:0000000000000000000000000000000000000000
master_repl_offset:0
second_repl_offset:-1
repl_backlog_active:0
repl_backlog_size:1048576
repl_backlog_first_byte_offset:0
repl_backlog_histlen:0
- 复制3个配置文件,然后修改对应的信息6379-6381
root@ubuntu:/usr/local/bin/myconfig# cp myredis.conf myredis79.conf
root@ubuntu:/usr/local/bin/myconfig# ls
myredis2.conf myredis79.conf myredis.conf
root@ubuntu:/usr/local/bin/myconfig# cp myredis.conf myredis80.conf
root@ubuntu:/usr/local/bin/myconfig# cp myredis.conf myredis81.conf
root@ubuntu:/usr/local/bin/myconfig# ls
myredis2.conf myredis79.conf myredis80.conf myredis81.conf myredis.conf
root@ubuntu:/usr/local/bin/myconfig# vim myredis79.conf
root@ubuntu:/usr/local/bin/myconfig# vim myredis80.conf
root@ubuntu:/usr/local/bin/myconfig# vim myredis81.conf
1.端口号:port port 6381
2.pid 名字 pidfile /var/run/redis_6381.pid
3.log 文件名字 logfile "6381.log"
4. dump.rdb名字 dbfilename dump6381.rdb
查看进程信息
[root@iZ8vbgai5w4b6pa3r1mpdiZ bin]# ps -ef|grep redis
root 14516 1 0 15:58 ? 00:00:00 redis-server 127.0.0.1:6379
root 14551 1 0 15:59 ? 00:00:00 redis-server 127.0.0.1:6380
root 14591 1 0 15:59 ? 00:00:00 redis-server 127.0.0.1:6381
root 14659 13336 0 16:00 pts/6 00:00:00 grep --color=auto redis
[root@iZ8vbgai5w4b6pa3r1mpdiZ bin]#

3. 一主二从
默认情况下,每一台Redis服务器都是主节点
一般情况下配置从机就好了
127.0.0.1:6381> info replication 查看信息
一主(79)二从(80、81)
127.0.0.1:6380> slaveof 127.0.0.1 6379 认老大
127.0.0.1:6381> slaveof 127.0.0.1 6379
127.0.0.1:6381> info replication
# Replication
role:slave //从机
master_host:127.0.0.1
master_port:6379
主机显示配置
127.0.0.1:6379> info replication
# Replication
role:master
connected_slaves:1 #多了一个从机的配置
slave0:ip=127.0.0.1,port=6380,state=online,offset=28,lag=0 #从机信息
master_failover_state:no-failover
master_replid:0057e8edaa1e502edf3067a095b141549dfee83e
master_replid2:0000000000000000000000000000000000000000
master_repl_offset:28
second_repl_offset:-1
repl_backlog_active:1
repl_backlog_size:1048576
repl_backlog_first_byte_offset:1
repl_backlog_histlen:28
从机信息
127.0.0.1:6380> info replication
# Replication
role:slave #角色是从机
master_host:127.0.0.1
master_port:6379
master_link_status:down
master_last_io_seconds_ago:-1
master_sync_in_progress:0
slave_read_repl_offset:0
slave_repl_offset:0
master_link_down_since_seconds:-1
slave_priority:100
slave_read_only:1
replica_announced:1
connected_slaves:0
master_failover_state:no-failover
master_replid:b71c817d1c27b7a482a78ab85a4daf6a79b5d5e5
master_replid2:0000000000000000000000000000000000000000
master_repl_offset:0
second_repl_offset:-1
repl_backlog_active:0
repl_backlog_size:1048576
repl_backlog_first_byte_offset:0
repl_backlog_histlen:0

真实的主从配置,应该在配置文件中配置,这样的话是永久的,这里使用的命令,暂时的。
细节
主机可以设置值,从机不能设置,主机中所有的信息和数据都会自动被从机保存
主机宕机了从机的角色还是从机,因为没有用哨兵模式
主机宕机后重启还是从机的主机
如果使用命令行来配置主从,这个时候重启了,就会变回主机
但只要变为从机,立马就会从主机中获取值
复制原理
slave启动成功连接到master后会发送一个sync同步命令
master接到命令,启动后台的存盘进程,同时收集所接收到的用于修改数据集命令,后台执行完毕之后,
master将传送整个数据文件到slave,并完成一次完全同步
全量复制
slave服务在接受到数据库文件数据后,将其存盘并加载到内存中
增量复制
master继续将新的所有收集到的修改命令依次传给slave,完成同步,叫增量复制,即后来增加的
只要重新连接master,一次完全同步(全量复制)将被自动执行,数据一定能在从机中看到
结构
层层链路,工作中都不会使用

这里80依然是从机(层层链路)
如果主机断开了连接,可以使用“slaveof no one” 让自己变成主机,其他的节点就可以手动连接到这个最新的主节点
就算老大节点修复了,也是光杆司令,要重新配置, 哨兵出来之后就可以自动选老大
127.0.0.1:6380> slaveof no one
OK
127.0.0.1:6380> info replication
# Replication
role:master
connected_slaves:1
slave0:ip=127.0.0.1,port=6381,state=online,offset=2593,lag=0
master_failover_state:no-failover
master_replid:f8d9461fc46b17e17a87ab56cd8fb557d56f7407
master_replid2:889f67c00cd663b52e814c056cda08c49b6e982a
master_repl_offset:2593
second_repl_offset:2594
repl_backlog_active:1
repl_backlog_size:1048576
repl_backlog_first_byte_offset:1674
repl_backlog_histlen:920
哨兵(Sentinel)模式
秃头哥编程
主从切换技术的方法是:当主服务器宕机后,需要手动把一台从服务器切换为主服务器,这就需要人工干预,费事费力,还会造成一段时间内服务不可用。这不是一种推荐的方式,更多时候,我们优先考虑哨兵模式。
概述
主机故障根据投票数自动将从机转为主机
哨兵模式是一种特殊的模式,首先Redis提供了哨兵的命令,哨兵是一个独立的进程,作为进程,它会独立运行。其原理是哨兵通过发送命令,等待Redis服务器响应,从而监控运行的多个Redis实例。

这里的哨兵有两个作用
-
通过发送命令,让Redis服务器返回监控其运行状态,包括主服务器和从服务器。
-
当哨兵监测到master宕机,会自动将slave切换成master,然后通过发布订阅模式通知其他的从服务器,修改配置文件,让它们切换主机。
然而一个哨兵进程对Redis服务器进行监控,可能会出现问题,为此,我们可以使用多个哨兵进行监控。各个哨兵之间还会进行监控,这样就形成了多哨兵模式。

用文字描述一下故障切换(failover)的过程。假设主服务器宕机,哨兵1先检测到这个结果,系统并不会马上进行failover过程,仅仅是哨兵1主观的认为主服务器不可用,这个现象成为主观下线。当后面的哨兵也检测到主服务器不可用,并且数量达到一定值时,那么哨兵之间就会进行一次投票,投票的结果由一个哨兵发起,进行failover操作。切换成功后,就会通过发布订阅模式,让各个哨兵把自己监控的从服务器实现切换主机,这个过程称为客观下线。这样对于客户端而言,一切都是透明的。
测试
- 哨兵的核心配置文件sentinel.conf:
root@ubuntu:/usr/local/bin/myconfig# vim sentinel.conf
#sentinel monitor 被监控的名称 host port 1
sentinel monitor myredis 127.0.0.1 6379 1
后面的数字1,代表主机挂了后,投票换主机
2. 启动哨兵
root@ubuntu:/usr/local/bin# redis-sentinel myconfig/sentinel.conf

测试6379主机崩掉
127.0.0.1:6379> keys *
k1
127.0.0.1:6379> set k2 v2
OK
127.0.0.1:6379> shutdown
not connected> exit
root@ubuntu:/usr/local/bin#
redis.conf文件需要修改
# 使得Redis服务器可以跨网络访问
bind 0.0.0.0
# 禁止保护模式
protected-mode no

哨兵日志:
_.-``__ ''-._
_.-`` `. `_. ''-._ Redis 7.0.4 (00000000/0) 64 bit
.-`` .-```. ```/ _.,_ ''-._
( ' , .-` | `, ) Running in sentinel mode
|`-._`-...-` __...-.``-._|'` _.-'| Port: 26379
| `-._ `._ / _.-' | PID: 2849
`-._ `-._ `-./ _.-' _.-'
|`-._`-._ `-.__.-' _.-'_.-'|
| `-._`-._ _.-'_.-' | https://redis.io
`-._ `-._`-.__.-'_.-' _.-'
|`-._`-._ `-.__.-' _.-'_.-'|
| `-._`-._ _.-'_.-' |
`-._ `-._`-.__.-'_.-' _.-'
`-._ `-.__.-' _.-'
`-._ _.-'
`-.__.-'
2849:X 25 Aug 2022 19:12:51.494 # Sentinel ID is c869fd5076ec78789605892a86d60564008fb4e1
2849:X 25 Aug 2022 19:12:51.494 # +monitor master myredis 127.0.0.1 6379 quorum 1
2849:X 25 Aug 2022 19:13:49.284 # +sdown master myredis 127.0.0.1 6379
2849:X 25 Aug 2022 19:13:49.284 # +odown master myredis 127.0.0.1 6379 #quorum 1/1
2849:X 25 Aug 2022 19:13:49.285 # +new-epoch 4
2849:X 25 Aug 2022 19:13:49.285 # +try-failover master myredis 127.0.0.1 6379
2849:X 25 Aug 2022 19:13:49.290 * Sentinel new configuration saved on disk
2849:X 25 Aug 2022 19:13:49.290 # +vote-for-leader c869fd5076ec78789605892a86d60564008fb4e1 4
2849:X 25 Aug 2022 19:13:49.290 # +elected-leader master myredis 127.0.0.1 6379
2849:X 25 Aug 2022 19:13:49.290 # +failover-state-select-slave master myredis 127.0.0.1 6379
2849:X 25 Aug 2022 19:13:49.346 # +selected-slave slave 127.0.0.1:6381 127.0.0.1 6381 @ myredis 127.0.0.1 6379
2849:X 25 Aug 2022 19:13:49.346 * +failover-state-send-slaveof-noone slave 127.0.0.1:6381 127.0.0.1 6381 @ myredis 127.0.0.1 6379
2849:X 25 Aug 2022 19:13:49.422 * +failover-state-wait-promotion slave 127.0.0.1:6381 127.0.0.1 6381 @ myredis 127.0.0.1 6379
2849:X 25 Aug 2022 19:13:49.843 * Sentinel new configuration saved on disk
2849:X 25 Aug 2022 19:13:49.843 # +promoted-slave slave 127.0.0.1:6381 127.0.0.1 6381 @ myredis 127.0.0.1 6379
2849:X 25 Aug 2022 19:13:49.843 # +failover-state-reconf-slaves master myredis 127.0.0.1 6379
2849:X 25 Aug 2022 19:13:49.901 * +slave-reconf-sent slave 127.0.0.1:6380 127.0.0.1 6380 @ myredis 127.0.0.1 6379
2849:X 25 Aug 2022 19:13:50.897 * +slave-reconf-inprog slave 127.0.0.1:6380 127.0.0.1 6380 @ myredis 127.0.0.1 6379
2849:X 25 Aug 2022 19:13:50.897 * +slave-reconf-done slave 127.0.0.1:6380 127.0.0.1 6380 @ myredis 127.0.0.1 6379
2849:X 25 Aug 2022 19:13:50.974 # +failover-end master myredis 127.0.0.1 6379
2849:X 25 Aug 2022 19:13:50.974 # +switch-master myredis 127.0.0.1 6379 127.0.0.1 6381
2849:X 25 Aug 2022 19:13:50.974 * +slave slave 127.0.0.1:6380 127.0.0.1 6380 @ myredis 127.0.0.1 6381
2849:X 25 Aug 2022 19:13:50.974 * +slave slave 127.0.0.1:6379 127.0.0.1 6379 @ myredis 127.0.0.1 6381
2849:X 25 Aug 2022 19:13:50.976 * Sentinel new configuration saved on disk
2849:X 25 Aug 2022 19:14:20.991 # +sdown slave 127.0.0.1:6379 127.0.0.1 6379 @ myredis 127.0.0.1 6381
如果主机断开,这时候哨兵在从机中投票选出主机
如果主机重连了
2849:X 25 Aug 2022 19:19:59.604 * +convert-to-slave slave 127.0.0.1:6379 127.0.0.1 6379 @ myredis 127.0.0.1 6381
只能归并到新的主机下当中从机
哨兵模式优缺点
优点:
- 哨兵集群,基于主从复制模式,所有主从复制的优点,它都有
- 主从可以切换,故障可以转移,系统的可用性更好
- 哨兵模式是主从模式的升级,手动到自动,更加健壮
缺点:
- Redis不好在线扩容,集群容量一旦达到上限,在线扩容就十分麻烦
- 实现哨兵模式的配置其实是很麻烦的,里面有很多配置项
哨兵模式的全部配置
完整的哨兵模式配置文件 sentinel.conf
# Example sentinel.conf
# 哨兵sentinel实例运行的端口 默认26379
port 26379
# 哨兵sentinel的工作目录
dir /tmp
# 哨兵sentinel监控的redis主节点的 ip port
# master-name 可以自己命名的主节点名字 只能由字母A-z、数字0-9 、这三个字符".-_"组成。
# quorum 当这些quorum个数sentinel哨兵认为master主节点失联 那么这时 客观上认为主节点失联了
# sentinel monitor <master-name> <ip> <redis-port> <quorum>
sentinel monitor mymaster 127.0.0.1 6379 1
# 当在Redis实例中开启了requirepass foobared 授权密码 这样所有连接Redis实例的客户端都要提供密码
# 设置哨兵sentinel 连接主从的密码 注意必须为主从设置一样的验证密码
# sentinel auth-pass <master-name> <password>
sentinel auth-pass mymaster MySUPER--secret-0123passw0rd
# 指定多少毫秒之后 主节点没有应答哨兵sentinel 此时 哨兵主观上认为主节点下线 默认30秒
# sentinel down-after-milliseconds <master-name> <milliseconds>
sentinel down-after-milliseconds mymaster 30000
# 这个配置项指定了在发生failover主备切换时最多可以有多少个slave同时对新的master进行 同步,
这个数字越小,完成failover所需的时间就越长,
但是如果这个数字越大,就意味着越 多的slave因为replication而不可用。
可以通过将这个值设为 1 来保证每次只有一个slave 处于不能处理命令请求的状态。
# sentinel parallel-syncs <master-name> <numslaves>
sentinel parallel-syncs mymaster 1
# 故障转移的超时时间 failover-timeout 可以用在以下这些方面:
#1. 同一个sentinel对同一个master两次failover之间的间隔时间。
#2. 当一个slave从一个错误的master那里同步数据开始计算时间。直到slave被纠正为向正确的master那里同步数据时。
#3.当想要取消一个正在进行的failover所需要的时间。
#4.当进行failover时,配置所有slaves指向新的master所需的最大时间。不过,即使过了这个超时,slaves依然会被正确配置为指向master,但是就不按parallel-syncs所配置的规则来了
# 默认三分钟
# sentinel failover-timeout <master-name> <milliseconds>
sentinel failover-timeout mymaster 180000
# SCRIPTS EXECUTION
#配置当某一事件发生时所需要执行的脚本,可以通过脚本来通知管理员,例如当系统运行不正常时发邮件通知相关人员。
#对于脚本的运行结果有以下规则:
#若脚本执行后返回1,那么该脚本稍后将会被再次执行,重复次数目前默认为10
#若脚本执行后返回2,或者比2更高的一个返回值,脚本将不会重复执行。
#如果脚本在执行过程中由于收到系统中断信号被终止了,则同返回值为1时的行为相同。
#一个脚本的最大执行时间为60s,如果超过这个时间,脚本将会被一个SIGKILL信号终止,之后重新执行。
#通知型脚本:当sentinel有任何警告级别的事件发生时(比如说redis实例的主观失效和客观失效等等),将会去调用这个脚本,
#这时这个脚本应该通过邮件,SMS等方式去通知系统管理员关于系统不正常运行的信息。调用该脚本时,将传给脚本两个参数,
#一个是事件的类型,
#一个是事件的描述。
#如果sentinel.conf配置文件中配置了这个脚本路径,那么必须保证这个脚本存在于这个路径,并且是可执行的,否则sentinel无法正常启动成功。
#通知脚本
# sentinel notification-script <master-name> <script-path>
sentinel notification-script mymaster /var/redis/notify.sh
# 客户端重新配置主节点参数脚本
# 当一个master由于failover而发生改变时,这个脚本将会被调用,通知相关的客户端关于master地址已经发生改变的信息。
# 以下参数将会在调用脚本时传给脚本:
# <master-name> <role> <state> <from-ip> <from-port> <to-ip> <to-port>
# 目前<state>总是“failover”,
# <role>是“leader”或者“observer”中的一个。
# 参数 from-ip, from-port, to-ip, to-port是用来和旧的master和新的master(即旧的slave)通信的
# 这个脚本应该是通用的,能被多次调用,不是针对性的。
# sentinel client-reconfig-script <master-name> <script-path>
sentinel client-reconfig-script mymaster /var/redis/reconfig.sh
缓存穿透与雪崩
缓存穿透
概念
缓存穿透的概念很简单,用户想要查询一个数据,发现redis内存数据库没有,也就是缓存没有命中,于是向持久层数据库查询。发现也没有,于是本次查询失败。当用户很多的时候,缓存都没有命中(秒杀!),于是都去请求了持久层数据库。这会给持久层数据库造成很大的压力,这时候就相当于出现了缓存穿透。|
缓存穿透的解决方案
1、布隆过滤器
布隆过滤器是一种数据结构,对所有可能查询的参数以hash形式存储,在控制层先进行校验,不符合则丢弃,从而避免了对底层存储系统的查询压力;
2、缓存空对象
当存储层不命中后,即使返回的空对象也将其缓存起来,同时会设置一个过期时间,之后再访问这个数据将会从缓存中获取,保护了后端数据源;


但是这种方法会存在两个问题︰
-
如果空值能够被缓存起来,这就意味着缓存需要更多的空间存储更多的键,因为这当中可能会有很多的空值的键。
-
即使对空值设置了过期时间,还是会存在缓存层和存储层的数据会有一段时间窗口的不一致,这对于需要保持一致性的业务会有影响。比如:这时再查user01数据库里面已经有了,但是缓存的过期时间还没有到!
缓存击穿(量太大,缓存过期)
概念
相较于缓存穿透,缓存击穿的目的性更强,一个存在的key,在缓存过期的一刻,同时有大量的请求,这些请求都会击穿到DB,造成瞬时DB请求量大、压力骤增。这就是缓存被击穿,只是针对其中某个key的缓存不可用而导致击穿,但是其他的key依然可以使用缓存响应。
比如热搜排行上,一个热点新闻被同时大量访问就可能导致缓存击穿。
解决方案
- 设置热点数据永不过期
这样就不会出现热点数据过期的情况,但是当Redis内存空间满的时候也会清理部分数据,而且此种方案会占用空间,一旦热点数据多了起来,就会占用部分空间。
- 加互斥锁(分布式锁)
在访问key之前,采用SETNX(set if not exists)来设置另一个短期key来锁住当前key的访问,访问结束再删除该短期key。保证同时刻只有一个线程访问。这样对锁的要求就十分高。
缓存雪崩
概念
大量的key设置了相同的过期时间,导致在缓存在同一时刻全部失效,造成瞬时DB请求量大、压力骤增,引起雪崩。

解决方案
- redis高可用
这个思想的含义是,既然redis有可能挂掉,那我多增设几台redis,这样一台挂掉之后其他的还可以继续工作,其实就是搭建的集群
- 限流降级
这个解决方案的思想是,在缓存失效后,通过加锁或者队列来控制读数据库写缓存的线程数量。比如对某个key只允许一个线程查询数据和写缓存,其他线程等待。
- 数据预热
数据加热的含义就是在正式部署之前,我先把可能的数据先预先访问一遍,这样部分可能大量访问的数据就会加载到缓存中。在即将发生大并发访问前手动触发加载缓存不同的key,设置不同的过期时间,让缓存失效的时间点尽量均匀。
参考链接:https://blog.csdn.net/DDDDeng_/article/details/108118544
最后
以上就是和谐大侠最近收集整理的关于redis学习笔记使用xshell下载安装启动redisredis-benchmark测试性能基础知识五大数据类型三种特殊数据类型事务JedisSpringBoot整合自定义Redis工具类Redis.conf持久化—RDB(Redis Databases)持久化—AOF(Append Only File) 追加文件Redis发布订阅Redis主从复制哨兵(Sentinel)模式缓存穿透与雪崩的全部内容,更多相关redis学习笔记使用xshell下载安装启动redisredis-benchmark测试性能基础知识五大数据类型三种特殊数据类型事务JedisSpringBoot整合自定义Redis工具类Redis.conf持久化—RDB(Redis内容请搜索靠谱客的其他文章。

发表评论 取消回复