一、进程的定义
1.1 进程的定义
程序:就是一个指令序列
早期的计算机只支持单道程序
引入多道程序技术后: 系统为每个运行的程序配置一个数据结构,称为进程控制块(PCB),用来描述进程的各种信息(如程序代码存放位置)
为了方便操作系统管理,完成个程序并发执行,引入了进程、进程实体的概念
进程实体(进程映像):程序段、数据段、PCB三部分组成了进程实体(进程映像)。一般情况下,我们把进程实实体体就简称为进程。例如,所谓创建进程,是创建进程实体中的PCB;而撤销进程就是撤销进程实体中的PCB.
注意:PCB是进程中存在的唯一标志。
从不同角度,进程可以有不同的定义,比较传统典型的定义有:
三者皆强调动态性
- 进程是程序的一次执行过程。
- 进程是一个程序及其数据再处理机上顺序执行时所发生的活动
- 进程是具有独立功能的程序在数据集合上的运行过程,它是系统进行资源分配和调度的一个独立单位。
1.2 进程的组成
进程(进程实体) 由程序段、数据段、PCB 三部分组成


1.2.1 PCB 所管理的各种信息

1.3 进程的组织
在一个系统中,通常有数十、数百乃至数千个PCB。为了能对他们加以有效的管理,应该用适当的方式把这些PCB组织起来。
注:进程的组成讨论的是一个进程内部由哪些部分构成的问题,而进程的组织讨论的是多个进程之间的组织方式问题
1.3.1 链接方式

1.3.2 索引方式

1.4 进程的特征
进程和程序是连个截然不同的概念,相比于程序,进程拥有以下特征:

1.5 小结

二、进程的状态和转换
2.1 进程的状态
2.1.1进程的三种基本状态
进程是程序的一次执行。在这个执行的过程中,有时进程正在被CPU处理,有时又需要等待CPU服务,可见,进程的状态是会有各种变化。为了方便对各个进程的管理,操作系统需要将进程合理的划分为几种状态。
进程的三种基本状态:运行态、就绪态、阻塞态

注意:注意:单核处理机环境下,每一时刻最多只有一个进程处于运行态。(双核环境下可以同时有两个进程处于运行态)
进程的另外两种状态:

2.2 进程状态的转换

注意:不能由阻塞态直接转换为运行态,也不能由就绪态直接转换为阻塞态(因为进入阻塞态是进程主动请求的,必然需要进程在运行时才能发出这种请求)
2.3 小结

三、进程控制

3.1 什么是进程控制
进程控制的主要功能就是对系统中的所有进程实施有效的管理,它具有创建进程、撤销进程、实现进程状态转换的功能。
简化理解:进程控制就是要实现进程的状态转换

3.2 如何实现进程控 制
3.2.1 什么是原语
用原语实现进程控制。原语的特点就是执行期间不允许中断,只能一气呵成。
这种不可被中断的操作即原子操作
原语采用”关中断指令“和”开中断指令“实现
显然,关/开中断指令的权限非常大,必然是只允许在核心态下执行的特权指令
3.2.2 原语如何实现进程控制
进程控制会导致进程状态的切换,无论哪个原语,要做的无非就是三类事情:
- 更新PCB中的信息(如修改进程状态标志、将运行环境保存到PCB、从PCB恢复运行环境)
- 所有的进程控制原语一定会修改进程的状态标志
- 剥夺当前运行进程的CPU使用权必然需要保存其运行环境
- 某进程开始运行前必然要恢复其运行环境
- 将PCB插入合适的队列
- 分配/回收资源
3.2.3 原语实现对进程的操作
1.原语实现进程创建

2.原语实现进程的终止

3.原语实现进程的阻塞和唤醒

4.原语实现进程切换

3.3 小结

四、进程通信

4.1 什么是进程通信
进程通信就是指进程之间的信息交换。
进程是分配系统资源的单位(包括内存地址空间),因此各进程拥有的内存地址空间相互独立。

为保证安全,一个进程不能直接访问另一个进程的地址空间。
但是进程之间的信息交换又是必须实现的。为了保证进程间的安全通信,操作系统提供了一些方法。
4.2 进程通信的方式
4.2.1 共享存储

4.2.2 管道通信

1.管道只能采用半双工通信,某一时间段内只能实现单向的传输。如果要实现双向同时通信,则需要设置两个管道。
2.各进程要互斥地访问管道。
3.数据以字符流的形式写入管道,当管道写满时,写进程的write()系统调用将被阻塞,等待读进程将数据取走。当读进程将数据全部取走后,管道变空,此时读进程的read()系统调用将被阻塞。
4.如果没写满,就不允许读。如果没读空,就不允许写。
5.数据一旦被读出,就从管道中被拋弃,这就意味着读进程最多只能有一个,否则可能会有读错数据的情况。
4.2.3 消息传递

4.3 小结

五、什么是线程,为什么要引入线程
5.1线程的定义
- 可以把线程理解为“轻量级进程”。
- 线程是一个基本的CPU执行单元,也是程序执行流的最小单位。
- 引入线程之后,不仅是进程之间可以并发,进程内的各线程之间也可以并发,从而进一步提升了系统的并发度,使得一个进程内也可以并发处理各种任务(如QQ视频、文字聊天、传文件)
- **进程只作为除CPU之外的系统资源的分配单元(**如打印机、内存地址空间等都是分配给进程的)。
5.2 带来的变化



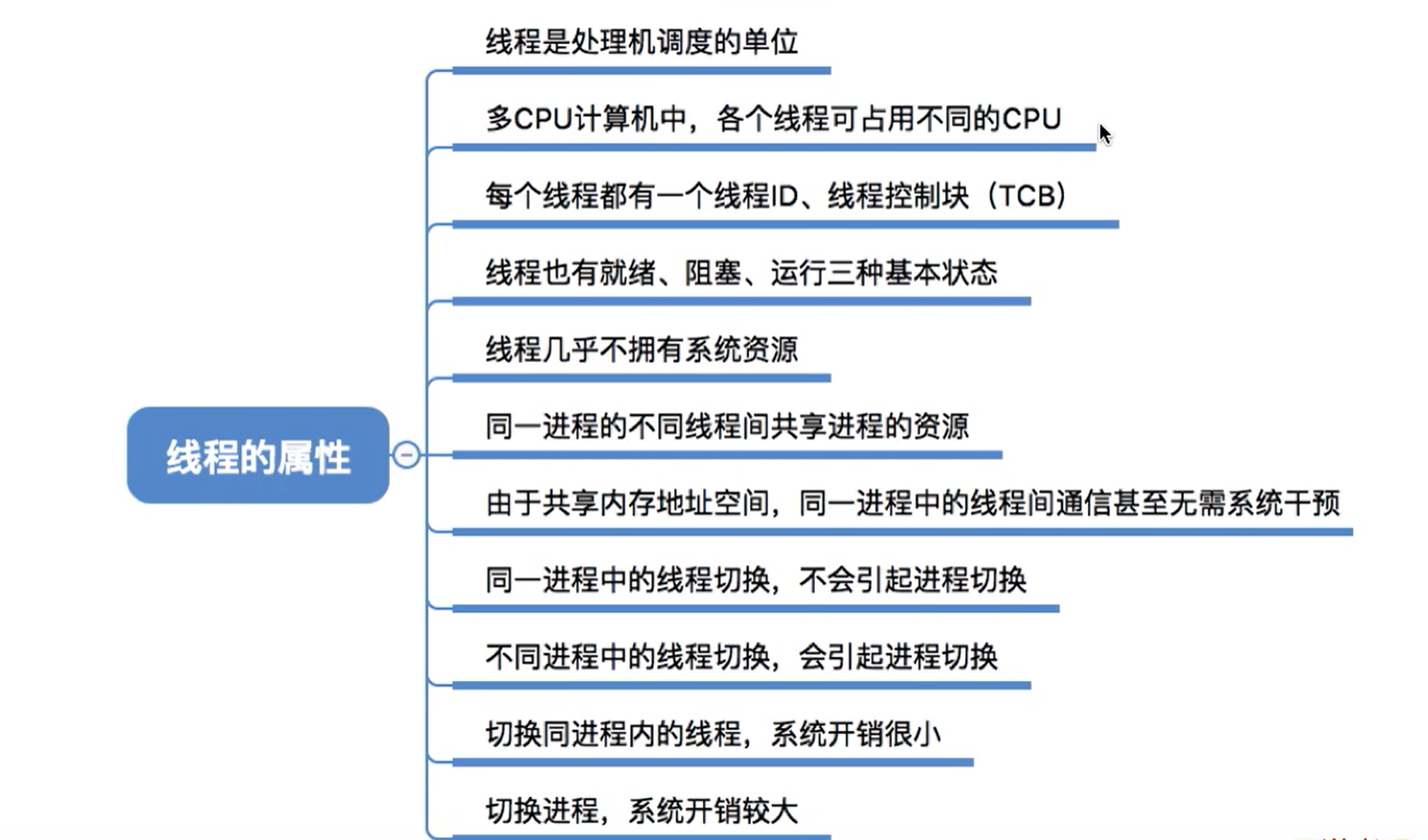
5.3 线程的属性

5.4 线程的实现方式
5.4.1 用户级线程
用户级线程由应用程序通过线程库实现。
所有的线程管理工作都由应用程序负责(包括线程切换)用户级线程中,线程切换可以在用户态下即完成,无需操作系统干预。
在用户看来,是有多个线程。但是在操作系统内核看来,并意识不到线程的存在。(用户级线程对用户不透明,对操作系统透明)可以这样理解,“用户级线程” 就是“从用户视角看能看到的线程”

5.4.2 内核级线程
内核级线程的管理工作由操作系统内核完成。
线程调度、切换等工作都由内核负责,因此内核级线程的切换必然需要在核心态下才能完成。可以这样理解,“内核级线程” 就是“从操.作系统内核视角看能看到的线程”

重点
操作系统只看见”内核级线程“,因此只有内核级线程才是处理机的分配单位

5.5 多线程模型
在同时支持用户级线程和内核级线程的系统中,由几个用户级线程映射到几个内核级线程的问题引出了“多线程模型”问题。
5.5.1 多对一模型
多对一模型: 多个用户及线程映射到一个内核级线程。每个用 户进程只对应一个内核级
线程。
**优点:**用户级线程的切换在用户空间即可完成,不需要切换到核心态,线程管理的系统开销小,效率高
**缺点:**当一个用户级线程被阻塞后,整个进程都会被阻塞,并发度不高。多个线程不可在多核处理机上并行运行

5.5.2 一对一模型
一对一模型:一个用户及线程映射到一个内核级线程。每个用户进程有与用户级线程同
数量的内核级线程。
**优点:**当一个线程被阻塞后,别的线程还可以继续执行,并发能力强。多线程可在多核
处理机上并行执行。
**缺点:**一个用户进程会占用多个内核级线程,线程切换由操作系统内核完成,需要切换到
核心态,因此线程管理的成本高,开销大。
5.5.3 多对多模型
多对多模型: n用户及线程映射到m个内核级线程(n>=m)。每个用户进程对应m个内核级线程。
克服了多对一模型并发度不高的缺点,又克服了一对一模型中一个用户进程占用太多内核级线程,开销太大的缺点。

5.6 小结

最后
以上就是拉长超短裙最近收集整理的关于二、进程的定义、组成、组成方式及特征一、进程的定义二、进程的状态和转换三、进程控制四、进程通信五、什么是线程,为什么要引入线程的全部内容,更多相关二、进程内容请搜索靠谱客的其他文章。


发表评论 取消回复