Toggle navigation
首页
博客
下载
AI
科技
互联网
会员
中心
会员中心
发布资讯
发布博文
发布资源
首页
文章中心
配置
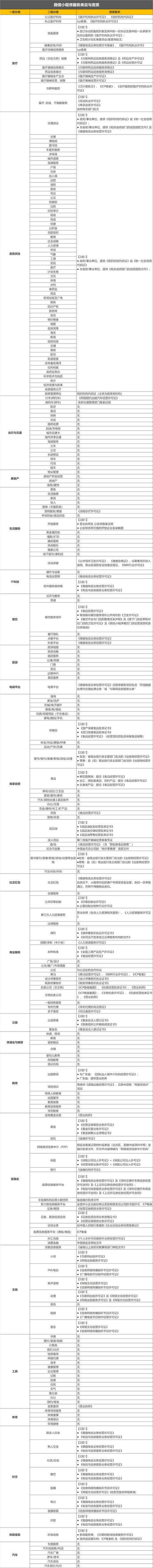
微信小程序各门类需申请资质
231 阅读
0 评论
153 点赞
我是
靠谱客
的博主
魁梧星月
,这篇文章主要介绍
微信小程序各门类需申请资质
,现在分享给大家,希望可以做个参考。
最后
以上就是
魁梧星月
最近收集整理的关于
微信小程序各门类需申请资质
的全部内容,更多相关
微信小程序各门类需申请资质
内容请搜索靠谱客的其他文章。
本图文内容来源于网友提供,作为学习参考使用,或来自网络收集整理,版权属于原作者所有。
点赞(
153
)
本文分类:
配置
浏览次数:
231
次浏览
发布日期:2024-09-01 17:25:02
本文链接:
https://www.kaopuke.com/article/k-p-k_13_u_7_o_14_f1_13_j_10_3.html
相关文章
Qt学习笔记——事件分发器和事件过滤器
QT-鼠标事件
【小程序】微信小程序不开放给个人类目过审心得
微信小程序服务类目大坑:特殊行业服务类目所需资质材料
微信小程序各门类需申请资质
小程序审核流程(添加社交类目)
微信小程序后台服务器怎么配置,如何在微信小程序后台设置服务类目
个人小程序支持哪些小程序服务类目
评论列表
共有
0
条评论
发表评论
取消回复
登录
注册新账号
立即
投稿
返回
顶部
发表评论 取消回复