在分布式场景中,ZooKeeper 的应用非常广泛,比如数据发布和订阅、命名服务、配置中心、注册中心、分布式锁等。
ZooKeeper 提供了一个类似 Linux 文件系统的数据模型,和基于 Watcher 机制的分布式事件通知,这些特性都依赖 ZooKeeper 的高容错数据一致性协议。
那么问题来了,在分布式场景下,ZooKeeper 是如何实现数据一致性的呢?
Zab 一致性协议
ZooKeeper 是通过 Zab 协议来保证分布式事务的最终一致性。Zab(ZooKeeper Atomic Broadcast,ZooKeeper 原子广播协议)支持崩溃恢复,基于该协议,ZooKeeper 实现了一种主备模式的系统架构来保持集群中各个副本之间数据一致性。
系统架构可以参考下面这张图:

在 ZooKeeper 集群中,所有客户端的请求都是写入到 Leader 进程中的,然后,由 Leader 同步到其他节点,称为 Follower。在集群数据同步的过程中,如果出现 Follower 节点崩溃或者 Leader 进程崩溃时,都会通过 Zab 协议来保证数据一致性。
Zab 协议的具体实现可以分为以下两部分:
消息广播阶段
Leader 节点接受事务提交,并且将新的 Proposal 请求广播给 Follower 节点,收集各个节点的反馈,决定是否进行 Commit,在这个过程中,也会使用上一课时提到的 Quorum 选举机制。
崩溃恢复阶段
如果在同步过程中出现 Leader 节点宕机,会进入崩溃恢复阶段,重新进行 Leader 选举,崩溃恢复阶段还包含数据同步操作,同步集群中最新的数据,保持集群的数据一致性。
整个 ZooKeeper 集群的一致性保证就是在上面两个状态之前切换,当 Leader 服务正常时,就是正常的消息广播模式;当 Leader 不可用时,则进入崩溃恢复模式,崩溃恢复阶段会进行数据同步,完成以后,重新进入消息广播阶段。
Zab 协议中的 Zxid
在学习 Zab 协议之前,先来看下 Zxid 的概念。
Zxid 是 Zab 协议的一个事务编号,Zxid 是一个 64 位的数字,其中低 32 位是一个简单的单调递增计数器,针对客户端每一个事务请求,计数器加 1;而高 32 位则代表 Leader 周期年代的编号。
这里 Leader 周期的英文是 epoch,可以理解为当前集群所处的年代或者周期

每当有一个新的 Leader 选举出现时,就会从这个 Leader 服务器上取出其本地日志中最大事务的 Zxid,并从中读取 epoch 值,然后加 1,以此作为新的周期 ID。总结一下,高 32 位代表了每代 Leader 的唯一性,低 32 位则代表了每代 Leader 中事务的唯一性。
Zab 流程分析
Zab 的具体流程可以拆分为消息广播、崩溃恢复和数据同步三个过程,下面我们分别进行分析。
消息广播
在 ZooKeeper 中所有的事务请求都由 Leader 节点来处理,其他服务器为 Follower,Leader 将客户端的事务请求转换为事务 Proposal,并且将 Proposal 分发给集群中其他所有的 Follower。
完成广播之后,Leader 等待 Follwer 反馈,当有过半数的 Follower 反馈信息后,Leader 将再次向集群内 Follower 广播 Commit 信息,Commit 信息就是确认将之前的 Proposal 提交。
这里的 Commit 可以对比 SQL 中的 COMMIT 操作来理解,MySQL 默认操作模式是 autocommit 自动提交模式,如果你显式地开始一个事务,在每次变更之后都要通过 COMMIT 语句来确认,将更改提交到数据库中。
Leader 节点的写入也是一个两步操作,第一步是广播事务操作,第二步是广播提交操作,其中 过半数指的是反馈的节点数 >=N/2+1,N 是全部的 Follower 节点数量。
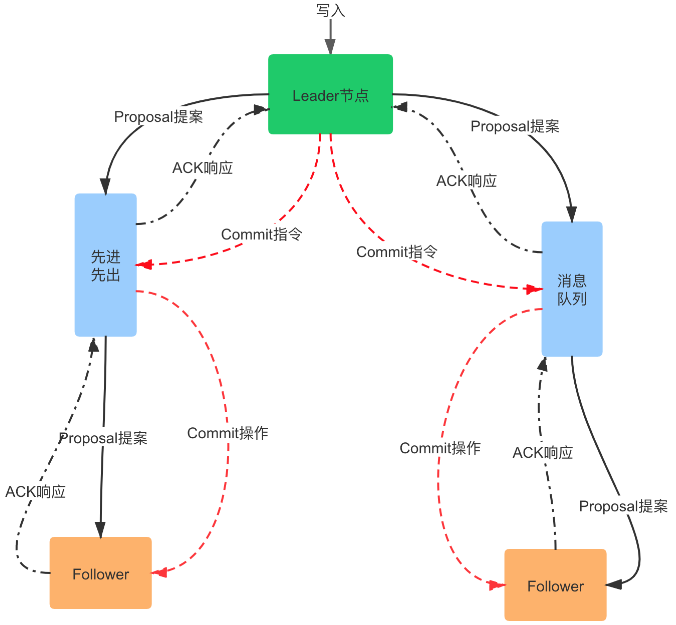
消息广播的过程描述可以参考下图:

- 客户端的写请求进来之后,Leader 会将写请求包装成 Proposal 事务,并添加一个递增事务 ID,也就是 Zxid,Zxid 是单调递增的,以保证每个消息的先后顺序;
- 广播这个 Proposal 事务,Leader 节点和 Follower 节点是解耦的,通信都会经过一个先进先出的消息队列,Leader 会为每一个 Follower 服务器分配一个单独的 FIFO 队列,然后把 Proposal 放到队列中;
- Follower 节点收到对应的 Proposal 之后会把它持久到磁盘上,当完全写入之后,发一个 ACK 给 Leader;
- 当 Leader 收到超过半数 Follower 机器的 ack 之后,会提交本地机器上的事务,同时开始广播 commit, Follower 收到 commit 之后,完成各自的事务提交。
崩溃恢复
消息广播通过 Quorum 机制,解决了 Follower 节点宕机的情况,但是如果在广播过程中 Leader 节点崩溃呢?
这就需要 Zab 协议支持的崩溃恢复,崩溃恢复可以保证在 Leader 进程崩溃的时候可以重新选出 Leader,并且保证数据的完整性。
崩溃恢复和集群启动时的选举过程是一致的,也就是说,下面的几种情况都会进入崩溃恢复阶段:
-
初始化集群,刚刚启动的时候
-
Leader 崩溃,因为故障宕机
-
Leader 失去了半数的机器支持,与集群中超过一半的节点断连
崩溃恢复模式将会开启新的一轮选举,选举产生的 Leader 会与过半的 Follower 进行同步,使数据一致,当与过半的机器同步完成后,就退出恢复模式, 然后进入消息广播模式。
Zab 中的节点有三种状态,伴随着的 Zab 不同阶段的转换,节点状态也在变化:

我们通过一个模拟的例子,来了解崩溃恢复阶段,也就是选举的流程。
假设正在运行的集群有五台 Follower 服务器,编号分别是 Server1、Server2、Server3、Server4、Server5,当前 Leader 是 Server2,若某一时刻 Leader 挂了,此时便开始 Leader 选举。
选举过程如下:
1.各个节点变更状态,变更为 Looking
-
ZooKeeper 中除了 Leader 和 Follower,还有 Observer 节点,Observer 不参与选举, Leader 挂后,余下的 Follower 节点都会将自己的状态变更为 Looking,然后开始进入 Leader 选举过程。
2.各个 Server 节点都会发出一个投票,参与选举
-
在第一次投票中,所有的 Server 都会投自己,然后各自将投票发送给集群中所有机器,在运行期间,每个服务器上的 Zxid 大概率不同。
3.集群接收来自各个服务器的投票,开始处理投票和选举
-
处理投票的过程就是对比 Zxid 的过程,假定 Server3 的 Zxid 最大,Server1判断Server3可以成为 Leader,那么Server1就投票给Server3,判断的依据如下:首先选举 epoch 最大的,如果 epoch 相等,则选 zxid 最大的,若 epoch 和 zxid 都相等,则选择 server id 最大的,就是配置 zoo.cfg 中的 myid;在选举过程中,如果有节点获得超过半数的投票数,则会成为 Leader 节点,反之则重新投票选举。
数据同步
崩溃恢复完成选举以后,接下来的工作就是数据同步,在选举过程中,通过投票已经确认 Leader 服务器是最大Zxid 的节点,同步阶段就是利用 Leader 前一阶段获得的最新Proposal历史,同步集群中所有的副本。
Zab 与 Paxos 算法的联系与区别
上面分析了 Zab 协议的具体流程,接下来我们对比一下 Zab 协议和 Paxos 算法。
Paxos 的思想在很多分布式组件中都可以看到,Zab 协议可以认为是基于 Paxos 算法实现的,先来看下两者之间的联系:
-
都存在一个 Leader 进程的角色,负责协调多个 Follower 进程的运行
-
都应用 Quorum 机制,Leader 进程都会等待超过半数的 Follower 做出正确的反馈后,才会将一个提案进行提交
-
在 Zab 协议中,Zxid 中通过 epoch 来代表当前 Leader 周期,在 Paxos 算法中,同样存在这样一个标识,叫做 Ballot Number
两者之间的区别是,Paxos 是理论,Zab 是实践,Paxos 是论文性质的,目的是设计一种通用的分布式一致性算法,而 Zab 协议应用在 ZooKeeper 中,是一个特别设计的崩溃可恢复的原子消息广播算法。
Zab 协议增加了崩溃恢复的功能,当 Leader 服务器不可用,或者已经半数以上节点失去联系时,ZooKeeper 会进入恢复模式选举新的 Leader 服务器,使集群达到一个一致的状态。
最后
以上就是超帅西牛最近收集整理的关于ZooKeeper 如何保证数据一致性的全部内容,更多相关ZooKeeper内容请搜索靠谱客的其他文章。
发表评论 取消回复