训练环境 NVIDIA GTX1060 6G 显卡
1. 去kaggel官方网址下载cat dog数据
稍后我把数据传到github上,项目也可以去github上面下载demo
2. 划分训练集、测试集
下在好的数据里面有trainset 25000张,其中猫狗对半,,每一张下面带有标签“cat.x.jpg”或者“dog.x.jpg”,testset 15000张,testset不带有标签。testset是在trianset中随机选取20%,对应脚本如下:
(对应文件名为:create_valset.py)
# -*- coding:utf-8 -*-
__author__ = 'Zubin'
import os
import shutil
import random
root_dir = '/home/hzb/PycharmProjects/cat_dog/data_cat_dog/train/' #注意自己的文件存放路径
output_dir = '/home/hzb/PycharmProjects/cat_dog/data_cat_dog/valset/'
ref = 1
for root, dirs, files in os.walk(root_dir):
number_of_files = len(os.listdir(root))
if number_of_files > ref:
ref_copy = int(round(0.2 * number_of_files)) # 随机筛选20%的图片到新建的文件夹当中
for i in xrange(ref_copy):
chosen_one = random.choice(os.listdir(root))
file_in_track = root
file_to_copy = file_in_track + '/' + chosen_one
if os.path.isfile(file_to_copy) == True:
shutil.copy(file_to_copy, output_dir)
print file_to_copy
else:
for i in xrange(len(files)):
track_list = root
file_in_track = files[i]
file_to_copy = track_list + '/' + file_in_track
if os.path.isfile(file_to_copy) == True:
shutil.copy(file_to_copy, output_dir)
print file_to_copy
print 'Finished !'
3. 生成trainset 、testset txt标签文件
使用的是shell脚本,在终端对应文件路径下执行命令
1>生成trainset标签文件(文件名为:create_flielist.sh)
# /home/hzb/PycharmProjects/cat_dog/caffes-and-dogs-master sh
DATA=input/train/
WORK=input
echo "create train.txt..."
rm -rf $DATA/train.txt
find $DATA -name cat.*.jpg | cut -d '/' -f3 | sed "s/$/ 0/">>$DATA/train.txt
find $DATA -name dog.*.jpg | cut -d '/' -f3 | sed "s/$/ 1/">>$DATA/tmp.txt
cat $DATA/tmp.txt>>$DATA/train.txt
rm -rf $DATA/tmp.txt
mv $DATA/train.txt $WORK/
echo "Done..."
2>生成testset标签文件(文件名为:create_flielist_test.sh)
# /home/hzb/PycharmProjects/cat_dog/caffes-and-dogs-master sh
DATA=input/test
WORK=input
echo "create test.txt......."
rm -rf $DATA/test.txt
find $DATA -name cat.*.jpg | cut -d '/' -f3 | sed "s/$/ 0/">>$DATA/test.txt
find $DATA -name dog.*.jpg | cut -d '/' -f3 | sed "s/$/ 1/">>$DATA/tmp.txt
cat $DATA/tmp.txt>>$DATA/test.txt
rm -rf $DATA/tmp.txt
mv $DATA/test.txt $WORK/
echo "Done........"
4. 把trainset、testset转换成LMDB格式
1>trainset脚本(文件名为:create_lmdb_train.sh)
# /home/hzb/PycharmProjects/cat_dog sh
DATA=data_cat_dog
WORK=data_cat_dog
TOOLS=/home/hzb/caffe/build/tools
RESIZE=true
if $RESIZE; then
RESIZE_HEIGHT=32
RESIZE_WIDTH=32
else
RESIZE_HEIGHT=0
RESIZE_WIDTH=0
fi
echo "Creating train lmdb..."
rm -rf $DATA/catdog_train_lmdb
GLOG_logtostderr=1 $TOOLS/convert_imageset
--resize_height=$RESIZE_HEIGHT
--resize_width=$RESIZE_WIDTH
--shuffle
/home/hzb/PycharmProjects/cat_dog/data_cat_dog/train/
$WORK/train.txt
$DATA/img_train_lmdb
echo "Creating val lmdb..."
#GLOG_logtostderr=1 $TOOLS/convert_imageset
# --resize_height=$RESIZE_HEIGHT
# --resize_width=$RESIZE_WIDTH
# --shuffle
# $VAL_DATA_ROOT
# $DATA/val.txt
# $EXAMPLE/face_val_lmdb
echo "Done."
生成的文件img_train_lmdb下含有:data.mdb和lock.mdb文件
2>testset脚本(文件名为:create_lmdb_test.sh)
DATA=data_cat_dog
WORK=data_cat_dog
TOOLS=/home/hzb/caffe/build/tools
RESIZE=true
if $RESIZE; then
RESIZE_HEIGHT=32#图片统一缩放成32×32大小
RESIZE_WIDTH=32
else
RESIZE_HEIGHT=0
RESIZE_WIDTH=0
fi
#echo "Creating train lmdb..."
#rm -rf $DATA/catdog_train_lmdb
#GLOG_logtostderr=1 $TOOLS/convert_imageset
# --resize_height=$RESIZE_HEIGHT
# --resize_width=$RESIZE_WIDTH
# --shuffle
# /home/hzb/PycharmProjects/cat_dog/data_cat_dog/train/
# $WORK/train.txt
# $DATA/img_train_lmdb
echo "Creating val lmdb..."
#rm -rf $DATA/catdog_test_lmdb
GLOG_logtostderr=1 $TOOLS/convert_imageset
--resize_height=$RESIZE_HEIGHT
--resize_width=$RESIZE_WIDTH
--shuffle
/home/hzb/PycharmProjects/cat_dog/data_cat_dog/valset/
$WORK/test.txt
$DATA/img_test_lmdb
echo "Done."
生成的文件img_test_lmdb下含有:data.mdb和lock.mdb文件
5. 把trainset生成均值
图片做归一化处理 (image-meanvalue)/255,在对应文件路路径下现新建好mean_file文件夹
#!/usr/bin/env sh
# Compute the mean image from the imagenet training lmdb
TOOLS=/home/hzb/caffe/build/tools
DATA=/home/hzb/PycharmProjects/cat_dog
rm -rf $DATA/data_cat_dog/mean_file/mean.binaryproto
$TOOLS/compute_image_mean $DATA/data_cat_dog/img_train_lmdb
$DATA/data_cat_dog/mean_file/mean.binaryproto
echo "Done."
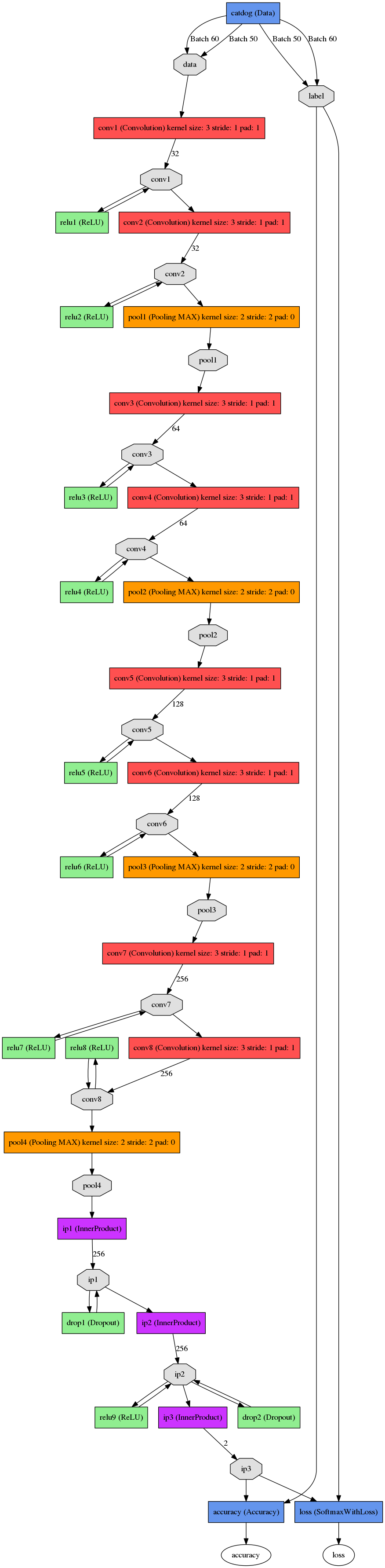
网络的结构
layer {
name: "conv1"
type: "Convolution"
bottom: "data"
top: "conv1"
param {
lr_mult: 1.0#局部学习率
#在这没有设置惩罚系数
}
param {
lr_mult: 2.0
}
convolution_param {
num_output: 32
pad: 1
kernel_size: 3
stride: 1
weight_filler {
type: "xavier"
}
bias_filler {
type: "constant"
}
}
}
layer {
name: "relu1"
type: "ReLU"
bottom: "conv1"
top: "conv1"
}
layer {
name: "conv2"
type: "Convolution"
bottom: "conv1"
top: "conv2"
param {
lr_mult: 1.0
}
param {
lr_mult: 2.0
}
convolution_param {
num_output: 32
pad: 1
kernel_size: 3
stride: 1
weight_filler {
type: "xavier"
}
bias_filler {
type: "constant"
}
}
}
layer {
name: "relu2"
type: "ReLU"
bottom: "conv2"
top: "conv2"
}
layer {
name: "pool1"
type: "Pooling"
bottom: "conv2"
top: "pool1"
pooling_param {
pool: MAX
kernel_size: 2
stride: 2
}
}
layer {
name: "conv3"
type: "Convolution"
bottom: "pool1"
top: "conv3"
param {
lr_mult: 1.0
}
param {
lr_mult: 2.0
}
convolution_param {
num_output: 64
pad: 1
kernel_size: 3
stride: 1
weight_filler {
type: "xavier"
}
bias_filler {
type: "constant"
}
}
}
layer {
name: "relu3"
type: "ReLU"
bottom: "conv3"
top: "conv3"
}
layer {
name: "conv4"
type: "Convolution"
bottom: "conv3"
top: "conv4"
param {
lr_mult: 1.0
}
param {
lr_mult: 2.0
}
convolution_param {
num_output: 64
pad: 1
kernel_size: 3
stride: 1
weight_filler {
type: "xavier"
}
bias_filler {
type: "constant"
}
}
}
layer {
name: "relu4"
type: "ReLU"
bottom: "conv4"
top: "conv4"
}
layer {
name: "pool2"
type: "Pooling"
bottom: "conv4"
top: "pool2"
pooling_param {
pool: MAX
kernel_size: 2
stride: 2
}
}
layer {
name: "conv5"
type: "Convolution"
bottom: "pool2"
top: "conv5"
param {
lr_mult: 1.0
}
param {
lr_mult: 2.0
}
convolution_param {
num_output: 128
pad: 1
kernel_size: 3
stride: 1
weight_filler {
type: "xavier"
}
bias_filler {
type: "constant"
}
}
}
layer {
name: "relu5"
type: "ReLU"
bottom: "conv5"
top: "conv5"
}
layer {
name: "conv6"
type: "Convolution"
bottom: "conv5"
top: "conv6"
param {
lr_mult: 1.0
}
param {
lr_mult: 2.0
}
convolution_param {
num_output: 128
pad: 1
kernel_size: 3
stride: 1
weight_filler {
type: "xavier"
}
bias_filler {
type: "constant"
}
}
}
layer {
name: "relu6"
type: "ReLU"
bottom: "conv6"
top: "conv6"
}
layer {
name: "pool3"
type: "Pooling"
bottom: "conv6"
top: "pool3"
pooling_param {
pool: MAX
kernel_size: 2
stride: 2
}
}
layer {
name: "conv7"
type: "Convolution"
bottom: "pool3"
top: "conv7"
param {
lr_mult: 1.0
}
param {
lr_mult: 2.0
}
convolution_param {
num_output: 256
pad: 1
kernel_size: 3
stride: 1
weight_filler {
type: "xavier"
}
bias_filler {
type: "constant"
}
}
}
layer {
name: "relu7"
type: "ReLU"
bottom: "conv7"
top: "conv7"
}
layer {
name: "conv8"
type: "Convolution"
bottom: "conv7"
top: "conv8"
param {
lr_mult: 1.0
}
param {
lr_mult: 2.0
}
convolution_param {
num_output: 256
pad: 1
kernel_size: 3
stride: 1
weight_filler {
type: "xavier"
}
bias_filler {
type: "constant"
}
}
}
layer {
name: "relu8"
type: "ReLU"
bottom: "conv8"
top: "conv8"
}
layer {
name: "pool4"
type: "Pooling"
bottom: "conv8"
top: "pool4"
pooling_param {
pool: MAX
kernel_size: 2
stride: 2
}
}
layer {
name: "ip1"
type: "InnerProduct"
bottom: "pool4"
top: "ip1"
param {
lr_mult: 1.0
}
param {
lr_mult: 2.0
}
inner_product_param {
num_output: 256
weight_filler {
type: "xavier"
}
bias_filler {
type: "constant"
}
}
}
layer {
name: "drop1"
type: "Dropout"
bottom: "ip1"
top: "ip1"
dropout_param {
dropout_ratio: 0.5
}
}
layer {
name: "ip2"
type: "InnerProduct"
bottom: "ip1"
top: "ip2"
param {
lr_mult: 1.0
}
param {
lr_mult: 2.0
}
inner_product_param {
num_output: 256
weight_filler {
type: "xavier"
}
bias_filler {
type: "constant"
}
}
}
layer {
name: "relu9"
type: "ReLU"
bottom: "ip2"
top: "ip2"
}
layer {
name: "drop2"
type: "Dropout"
bottom: "ip2"
top: "ip2"
dropout_param {
dropout_ratio: 0.5
}
}
layer {
name: "ip3"
type: "InnerProduct"
bottom: "ip2"
top: "ip3"
param {
lr_mult: 1.0
}
param {
lr_mult: 2.0
}
inner_product_param {
num_output: 2
weight_filler {
type: "xavier"
}
bias_filler {
type: "constant"
}
}
}
layer {
name: "accuracy"
type: "Accuracy"
bottom: "ip3"
bottom: "label"
top: "accuracy"
include{
phase:TEST
}
}
layer {
name: "loss"
type: "SoftmaxWithLoss"
bottom: "ip3"
bottom: "label"
top: "loss"
}
参数设置
net: "/home/hzb/PycharmProjects/cat_dog/train_test.prototxt"
test_iter: 50
test_interval: 500#迭代500次测试一次
base_lr:0.001
lr_policy: "inv"
gamma:0.0001
max_iter:100000#最大迭代次数为100000次
momentum:0.9
weight_decay: 0.0005
power:0.75
display: 2000#迭代2000次打印一次输出信息
snapshot:5000#迭代5000次保存一下模型
snapshot_prefix: "/home/hzb/PycharmProjects/cat_dog/model"#模型保存的路径
solver_mode: GPU
6.最后一步进行训练
训练过程会把训练日志保存在对应文件路径中。tee 命令后为你所要保存log日志文件的路径
# /home/hzb/caffe sh
./build/tools/caffe train --solver=/home/hzb/PycharmProjects/cat_dog/solver.prototxt 2>&1| tee /home/hzb/PycharmProjects/cat_dog/train.log
训练结束后根据日志生成train-loss 、test-accuracy



###脚本生成准确率 损失函数图
import math
import os
import re
import sys
import matplotlib.pyplot as plt
import numpy as np
import pylab
from mpl_toolkits.axes_grid1 import host_subplot
from pylab import figure, show, legend
# read the log file
fp = open('/home/hzb/PycharmProjects/cat_dog/train.log', 'r')
train_iterations = []
train_loss = []
test_iterations = []
test_accuracy = []
for ln in fp:
# get train_iterations and train_loss
if '] Iteration ' in ln and 'loss = ' in ln:
arr = re.findall(r'ion d+.*?', ln)
train_iterations.append(int(arr[0][4:]))
train_loss.append(float(ln.strip().split(' = ')[-1]))
# get test_iteraitions
if '] Iteration' in ln and 'Testing net (#0)' in ln:
arr = re.findall(r'ion bd+b,', ln)
test_iterations.append(int(arr[0].strip(',')[4:]))
# get test_accuracy
if '#0:' in ln and 'accuracy =' in ln:
test_accuracy.append(float(ln.strip().split(' = ')[-1]))
fp.close()
host = host_subplot(111)
plt.subplots_adjust(right=0.8) # ajust the right boundary of the plot window
par1 = host.twinx()
# set labels
host.set_xlabel("iterations")
host.set_ylabel("log loss")
par1.set_ylabel("test accuracy")
# plot curves
p1, = host.plot(train_iterations, train_loss, 'ob-', label="training loss")
p2, = par1.plot(test_iterations, test_accuracy, 'xg-', label="test accuracy")
#p3, = par1.plot(test_iterations, test_accuracy, 'xg-', label="validation accuracy")
# set location of the legend,
# 1->rightup corner, 2->leftup corner, 3->leftdown corner
# 4->rightdown corner, 5->rightmid ...
host.legend(loc=5)
# set label color
host.axis["left"].label.set_color(p1.get_color())
par1.axis["right"].label.set_color(p2.get_color())
# set the range of x axis of host and y axis of par1
host.set_xlim([0, 100000])
par1.set_ylim([0., 1.05])
plt.draw()
plt.show()

github code (https://github.com/ZubinHuang/cat-VS-dog)
参考链接](https://blog.csdn.net/mdjxy63/article/details/78946455)
最后
以上就是洁净世界最近收集整理的关于caffe框架下的二分类(猫狗大战 cat VS dog)ubuntu环境的全部内容,更多相关caffe框架下的二分类(猫狗大战内容请搜索靠谱客的其他文章。
发表评论 取消回复