目录
如何判断对象是否死亡(两种方法)。
简单的介绍一下强引用、软引用、弱引用、虚引用(虚引用与软引用和弱引用的区 别、使用软引用能带来的好处)。
如何判断一个常量是废弃常量
如何判断一个类是无用的类
垃圾收集有哪些算法,各自的特点?
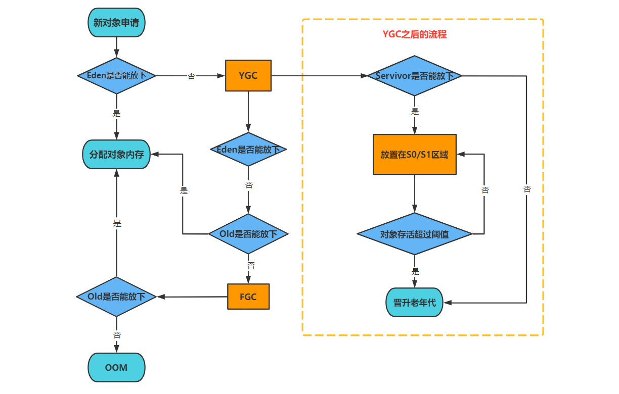
HotSpot 为什么要分为新生代和老年代?
常见的垃圾回收器有哪些?
介绍一下 CMS,G1 收集器。
Minor Gc 和 Full GC 有什么不同呢?
如何判断对象是否死亡(两种方法)。
引用计数法 对象 + 一个引用计数器,引用 + 1;失效 - 1;任何时候计数器为 0 的对象就是不可能再被使用的。
这个方法实现简单,效率高,但是目前主流的虚拟机中并没有选择这个算法来管理内 存,其最主要的原因是它很难解决对象之间相互循环引用的问题。
可达性分析算法 “GC Roots” 对象为起点,从这些节点开始向下搜索,节点所走过的路径称为引用链,当一个对象到 GC Roots 没有任何引用链相连的话,则证明此对象是不可用的。
可作为 GC Roots 的对象包括下面几种:
- 虚拟机栈(栈帧中的本地变量表)中引用的对象
- 本地方法栈(Native 方法)中引用的对象
- 方法区中类静态属性引用的对象
- 方法区中常量引用的对象
- 所有被同步锁持有的对象
简单的介绍一下强引用、软引用、弱引用、虚引用(虚引用与软引用和弱引用的区 别、使用软引用能带来的好处)。
JDK1.2 前,传统引用定义: reference 类型数据存储数值代表另一块内存的起始地址。
JDK1.2 后,引用扩充,分为强、软、弱、虚四种(引用强度逐渐减弱)
强引用,垃圾回收器不回收。当内存不足,Java 虚拟机抛出 OutOfMemoryError 错误
软引用,内存空间足够,不回收。内存不足,回收。可实现内存敏感的高速缓存。 如果软引用的对象被垃圾回收,jvm把软引用加入关联引用队列。
软引用加速垃圾回收,维护系统安全,防止(OOM)等问题的产生。
弱引用,弱、软区别——弱对象生命周期更短。不管内存空间是否足够,都回收。
虚引用,虚引用不决定对象生命周期。在任何时候可能被垃圾回收。虚引用跟踪对象被垃圾回收的活动。
虚引用与软引用和弱引用的区别: 虚引用必须和引用队列 (ReferenceQueue)联合使用。
如何判断一个常量是废弃常量
1. JDK1.7 之前,运行时常量池 (字符串常量池)→→方法区, 方法区实现永久代
2. JDK1.7 字符串常量池→→堆, 运行时常量池→→方法区。
3. JDK1.8 元空间 取代 永久代, 字符串常量池→→堆, 运行时常量池→→方法区,方法区实现元空间
字符串常量池中存在字符串 "abc",当前没有任何 String 对象引用,就说明常量 "abc" 就是废弃常量,如果这时发生内存回收,"abc" 被清理。
如何判断一个类是无用的类
- 该类所有实例被回收。
- ClassLoader 被回收。
- java.lang.Class 对象不被引用,无法通过反射访问。
垃圾收集有哪些算法,各自的特点?
标记-清除/复制/整理、分代收集
标记-清除算法 “标记”出所有不回收对象,“清除”回收没有被标记对象。
1. 效率问题 2. 空间问题(标记清除后会产生大量不连续的碎片)
标记-复制算法 内存分为两块, 每次用一块。一块用完,将存活对象复制到另一块, 然后清理使用的空间。每次对内存一半回收。
标记-整理算法 “标记”出所有不回收对象,所有存活对象向一端移动,清理端边界以外内存。
分代收集算法 根据对象存活周期不同将内存分为几块。一般将 java 堆分为新生代和老年代。
比如新生代中,每次收集都会有大量对象死去,选择”标记-复制“算法,付出少量对象的复制成本。老年代的对象存活率比较高,必须选择“标记-清除”或“标记-整理”算法进行垃圾收集。
HotSpot 为什么要分为新生代和老年代?
常见的垃圾回收器有哪些?
Serial 收集器 一个单线程收集器。新生代采用标记-复制算法,老年代采用标记-整理算法。简单高效。 适合Client 模式下的虚拟机
ParNew 收集器 是 Serial 收集器的多线程版本,能与 CMS 收集器工作。适合Server 模式下的虚拟机
Parallel Scavenge 收集器 Parallel Scavenge 收集器关注点是吞吐量(运行用户代码时间与 CPU 总消耗时间的比值)。CMS 等垃圾收集器 关注点是用户线程的停顿时间(提高用户体验)。
Serial Old 收集器 Serial 收集器的老年代版本,一个单线程收集器。两大用途: JDK1.5 以前与 Parallel Scavenge 收集器搭配使用,另一种用途是作为 CMS 收集器的后备方案。
Parallel Old 收集器 Parallel Scavenge 收集器的老年代版本。使用多线程和“标记-整理”算法。在注重吞吐量 以及 CPU 资源的场合,优先考虑 Parallel Scavenge 收集器和 Parallel Old 收集 器。
CMS(Concurrent Mark Sweep)收集器 一种获取最短回收停顿时间为目标的收集器。 第一款并发收集器,第一次实现垃圾收集线程与用户线程同时工作。优点:并发收集、低停顿。缺点:CPU 资源敏感; 无法处理浮动垃圾; “标记-清除”算法结束时产生大量空间碎片。
- 初始标记: 暂停所有线程,记录 root 相连对象
- 并发标记: 同时开启 GC 和用户线程,闭包记录可达对象。
- 重新标记: 修正并发标记期间标记产生变动的标记记录
- 并发清除: 开启用户线程,同时 GC 线程对未标记的区域做清扫。
G1 (Garbage-First) 一款面向服务器的垃圾收集器。高概率满足 GC 停顿时间要求,高吞吐量性能特征。被视为 JDK1.7 中 HotSpot 虚拟机的一个重要进化特征。
- 并行与并发:G1 充分利用 CPU、多核环境,缩短 Stop-The-World 停顿时间。
- 分代收集:保留分代概念。
- 空间整合:G1 整体“标记-整理”;局部“标记-复制”。
- 可预测的停顿: G1 除了追求低停顿外,建立可预测的停顿时间模型。
G1 收集器的运作: 初始标记 并发标记 最终标记 筛选回收
G1 收集器在后台维护了一个优先列表,每次根据允许的收集时间,优先选择回收价值 最大的 Region(这也就是它的名字 Garbage-First 的由来) 。
ZGC 收集器 与 CMS 中的 ParNew 和 G1 类似,ZGC 也采用标记-复制算法,不过 ZGC 对该算法做了重大改进。
介绍一下 CMS,G1 收集器。
Minor Gc 和 Full GC 有什么不同呢?
部分收集 (Partial GC):
- 新生代收集(Minor GC / Young GC):只对新生代进行垃圾收集;
- 老年代收集(Major GC / Old GC):只对老年代进行垃圾收集。需要注意的是 Major GC 在有的语境中也用于指代整堆收集;
- 混合收集(Mixed GC):对整个新生代和部分老年代进行垃圾收集。
整堆收集 (Full GC):收集整个 Java 堆和方法区。
Minor GC触发条件:当Eden区满时,触发Minor GC。
Full GC触发条件:
- 通过Minor GC后进入老年代的平均大小大于老年代的可用内存。如果发现统计数据说之前Minor GC的平均晋升大小比目前old gen剩余的空间大,则不会触发Minor GC而是转为触发full GC。
- 老年代空间不够分配新的内存(或永久代空间不足,但只是JDK1.7有的,这也是用元空间来取代永久代的原因,可以减少Full GC的频率,减少GC负担,提升其效率)。
- 由Eden区、From Space区向To Space区复制时,对象大小大于To Space可用内存,则把该对象转存到老年代,且老年代的可用内存小于该对象大小。
- 调用System.gc时,系统建议执行Full GC,但是不必然执行。


最后
以上就是留胡子招牌最近收集整理的关于JVM垃圾回收面试题如何判断对象是否死亡(两种方法)。简单的介绍一下强引用、软引用、弱引用、虚引用(虚引用与软引用和弱引用的区 别、使用软引用能带来的好处)。 如何判断一个常量是废弃常量如何判断一个类是无用的类垃圾收集有哪些算法,各自的特点?HotSpot 为什么要分为新生代和老年代?常见的垃圾回收器有哪些?介绍一下 CMS,G1 收集器。Minor Gc 和 Full GC 有什么不同呢?的全部内容,更多相关JVM垃圾回收面试题如何判断对象是否死亡(两种方法)。简单的介绍一下强引用、软引用、弱引用、虚引用(虚引用与软引用和弱引用的区内容请搜索靠谱客的其他文章。
发表评论 取消回复