线性二分类
数据样式
使用的数据是上次用于逻辑回归的数据

import numpy as np
import pandas as pd
import matplotlib.pyplot as plt
from sklearn.metrics import classification_report
from sklearn import tree
import graphviz
# 导入数据
data = np.genfromtxt('D:/数据/逻辑回归.txt', delimiter=',', encoding='utf-8')
'''
# data = pd.read_table('D:/数据/逻辑回归.txt', sep=',')
# 将数据转化为矩阵形式
data_1 = data.values
# 将数据转化为array
data_2 = np.array(data_1)
'''
# 切分数据
x_data = data[:, :-1]
y_data = data[:, -1]
# 画出散点图,颜色根据标签来分类
plt.scatter(x_data[:, 0], x_data[:, 1], c=y_data)
plt.show()
# 创建决策树模型
model = tree.DecisionTreeClassifier()
# 输入数据建立模型
model.fit(x_data, y_data)
# 测试
# x_text = x_data[0]
x_text = np.array([50, 30])
print("x_text:", str(x_text))
# 使用测试集做模型效果检验
predict = model.predict(x_text.reshape(1, -1)) # 转化成二维数据
print("predict:", predict)
# 导出决策树
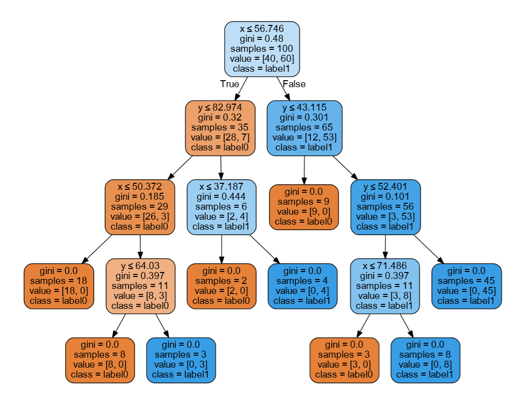
dot_tree = tree.export_graphviz(
model,
feature_names=['x', 'y'],
class_names=['label0', 'label1'],
filled=True,
rounded=True,
special_characters=True
)
graph = graphviz.Source(dot_tree)
graph.render('computer3')
# 获取数据值所在的范围
x_min, x_max = x_data[:, 0].min()-1, x_data[:, 0].max()+1
y_min, y_max = x_data[:, 1].min()-1, x_data[:, 1].max()+1
# 生成网格矩阵
# numpy.meshgrid()——生成网格点坐标矩阵
x, y = np.meshgrid(
np.arange(x_min, x_max, 0.02),
np.arange(y_min, y_max, 0.02)
)
# np.flatten()和np.ravel()两者的功能是一致的,将多维数组降为一维,但是两者的区别是返回拷贝还是返回视图,
# np.flatten()返回一份拷贝,对拷贝所做修改不会影响原始矩阵,而np.ravel()返回的是视图,修改时会影响原始矩阵
# np.r_是按列连接两个矩阵,就是把两矩阵上下相加,要求列数相等,类似于pandas中的concat()。
# np.c_是按行连接两个矩阵,就是把两矩阵左右相加,要求行数相等,类似于pandas中的merge()。
z = model.predict(np.c_[x.ravel(), y.ravel()])
z = z.reshape(x.shape)
# 等高线
cs = plt.contourf(x, y, z) # 按照z分类显示出不同的颜色
# 样本散点图
plt.scatter(x_data[:, 0], x_data[:, 1], c=y_data)
plt.show()
'''
x_text: [50 30]
predict: [0.]
'''



关于numpy.genfromtxt的更多知识请阅读
Python科学计算——Numpy.genfromtxt
关于numpy.meshgrid()t的更多知识请阅读
numpy.meshgrid()理解
关于Numpy中扁平化函数ravel()和flatten()的区别
ravel()和flatten()的区别
关于np.c_的更多知识请阅读
np.c_的使用
关于contourf和contour的更多知识请阅读
等高线
最后
以上就是专注歌曲最近收集整理的关于决策树(三)线性二分类的全部内容,更多相关决策树(三)线性二分类内容请搜索靠谱客的其他文章。
本图文内容来源于网友提供,作为学习参考使用,或来自网络收集整理,版权属于原作者所有。
发表评论 取消回复