我是靠谱客的博主 超级冬瓜,这篇文章主要介绍2022-04-20 Unity入门7——物理系统之碰撞检测,现在分享给大家,希望可以做个参考。

文章目录

        • 一、刚体 Rigid Body
        • 二、碰撞器 Collider
        • 三、物理材质
        • 四、碰撞检测函数
        • 五、刚体加力

一、刚体 Rigid Body

​ 刚体利用体积(碰撞器 Collider)进行碰撞计算,模拟真实的碰撞效果,产生力的作用

​ 碰撞产生的必要条件:

  • 两个物体都有碰撞器 Collider
  • 至少一个物体有刚体
  1. Mass:质量

    默认为千克,质量越大惯性越大

  2. Drag:空气阻力

    根据力移动对象时影响空气阻力大小

    0 表示没有空气阻力

  3. Augular Drag:旋转阻力

    根据扭矩旋转对象时影响对象的空气阻力大小

    0 表示没有阻力

  4. Use Gravity:是否受重力影响

  5. Is Kinematic:是否设置为运动学

    如果启用,对象将不会被物理引擎驱动,只能通过 Transform 对其进行操作

    对于移动平台,或者如果要动画附加了 HingeJoint 的刚体,此属性将非常有用

  6. Interpolate:插值运算

    • None:不应用插值运算

    • Interpolate:根据前一帧的变换来平滑变换

    • Extrapolate:插值运算

      根据下一帧的估计变换来平滑变换,若物理帧时间过长,此效果将不好

  7. Collison Detection:碰撞检测模式

    • Discrete:离散检测

      对场景中的所有其他碰撞体使用离散碰撞检测,其他碰撞体在测试碰撞时会使用离散检测。

      用于正常碰撞(默认值)

    • Continuous:连续检测

      对动态碰撞体(具有刚体)使用离散碰撞检测

      对静态碰撞体(没有刚体)使用连续碰撞检测

      设置为连续动态的刚体,将在测试与该刚体的碰撞时使用连续碰撞检测(物理性能消耗较大,物体运动缓慢时请设置为 Discrete)

      其他刚体将使用离散碰撞检测

    • Continuous Dynamic:连续动态检测

      对设置为连续和连续动态碰撞的对象使用连续碰撞检测

      对静态碰撞体(没有刚体)使用连续碰撞检测

      对其他碰撞体使用离散碰撞检测

      用于快速移动的对象

    • Continuous Speculative:连续推测检测

      对刚体和碰撞体使用推测性连续碰撞检测

      通常比连续碰撞检测的成本更低

    无刚体碰撞盒DiscreteContinuousContinuous DynamicContinuous Speculative
    无刚体碰撞盒不检测碰撞DiscreteContinuousContinuousContinuous Speculative
    DiscreteDiscreteDiscreteDiscreteDiscreteContinuous Speculative
    ContinuousContinuousDiscreteDiscreteContinuousContinuous Speculative
    Continuous DynamicContinuousDiscreteContinuousContinuousContinuous Speculative
    Continuous SpeculativeContinuous SpeculativeContinuous SpeculativeContinuous SpeculativeContinuous SpeculativeContinuous Speculative

    性能消耗关系:Continuous Dynamic > Continuous Speculative > Continuous > Discrete

  8. Constrains:对刚体运动的约束

    • Freeze Position:限制刚体在世界坐标轴下 X、Y、Z 轴的移动
    • Freeze Rotation:限制刚体在世界坐标轴下 X、Y、Z 轴的旋转
  9. Info:用于显示参数的面板,不修改里面的值

二、碰撞器 Collider

​ 碰撞器表示物体的体积(形状)

​ 碰撞器种类一共有 6 种:

  • 盒状碰撞器 Box Collider
  • 球状碰撞器 Sphere Collider
  • 胶囊碰撞器 Capsule Collider
  • 网格碰撞器 Mesh Collider
  • 轮胎碰撞器 Wheel Collider
  • 地形碰撞器 Terrain Collider

​ 常用的为前 3 种

(一)共同参数

  1. Edit Collider:编辑碰撞器的大小

  2. Is Trigger:是否为触发器

    如果启用,则该碰撞体用于触发事件,并被物理引擎所忽略

    主要用于进行没有物理效果的碰撞检测

  3. Material:物理材质

    可以确定碰撞体和其他对象碰撞时的交互(表现)方式

  4. Center:碰撞体的中心偏移位置

(二)常用碰撞器

  1. Box Collider
    • Size:碰撞体在 X、Y、Z 方向上的大小
  2. Sphere Collider
    • Radius:球形碰撞体的半径大小
  3. Capsule Collider
    • Radius:胶囊体的半径
    • Height:胶囊体的高度
    • Direction:胶囊体在对象局部空间中的轴向

(三)异形物体使用多种碰撞器组合

​ 刚体对象的子对象碰撞信息参与碰撞检测

​ 即父物体添加 Rigid Body,子物体设置 Collider。

(四)不常用碰撞器

  1. Mesh Collider

    • Convex:是否为凸面的

      勾选后,该 Mesh Collider 将会与其他 Mesh Collider 发生碰撞,最多支持 255 个三角面片

      如果该对象添加了刚体 Rigid Body,则该选项必须勾选,否则会报错

    • Cooking Options:物理引擎对网格的处理方式

      不常用

    • Mesh:引用需要用于碰撞的网格

  2. Wheel Collider

    赛车游戏中使用,其他时候不常用

    注意:添加 Wheel Collider 后一定要添加 Rigid Body(或在父物体添加),否则将失效

  3. Terrain Collider

    地形系统中使用

    性能较为低下,很少使用

三、物理材质

​ 在 Project 中创建物理材质 Physics Material


  1. Dynamic Friction:滑动摩擦力

    0 表示绝对光滑,1 表示迅速静止

  2. Static Frction:静摩擦力

    0 表示绝对光滑,1 表示无法移动

  3. Bounciness:表面弹性

    0 表示不会反弹,1 表示反弹没有能量损失,甚至可能会增加少量能量

  4. Friction Combine:摩擦力组合方式

    • Average:取平均值
    • Minimum:取最小值
    • Maximum:取最大值
    • Multiply:相乘
  5. Bounce Combine:弹性组合方式

    • Average:取平均值
    • Minimum:取最小值
    • Maximum:取最大值
    • Multiply:相乘

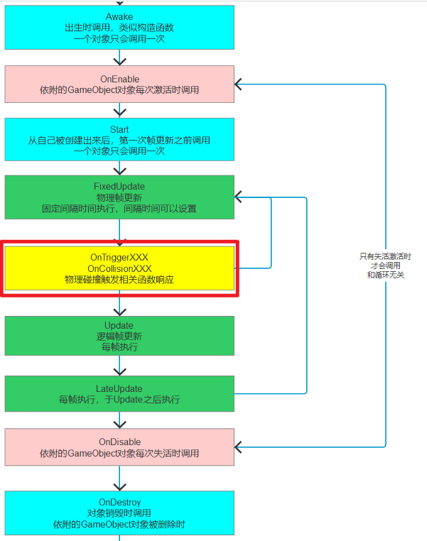
四、碰撞检测函数

​ 碰撞和触发响应函数属于特殊的生命周期函数,也是通过反射调用

​ 碰撞和触发器函数都可以写成虚函数,在子类去重写逻辑

(一)物理碰撞检测响应函数

// 碰撞触发接触时会 自动执行这个函数
private void OnCollisionEnter(Collision collision)
{
    // Collision类型的 参数 包含了 碰到自己的对象的相关信息

    // 关键参数
    // 1.碰撞到的对象碰撞器的信息
    collision.collider

    // 2.碰撞对象的依附对象(GameObject)
    collision.gameObject

    // 3.碰撞对象的依附对象的位置信息
    collision.transform

    // 4.触碰点数相关
    collision.contactCount
    // 接触点 具体的坐标
    ContactPoint[] pos = collision.contacts;

    // 只要得到了 碰撞到的对象的 任意一个信息 就可以得到它的所有信息

    print(this.name + "被" + collision.gameObject.name + "撞到了");
}

// 碰撞结束分离时  会自动执行的函数
private void OnCollisionExit(Collision collision)
{
    print(this.name + "被" + collision.gameObject.name + "结束碰撞了");
}

// 两个物体相互接触摩擦时 会不停的调用该函数
private void OnCollisionStay(Collision collision)
{
    print(this.name + "一直在和" + collision.gameObject.name + "接触");
}

(二)触发器检测响应函数

// 触发开始的函数 当第一次接触时 会自动调用
protected virtual void OnTriggerEnter(Collider other)
{
    print(this.name + "被" + other.gameObject.name + "触发了");
}

// 触发结束的函数 当水乳相融的状态结束时 会调用一次
private void OnTriggerExit(Collider other)
{
    print(this.name + "被" + other.gameObject.name + "结束水乳相融的状态了");
}

// 当两个对象 水乳相融的时候 会不停调用
private void OnTriggerStay(Collider other)
{
    print(this.name + "和" + other.gameObject.name + "正在水乳相融");
}
  1. 只要挂载的对象能和别的物体产生碰撞或者触发,那么对应的这 6 个函数就能够被响应

  2. 6 个函数不是说都得写,一般根据需求来进行选择书写,一般用 Enter 函数较多

  3. 如果是一个异形物体,刚体在父对象上,如果你想通过子对象上挂脚本检测碰撞是不行的,必须挂载到这个刚体父对象上才行

五、刚体加力

(一)刚体自带添加力的方法

  1. 获取刚体组件
rigidBody = this.GetComponent<Rigidbody>();
  1. 添加力
// 相对世界坐标
// 世界坐标系 Z轴正方向加了一个力
// 加力过后 对象是否停止移动 是由阻力决定的
// 如果阻力为0 那给了一个力过后 始终 是不会停止运动
rigidBody.AddForce(Vector3.forward * 10);

// 如果想要在 世界坐标系方法中 让对象 相对于自己的面朝向动
rigidBody.AddForce(this.transform.forward * 10);

// 相对本地坐标
rigidBody.AddRelativeForce(Vector3.forward * 10);

//如果你希望即使有阻力 也希望对象一直动 那你就把下面代码放在Update函数中 一直“推”就行了
rigidBody.AddForce(Vector3.forward * 10);
  1. 添加扭矩力
// 相对世界坐标
// 绕y轴旋转
rigidBody.AddTorque(Vector3.up * 10);

// 相对本地坐标
rigidBody.AddRelativeTorque(Vector3.up * 10);
  1. 直接改变速度
// 这个速度方向 是相对于 世界坐标系的 
// 如果要直接通过改变速度 来让其移动 一定要注意这一点
rigidBody.velocity = Vector3.forward * 5;
  1. 模拟爆炸效果
// 模拟爆炸的力 一定是 所有希望产生爆炸效果影响的对象 
// 都需要得到他们的刚体 来执行这个方法 才能都有效果
// 参数一 爆炸力
// 参数二 爆炸位置
// 参数三 爆炸半径范围
rigidBody.AddExplosionForce(100, Vector3.zero, 10);

(二)力的模式

// 第二个参数 力的模式 主要的作用 就是 计算方式不同而已 
// 由于4中计算方式的不同 最终的移动速度就会不同
rigidBody.AddForce(Vector3.forward * 10, ForceMode.Acceleration);

​ 速度计算公式:v = F * t / m(动量定理)

  1. Acceleration

    给物体增加一个持续的加速度,忽略其质量

    F = (0, 0, 10)、t = 0.02 s、m = 默认为 1
    v = 10 * 0.02 / 1 = 0.2 m/s
    每物理帧移动 0.2 m/s * 0.02 = 0.004 m

  2. Force

    给物体添加一个持续的力,与物体的质量有关
    F = (0, 0, 10)、t = 0.02 s、m = 2 kg
    v = 10 * 0.02 / 2 = 0.1 m/s
    每物理帧移动 0.1 m/s * 0.02 = 0.002 m

  3. Impulse

    给物体添加一个瞬间的力,与物体的质量有关,忽略时间,t 默认为1
    F = (0, 0, 10)、t = 1 s、m = 2 kg
    v = 10 * 1 / 2 = 5 m/s
    每物理帧移动 5 m/s * 0.02 = 0.1 m

  4. VelocityChange

    给物体添加一个瞬时速度,忽略质量,忽略时间
    F = (0, 0, 10)、t = 1 s、m = 默认为 1
    v = 10 * 1 / 1 = 10 m/s
    每物理帧移动 10 m/s * 0.02 = 0.2 m

(三)力场

​ 为物体添加 Constant Force,若物体之前没有 Rigid Body,则会为其自动添加

​ 进行参数设置

(四)刚体休眠

​ Unity 为了节约性能,为刚体添加了休眠机制:

Rigidbody sleeping happens completely automatically. Whenever a rigidbody is slower than the sleepAngularVelocity and sleepVelocity it will start falling asleep. After a few frames of resting it will then be set to sleep. When the body is sleeping, no collision detection or simulation will be performed anymore. This saves a lot of CPU cycles.

刚体休眠完全自动发生。只要刚体的速度低于 sleepAngularVelocity 和 sleepVelocity,该刚体就会开始休眠。其空闲一些帧后,就会被设置成休眠状态。处于休眠状态中的物体,不会再对其进行碰撞检测和模拟。这会节约大量的 CPU 开销。

​ 例如,在为 Cube 添加 Rigid Body 后其下落静止在平面上

​ 将平面旋转一定角度后,发现 Cube 悬空,说明此时 Cube 的刚体休眠了

​ 将平面向下以一定速度拖动,则 Cube 下落,刚体被激活

​ 使用代码控制:

// 获取刚体是否处于休眠状态 如果是 
if (rigidBody.IsSleeping())
{
    // 就唤醒它
    rigidBody.WakeUp();
}

最后

以上就是超级冬瓜最近收集整理的关于2022-04-20 Unity入门7——物理系统之碰撞检测的全部内容,更多相关2022-04-20内容请搜索靠谱客的其他文章。

本图文内容来源于网友提供,作为学习参考使用,或来自网络收集整理,版权属于原作者所有。
点赞(129)

评论列表共有 0 条评论

立即
投稿
返回
顶部