简介
基于SpringCloud(Hoxton.SR1) + SpringBoot(2.2.4.RELEASE) 的 SaaS型微服务脚手架,具备用户管理、资源权限管理、网关统一鉴权、Xss防跨站攻击、自动代码生成、多存储系统、分布式事务、分布式定时任务等多个模块,支持多业务系统并行开发, 支持多服务并行开发,可以作为后端服务的开发脚手架。代码简洁,架构清晰,非常适合学习使用。核心技术采用Nacos、Fegin、Ribbon、Zuul、Hystrix、JWT Token、Mybatis、SpringBoot、Seata、Nacos、Sentinel、 RabbitMQ、FastDFS等主要框架和中间件。
希望能努力打造一套从 SaaS基础框架 - 分布式微服务架构 - 持续集成 - 系统监测 的解决方案。本项目旨在实现基础能力,不涉及具体业务。
部署方面, 可以采用以下4种方式,并会陆续公布jenkins集合以下3种部署方式的脚本和配置文件:
-
IDEA 启动
-
jar部署
-
docker部署
-
k8s部署
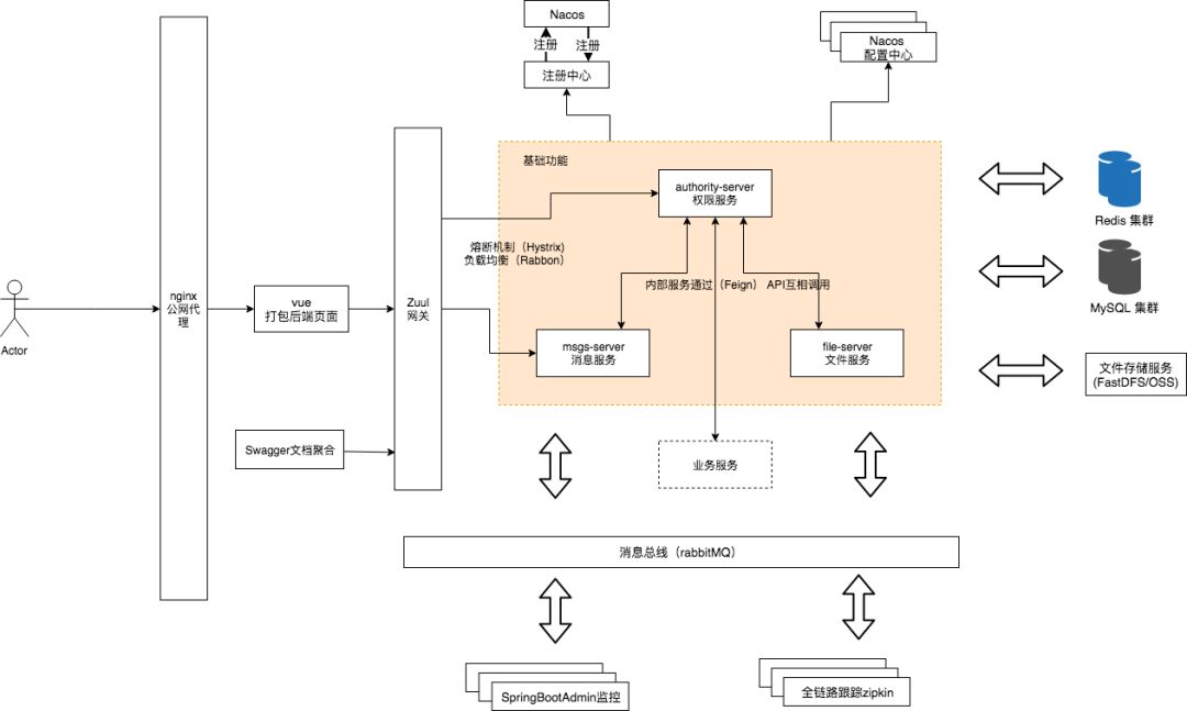
架构图

技术栈/版本介绍
-
JSON序列化:Jackson
-
消息队列:RabbitMQ
-
缓存:Redis
-
缓存框架:J2Cache
-
数据库: MySQL 5.7.9 (驱动6.0.6)
-
定时器:采用xxl-jobs项目进行二次改造
-
前端:vue
-
持久层框架: Mybatis-plus
-
代码生成器:基于Mybatis-plus-generator自定义
-
API网关:Zuul
-
服务注册与发现:Eureka -> Nacos
-
服务消费:OpenFeign
-
负载均衡:Ribbon
-
配置中心:Nacos
-
服务熔断:Hystrix
-
项目构建:Maven 3.3
-
分布式事务: seata
-
分布式系统的流量防卫兵: Sentinel
-
监控: spring-boot-admin 2.x
-
链路调用跟踪: zipkin 2.x
-
文件服务器:FastDFS 5.0.5/阿里云OSS/本地存储
-
Nginx
功能点
-
服务注册&发现与调用
-
服务鉴权
-
负载均衡
-
熔断机制
-
监控
-
链路调用监控
-
SaaS(多租户)的无感解决方案
-
防跨站脚本攻击(XSS)
-
代码生成器
-
定时任务调度器
-
大文件/断点/分片续传
-
分布式事务
-
跨表、跨库、跨服务的关联数据自动注入器
-
灰度发布
项目截图


一线互联网大厂Java核心面试题库

中…(img-kGbt5Qy7-1625040108021)]
一线互联网大厂Java核心面试题库
[外链图片转存中…(img-QVkSje4p-1625040108025)]
正逢面试跳槽季,给大家整理了大厂问到的一些面试真题,由于文章长度限制,只给大家展示了部分题目,更多Java基础、异常、集合、并发编程、JVM、Spring全家桶、MyBatis、Redis、数据库、中间件MQ、Dubbo、Linux、Tomcat、ZooKeeper、Netty等等…已整理上传在我的腾讯文档【一线互联网大厂Java核心面试题库】点击即可领取,并会持续更新…感兴趣的朋友可以看看支持一波!
最后
以上就是稳重酒窝最近收集整理的关于Java开发教程入门!java项目教学方案的全部内容,更多相关Java开发教程入门内容请搜索靠谱客的其他文章。
发表评论 取消回复