参考借鉴:
用户文档: http://flume.apache.org/FlumeUserGuide.html
开发文档: http://flume.apache.org/FlumeDeveloperGuide.html
Flume原理解析: https://www.cnblogs.com/zhangyinhua/p/7803486.html
参考原文地址:https://blog.csdn.net/qq_29186199/article/details/80829683
1.Flume简介
Apache flume是一个分布式、可靠、和高可用的海量日志采集、聚合和传输的系统,用于有效地收集、聚合和将大量日志数据从许多不同的源移动到一个集中的数据存储(如文本、HDFS、Hbase等)。
其使用不仅仅限于日志数据聚合。因为数据源是可定制的(内置Avro,Thrift
Syslog,Netcat),Flume可以用于传输大量事件数据,包括但不限于网络流量数据、社交媒体生成的数据、电子邮件消息和几乎所有可能的数据源。
2.Flume的核心
flume的数据流由事件(Event)贯穿始终。事件是Flume的基本数据单位,它携带日志数据(字节数组形式)并且携带有头信息,这些Event由Agent外部的Source生成,当Source捕获事件后会进行特定的格式化,然后Source会把事件推入(单个或多个)Channel中。你可以把Channel看作是一个缓冲区,它将保存事件直到Sink处理完该事件。Sink负责持久化日志或者把事件推向另一个Source。
-
几个概念
- Client:Client生产数据,运行在一个独立的线程。
- Event: 一个数据单元,消息头和消息体组成。(Events可以是日志记录、 avro 对象等。)
- Flow: Event从源点到达目的点的迁移的抽象。
- Agent: 一个独立的Flume进程是其运行的核心,包含三个核心组件Source、 Channel、 Sink。(Agent使用JVM 运行Flume。每台机器运行一个agent,但是可以在一个agent中包含多个sources和sinks。),Flume以agent为最小的独立运行单位。一个agent就是一个JVM。它是一个完整的数据收集工具,通过核心组件, Event 可以从一个地方流向另一个地方,如下图所示。

3.flume的组件
flume的组件:
source : 数据源组件,专门读取相对应的数据,并将数据传到channel中.
channel : 管道,用于连接source和sink
sink : 数据下沉组件,用于将channel中的数据持久化到对应的文件系统中或者流中。
agent : flume的运行单元,里面必须包含一个或者多个source、channel、sink,运行在单个jvm中。
event : 事件,是数据的描述。
interceptor : 拦截器,作用于source阶段,用于过滤数据。
selectorer : 选择器,作用于source阶段,默认是replicating,也就是复用功能。mutiplxing
groupsinks : sink组,用于将多个sink选择sink。
常见的组件:
source常用组件:exec、avro source 、 spooling dirctory 、kafka 、netcat 、http、自定义
channel常用:memory 、 file 、kafka 、 jdbc
sinks常用 : logger 、avro 、 hdfs 、hive 、hbase、kafka等
3.1source
-
Source:
Source是数据的收集端,负责将数据捕获后进行特殊的格式化,将数据封装到事件(event) 里,然后将事件推入Channel中。Flume提供了各种source的实现,包括Avro Source、 Exce Source、 SpoolingDirectory Source、 NetCat Source、 Syslog Source、 Syslog TCP Source、Syslog UDP Source、 HTTP Source、 HDFS Source等等。可以让应用程序同已有的Source直接打交道, 如果内置的Source无法满足需要, Flume还支持自定义Source。分成transtion 和 event 打入到channel之中

source类型:

3.2channel
中转Event的一个临时存储,保存由Source组件传递过来的Event。(Channel连接Source和Sink的组件,可以将它看做一个数据的缓冲区(数据队列),它可以将事件暂存到内存中也可以持久化到本地磁盘上, 直到Sink处理完该事件。介绍两个较为常用的Channel, MemoryChannel和FileChannel(MemoryChannel可以实现高速的吞吐, 但是无法保证数据完整性;MemoryRecoverChannel在官方文档的建议上已经建义使用FileChannel来替换。
FileChannel保证数据的完整性与一致性。在具体配置不现的FileChannel时,建议FileChannel设置的目录和程序日志文件保存的目录设成不同的磁盘,以便提高效率。)。
3.2.1Channel类型

3.2.2chanel的参数说明
1,useDualCheckpoints(是否需要备份检查点)
2,compressBackupCheckpoint(是否压缩备份节点)
3,checkpointDir(检查点目录,默认在${user.home}目录下)
4,dataDirs(数据节点目录)
5,capacity(获取配置的容量)
6,keepAlive(超时时间,就是如果channel中没有数据最长等待时间)
7,transactionCapacity(事务的最大容量)
注意:capacity的值一定要大于transactionCapacity,不然会报错,看源码:
3.3sink
Sink: 从Channel中读取并移除Event,将Event传递到FlowPipeline中的下一个Agent(如果有的话)(Sink从Channel收集数据,运行在一个独立线程。),Sink从Channel中取出事件,然后将数据发到别处,可以向文件系统、数据库、 hadoop存数据, 也可以是其他agent的Source。在日志数据较少时,可以将数据存储在文件系统中,并且设定一定的时间间隔保存数据。

sink类型:

3.4Flume拦截器、数据流以及可靠性
Flume拦截器
当我们需要对数据进行过滤时,除了我们在Source、 Channel和Sink进行代码修改之外,Flume为我们提供了拦截器,拦截器也是chain形式的。拦截器的位置在Source和Channel之间,当我们为Source指定拦截器后,我们在拦截器中会得到event,根据需求我们可以对event进行保留还是抛弃,抛弃的数据不会进入Channel中。
Flume数据流
Flume 的核心是把数据从数据源收集过来,再送到目的地。为了保证输送一定成功,在送到目的地之前,会先缓存数据,待数据真正到达目的地后,删除自己缓存的数据。
Flume 传输的数据的基本单位是 Event,如果是文本文件,通常是一行记录,这也是事务的基本单位。 Event 从 Source,流向 Channel,再到 Sink,本身为一个 byte 数组,并可携带 headers 信息。 Event 代表着一个数据流的最小完整单元,从外部数据源来,向外部的目的地去。
值得注意的是,Flume提供了大量内置的Source、Channel和Sink类型。不同类型的Source,Channel和Sink可以自由组合。组合方式基于用户设置的配置文件,非常灵活。比如:Channel可以把事件暂存在内存里,也可以持久化到本地硬盘上。Sink可以把日志写入HDFS, HBase,甚至是另外一个Source等等。Flume支持用户建立多级流,也就是说,多个agent可以协同工作,并且支持Fan-in、Fan-out、Contextual Routing、Backup Routes,这也正是Flume强大之处。

Flume可靠性
Flume 使用事务性的方式保证传送Event整个过程的可靠性。 Sink 必须在Event 被存入 Channel 后,或者已经被传达到下一站agent里,又或者已经被存入外部数据目的地之后,才能把 Event 从 Channel 中 remove 掉。这样数据流里的 event 无论是在一个 agent 里还是多个 agent 之间流转,都能保证可靠,因为以上的事务保证了 event 会被成功存储起来。比如 Flume支持在本地保存一份文件 channel 作为备份,而memory channel 将event存在内存 queue 里,速度快,但丢失的话无法恢复。
3.5一些常用组件的参数说明
https://blog.csdn.net/Suubyy/article/details/80517613
4.Flume使用场景
4.1多个agent顺序连接
可以将多个Agent顺序连接起来,将最初的数据源经过收集,存储到最终的存储系统中。这是最简单的情况,一般情况下,应该控制这种顺序连接的Agent 的数量,因为数据流经的路径变长了,如果不考虑failover的话,出现故障将影响整个Flow上的Agent收集服务。

4.2多个Agent的数据汇聚到同一个Agent
这种情况应用的场景比较多,比如要收集Web网站的用户行为日志, Web网站为了可用性使用的负载集群模式,每个节点都产生用户行为日志,可以为每 个节点都配置一个Agent来单独收集日志数据,然后多个Agent将数据最终汇聚到一个用来存储数据存储系统,如HDFS上。

4.3多级流
什么是多级流?结合在云开发中的应用来举个例子,当syslog, java, nginx、 tomcat等混合在一起的日志流开始流入一个agent后,可以agent中将混杂的日志流分开,然后给每种日志建立一个自己的传输通道。

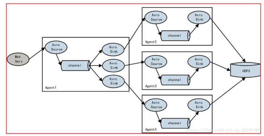
4.3load balance功能
下图Agent1是一个路由节点,负责将Channel暂存的Event均衡到对应的多个Sink组件上,而每个Sink组件分别连接到一个独立的Agent上 。

5.案例
案例1(exec -->memory -->logger)
案例1:exec -->memory -->logger
vi ./job/first.job
#定义source|channel|sink组件
a1.sources = r1
a1.sinks = k1
a1.channels = c1
#配置r1的属性
a1.sources.r1.type = exec
a1.sources.r1.command = tail -F /home/hadoop/f_log
#配置sinks的属性
a1.sinks.k1.type = logger
#配置channel的属性
a1.channels.c1.type = memory
a1.channels.c1.capacity = 10000
a1.channels.c1.transactionCapacity = 10000
#绑定source与sink于channel
a1.sources.r1.channels = c1
a1.sinks.k1.channel = c1
测试:
bin/flume-ng agent -c conf/ -f job/first.job -n a1 -Dflume.root.logger=INFO,console

案例2(exec -->memory -->hdfs)
案例2:exec -->memory -->hdfs
vi ./conf/e2h.conf
#定义source|channel|sink组件
a1.sources = r1
a1.sinks = k1
a1.channels = c1
#配置r1的属性
a1.sources.r1.type = exec
a1.sources.r1.command = tail -F /home/hadoop/f_log
#配置sinks的属性
a1.sinks.k1.type = hdfs
a1.sinks.k1.hdfs.path = /flume/events/dt=%y-%m-%d
#设置输出文件的前缀
#a1.sinks.k1.hdfs.filePrefix = flumeHdfs
#设置输出文件的后缀
#a1.sinks.k1.hdfs.fileSuffix = .log
a1.sinks.k1.hdfs.filePrefix = events-
a1.sinks.k1.hdfs.round = true
a1.sinks.k1.hdfs.roundValue = 10
a1.sinks.k1.hdfs.roundUnit = minute
#解决乱码问题
a1.sinks.k1.hdfs.fileType=DataStream
a1.sinks.k1.hdfs.useLocalTimeStamp=true
#配置channel的属性
a1.channels.c1.type = memory
a1.channels.c1.capacity = 10000
a1.channels.c1.transactionCapacity = 10000
#绑定source与sink于channel
a1.sources.r1.channels = c1
a1.sinks.k1.channel = c1
测试:
bin/flume-ng agent -c conf/ -f job/e2h.job -n a1 -Dflume.root.logger=INFO,console
参数:
hdfs.rollInterval
hdfs.rollSize
hdfs.rollCount
乱码问题:
在Flume文档中介绍,hdfs.fileType默认为SequenceFile,将其改为DataStream就可以按照采集的文件原样输入到hdfs,加一行a1.sinks.k1.hdfs.fileType=DataStream,就可以解决hdfs文件乱码的问题

案例3(spooldir + memory + logger)
案例3、 spooldir + memory + logger
vi ./conf/spooldir
a1.sources=r1
a1.channels=c1
a1.sinks=s1
#定义source, source使用spooldir, 监控ftp日志
#a1.sources.src.type=spooldir
#监控目录
#a1.sources.src.spoolDir=/hadoop/ftp/idc_bakupload/20180307/22/idc/
#忽略的文件
#a1.sources.src.ignorePattern = ^(.)*\.AVL\.(.)*$
#处理后的文件,添加后缀
#a1.sources.src.fileSuffix = .bak
a1.sources.r1.type=spoolDir
a1.sources.r1.spoolDir=/home/hadoop/flumedata/spool1
a1.sources.r1.fileHeader=true
a1.sources.r1.fileHeaderKey=file
a1.channels.c1.type=memory
a1.channels.c1.capacity=1000
a1.channels.c1.transactionCapacity=100
a1.channels.c1.keep-alive=3
a1.channels.c1.byteCapacityBufferPercentage = 20
a1.channels.c1.byteCapacity = 800000
a1.sinks.s1.type = logger
a1.sources.r1.channels=c1
a1.sinks.s1.channel=c1
启动agent:
bin/flume-ng agent -c ./conf/ -f ./job/spooldir -n a1 -Dflume.root.logger=INFO,console
测试:
把2.txt转移到被监控的目录下面
cp 2.txt flumedata/spool1/

监控到文件变化

案例4(syslogtcp + memory + logger)
案例4、 syslogtcp + memory + logger
vi ./conf/syslogtcp
a1.sources=r1
a1.channels=c1
a1.sinks=s1
a1.sources.r1.type=syslogtcp
a1.sources.r1.port=6666
a1.sources.r1.host=hadoop01
a1.channels.c1.type=memory
a1.channels.c1.capacity=1000
a1.channels.c1.transactionCapacity=100
a1.channels.c1.keep-alive=3
a1.channels.c1.byteCapacityBufferPercentage = 20
a1.channels.c1.byteCapacity = 800000
a1.sinks.s1.type = logger
a1.sources.r1.channels=c1
a1.sinks.s1.channel=c1
启动agent:
bin/flume-ng agent -c ./conf/ -f ./job/syslogtcp -n a1 -Dflume.root.logger=INFO,console
测试:
echo "hello qianfeng" | nc mini1 6666

案例5(http + memory + logger)
案例5、 http + memory + logger
vi ./conf/http
a1.sources=r1
a1.channels=c1
a1.sinks=s1
a1.sources.r1.type=org.apache.flume.source.http.HTTPSource
a1.sources.r1.port=6667
a1.sources.r1.bind=mini1
a1.channels.c1.type=memory
a1.channels.c1.capacity=1000
a1.channels.c1.transactionCapacity=100
a1.channels.c1.keep-alive=3
a1.channels.c1.byteCapacityBufferPercentage = 20
a1.channels.c1.byteCapacity = 800000
a1.sinks.s1.type = logger
a1.sources.r1.channels=c1
a1.sinks.s1.channel=c1
启动agent:
bin/flume-ng agent -c ./conf/ -f ./job/http -n a1 -Dflume.root.logger=INFO,console
测试:
curl -X POST -d '[{"headers":{"time":"2017-06-13","aaa":"aaa!!!"},"body":"this is http"}]' http://mini1:6667

案例6(exec + file + hdfs)
vi ./conf/file
a1.sources=r1
a1.channels=c1
a1.sinks=s1
a1.sources.r1.type=exec
a1.sources.r1.command= tail -f /home/hadoop/f_log
a1.channels.c1.type=file
a1.channels.c1.checkpointDir=/home/flumedata/checkpoint
a1.channels.c1.dataDirs=/home/flumedata/data
a1.sinks.s1.type = hdfs
a1.sinks.s1.hdfs.path = /flume/events1/%y-%m-%d/%H%M/%S
a1.sinks.s1.hdfs.filePrefix = qianfeng-
a1.sinks.s1.hdfs.fileSuffix=.log
a1.sinks.s1.hdfs.inUseSuffix=.tmp
a1.sinks.s1.hdfs.rollInterval=2
a1.sinks.s1.hdfs.rollSize=1024
a1.sinks.s1.hdfs.fileType=DataStream
a1.sinks.s1.hdfs.writeFormat=Text
a1.sinks.s1.hdfs.round = true
a1.sinks.s1.hdfs.roundValue = 1
a1.sinks.s1.hdfs.roundUnit = second
a1.sinks.s1.hdfs.useLocalTimeStamp=true
a1.sources.r1.channels=c1
a1.sinks.s1.channel=c1

查看channels的落地文件信息,发现全是乱码

拦截器
案例1
1、Timestamp Interceptor(时间戳拦截器)
flume中一个最经常使用的拦截器 ,该拦截器的作用是将时间戳插入到flume的事件报头中。如果不使用任何拦截器,flume接受到的只有message。时间戳拦截器的配置。 参数 默认值 描述 type 类型名称timestamp,也可以使用类名的全路径 preserveExisting false 如果设置为true,若事件中报头已经存在,不会替换时间戳报头的值
2、Host Interceptor(主机拦截器)
主机拦截器插入服务器的ip地址或者主机名,agent将这些内容插入到事件的报头中。时间报头中的key使用hostHeader配置,默认是host。主机拦截器的配置参数 默认值 描述 type 类型名称host hostHeader host 事件投的key useIP true 如果设置为false,host键插入主机名 preserveExisting false 如果设置为true,若事件中报头已经存在,不会替换host报头的值
3、静态拦截器(Static Interceptor)
静态拦截器的作用是将k/v插入到事件的报头中。配置如下参数 默认值 描述 type 类型名称static key key 事件头的key value value key对应的value值 preserveExisting true 如果设置为true,若事件中报头已经存在该key,不会替换value的值source连接到静态拦截器的配置:
a1.sources=r1
a1.channels=c1
a1.sinks=s1
a1.sources.r1.type=exec
a1.sources.r1.command= tail -f /home/hadoop/f_log
a1.sources.r1.interceptors = i1 i2 i3
a1.sources.r1.interceptors.i1.type = timestamp
a1.sources.r1.interceptors.i1.preserveExisting=true
a1.sources.r1.interceptors.i2.type = host
a1.sources.r1.interceptors.i2.hostHeader = hostname
a1.sources.r1.interceptors.i2.preserveExisting=true
a1.sources.r1.interceptors.i3.type = static
a1.sources.r1.interceptors.i3.key = city
a1.sources.r1.interceptors.i3.value = NEW_YORK
a1.channels.c1.type=memory
a1.channels.c1.capacity=1000
a1.channels.c1.transactionCapacity=100
a1.channels.c1.keep-alive=3
a1.channels.c1.byteCapacityBufferPercentage = 20
a1.channels.c1.byteCapacity = 800000
a1.sinks.s1.type = hdfs
a1.sinks.s1.hdfs.path = /flume/events2/%y-%m-%d/%H%M/%S
a1.sinks.s1.hdfs.filePrefix = %{hostname}-
a1.sinks.s1.hdfs.fileSuffix=.log
a1.sinks.s1.hdfs.inUseSuffix=.tmp
a1.sinks.s1.hdfs.rollInterval=2
a1.sinks.s1.hdfs.rollSize=1024
a1.sinks.s1.hdfs.fileType=DataStream
a1.sinks.s1.hdfs.writeFormat=Text
a1.sinks.s1.hdfs.round = true
a1.sinks.s1.hdfs.roundValue = 1
a1.sinks.s1.hdfs.roundUnit = second
a1.sinks.s1.hdfs.useLocalTimeStamp=false
a1.sources.r1.channels=c1
a1.sinks.s1.channel=c1
bin/flume-ng agent -c conf -f job/ite1.jps -n a1 -Dflume.root.logger=INFO,console

案例2、正则拦截器
vi rex.job
a1.sources=r1
a1.channels=c1
a1.sinks=s1
a1.sources.r1.type=exec
a1.sources.r1.command= tail -f /home/hadoop/f_log
a1.sources.r1.interceptors = i1
a1.sources.r1.interceptors.i1.type = regex_filter
a1.sources.r1.interceptors.i1.regex=^[0-9].*$
a1.sources.r1.interceptors.i1.excludeEvents=false
a1.channels.c1.type=memory
a1.channels.c1.capacity=1000
a1.channels.c1.transactionCapacity=100
a1.channels.c1.keep-alive=3
a1.channels.c1.byteCapacityBufferPercentage = 20
a1.channels.c1.byteCapacity = 800000
a1.sinks.s1.type = logger
a1.sources.r1.channels=c1
a1.sinks.s1.channel=c1
启动agent:
bin/flume-ng agent -c ./conf/ -f ./job/rex.job -n a1 -Dflume.root.logger=INFO,console
追加字符串,发现没反应

追加符合1.*$格式的字符串,可以读到

案例3、复制选择器
vi rep.job
a1.sources=r1
a1.channels=c1 c2
a1.sinks=s1 s2
a1.sources.r1.type=exec
a1.sources.r1.command= tail -f /home/hadoop/f_log
a1.sources.r1.selector.type = replicating
a1.sources.r1.selector.optional = c2
a1.channels.c1.type=memory
a1.channels.c1.capacity=1000
a1.channels.c1.transactionCapacity=100
a1.channels.c1.keep-alive=3
a1.channels.c1.byteCapacityBufferPercentage = 20
a1.channels.c1.byteCapacity = 800000
a1.channels.c2.type=memory
a1.channels.c2.capacity=1000
a1.channels.c2.transactionCapacity=100
a1.channels.c2.keep-alive=3
a1.channels.c2.byteCapacityBufferPercentage = 20
a1.channels.c2.byteCapacity = 800000
a1.sinks.s1.type = logger
a1.sinks.s2.type = hdfs
a1.sinks.s2.hdfs.path = /flume/events3/%y-%m-%d/%H%M/%S
a1.sinks.s2.hdfs.filePrefix = event-
a1.sinks.s2.hdfs.fileSuffix=.log
a1.sinks.s2.hdfs.inUseSuffix=.tmp
a1.sinks.s2.hdfs.rollInterval=2
a1.sinks.s2.hdfs.rollSize=1024
a1.sinks.s2.hdfs.fileType=DataStream
a1.sinks.s2.hdfs.writeFormat=Text
a1.sinks.s2.hdfs.round = true
a1.sinks.s2.hdfs.roundValue = 1
a1.sinks.s2.hdfs.roundUnit = second
a1.sinks.s2.hdfs.useLocalTimeStamp=true
a1.sources.r1.channels=c1 c2
a1.sinks.s1.channel=c1
a1.sinks.s2.channel=c2
bin/flume-ng agent -c ./conf/ -f ./job/rep.job -n a1 -Dflume.root.logger=INFO,console
案例4、复分选择器
vi ./job/mul
a1.sources=r1
a1.channels=c1 c2
a1.sinks=s1 s2
a1.sources.r1.type=org.apache.flume.source.http.HTTPSource
a1.sources.r1.port=6666
a1.sources.r1.bind=mini1
a1.sources.r1.selector.type = multiplexing
a1.sources.r1.selector.header = status
a1.sources.r1.selector.mapping.CZ = c1
a1.sources.r1.selector.mapping.US = c2
a1.sources.r1.selector.default = c1
a1.channels.c1.type=memory
a1.channels.c1.capacity=1000
a1.channels.c1.transactionCapacity=100
a1.channels.c1.keep-alive=3
a1.channels.c1.byteCapacityBufferPercentage = 20
a1.channels.c1.byteCapacity = 800000
a1.channels.c2.type=memory
a1.channels.c2.capacity=1000
a1.channels.c2.transactionCapacity=100
a1.channels.c2.keep-alive=3
a1.channels.c2.byteCapacityBufferPercentage = 20
a1.channels.c2.byteCapacity = 800000
a1.sinks.s1.type = logger
a1.sinks.s2.type = hdfs
a1.sinks.s2.hdfs.path = /flume/events4/%y-%m-%d/%H%M/%S
a1.sinks.s2.hdfs.filePrefix = event-
a1.sinks.s2.hdfs.fileSuffix=.log
a1.sinks.s2.hdfs.inUseSuffix=.tmp
a1.sinks.s2.hdfs.rollInterval=2
a1.sinks.s2.hdfs.rollSize=1024
a1.sinks.s2.hdfs.fileType=DataStream
a1.sinks.s2.hdfs.writeFormat=Text
a1.sinks.s2.hdfs.round = true
a1.sinks.s2.hdfs.roundValue = 1
a1.sinks.s2.hdfs.roundUnit = second
a1.sinks.s2.hdfs.useLocalTimeStamp=true
a1.sources.r1.channels=c1 c2
a1.sinks.s1.channel=c1
a1.sinks.s2.channel=c2
bin/flume-ng agent -c ./conf/ -f ./job/mul -n a1 -Dflume.root.logger=INFO,console
测试数据:
curl -X POST -d '[{"headers":{"status":"2017-06-13"},"body":"this is default"}]' http://mini1:6666
curl -X POST -d '[{"headers":{"status":"CZ"},"body":"this is CZ"}]' http://mini1:6666
curl -X POST -d '[{"headers":{"status":"US"},"body":"this is US"}]' http://mini1:6666
curl -X POST -d '[{"headers":{"status":"ss"},"body":"this is ss"}]' http://mini1:6666
测试c1

测试C2

flume集群配置
mini1的配置:
a1.sources=r1
a1.channels=c1
a1.sinks=s1
a1.sources.r1.type=syslogtcp
a1.sources.r1.port=6666
a1.sources.r1.host=mini1
a1.channels.c1.type=memory
a1.channels.c1.capacity=1000
a1.channels.c1.transactionCapacity=100
a1.channels.c1.keep-alive=3
a1.channels.c1.byteCapacityBufferPercentage = 20
a1.channels.c1.byteCapacity = 800000
a1.sinks.s1.type =avro
a1.sinks.s1.hostname=mini3
a1.sinks.s1.port=6666
a1.sources.r1.channels=c1
a1.sinks.s1.channel=c1
mini2的配置:
a1.sources=r1
a1.channels=c1
a1.sinks=s1
a1.sources.r1.type=syslogtcp
a1.sources.r1.port=6666
a1.sources.r1.host=mini2
a1.channels.c1.type=memory
a1.channels.c1.capacity=1000
a1.channels.c1.transactionCapacity=100
a1.channels.c1.keep-alive=3
a1.channels.c1.byteCapacityBufferPercentage = 20
a1.channels.c1.byteCapacity = 800000
a1.sinks.s1.type =avro
a1.sinks.s1.hostname=mini3
a1.sinks.s1.port=6666
a1.sources.r1.channels=c1
a1.sinks.s1.channel=c1
mini3的配置:
a1.sources=r1
a1.channels=c1
a1.sinks=s1
a1.sources.r1.type=avro
a1.sources.r1.port=6666
a1.sources.r1.bind=mini3
a1.channels.c1.type=memory
a1.channels.c1.capacity=1000
a1.channels.c1.transactionCapacity=100
a1.channels.c1.keep-alive=3
a1.channels.c1.byteCapacityBufferPercentage = 20
a1.channels.c1.byteCapacity = 800000
a1.sinks.s1.type =logger
a1.sources.r1.channels=c1
a1.sinks.s1.channel=c1
####然后测试:
先启动master的agent:
bin/flume-ng agent -c ./conf/ -f ./job/slave2 -n a1 -Dflume.root.logger=INFO,console &
然后再启动slave的agent:
bin/flume-ng agent -c ./conf/ -f ./job/slave1 -n a1 -Dflume.root.logger=INFO,console &
bin/flume-ng agent -c ./conf/ -f ./job/master -n a1 -Dflume.root.logger=INFO,console &
先开启mini3,然后再分别开启mini1和mini2
查看mini3控制台打印信息
[外链图片转存失败(img-hHPqTyhh-1569038052368)(C:UsersluoyunfanAppDataRoamingTyporatypora-user-images1569027925211.png)]
此时说明mini1和mini2已经成功连接上来
用mini1向自己的6666端口发送消息

查看mini1终端信息

查看mini3终端信息

c1.byteCapacity = 800000
a1.sinks.s1.type =logger
a1.sources.r1.channels=c1
a1.sinks.s1.channel=c1
####然后测试:
先启动master的agent:
bin/flume-ng agent -c ./conf/ -f ./job/slave2 -n a1 -Dflume.root.logger=INFO,console &
然后再启动slave的agent:
bin/flume-ng agent -c ./conf/ -f ./job/slave1 -n a1 -Dflume.root.logger=INFO,console &
bin/flume-ng agent -c ./conf/ -f ./job/master -n a1 -Dflume.root.logger=INFO,console &
先开启mini3,然后再分别开启mini1和mini2
查看mini3控制台打印信息
[外链图片转存中...(img-hHPqTyhh-1569038052368)]
此时说明mini1和mini2已经成功连接上来
用mini1向自己的6666端口发送消息
[外链图片转存中...(img-on3TfioQ-1569038052368)]
查看mini1终端信息
[外链图片转存中...(img-VX5si3tU-1569038052368)]
查看mini3终端信息
[外链图片转存中...(img-2WoFHFLd-1569038052370)]
同理测试mini2
0-9 ↩︎
最后
以上就是落寞八宝粥最近收集整理的关于Flume简介以及案例测试1.Flume简介2.Flume的核心3.flume的组件4.Flume使用场景5.案例的全部内容,更多相关Flume简介以及案例测试1.Flume简介2.Flume内容请搜索靠谱客的其他文章。
发表评论 取消回复