
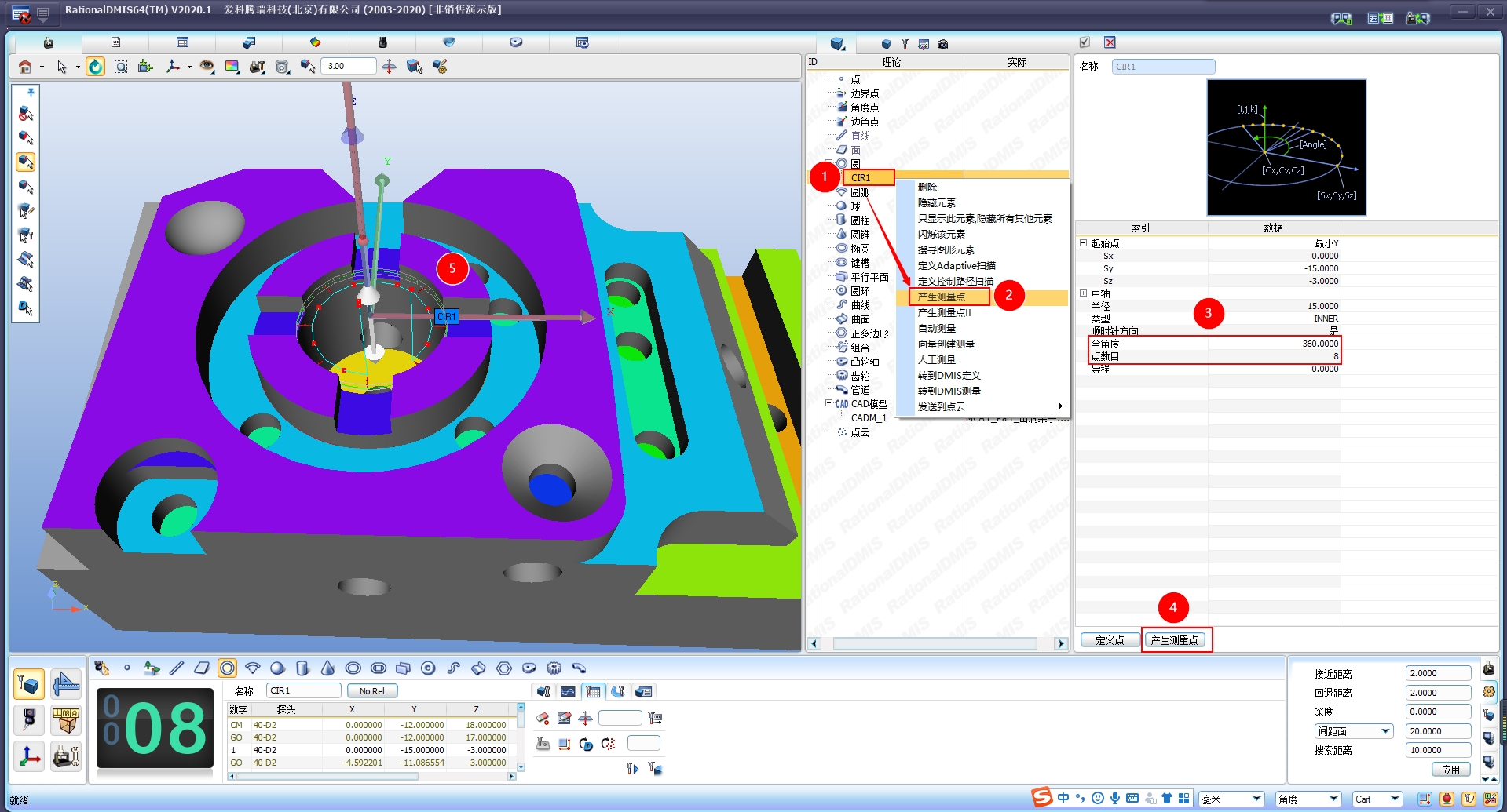
圆产生测量点,不想测量的点可以从图形上删除测量点;



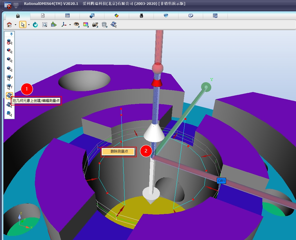
选取设置图标要设置为在几何元素上编辑/创建测量点,用鼠标在测量点上右键可以弹出删除图标;


$$*/
MODE/PROG,MAN
GOTO/0.0000, -0.0000, 20.0000
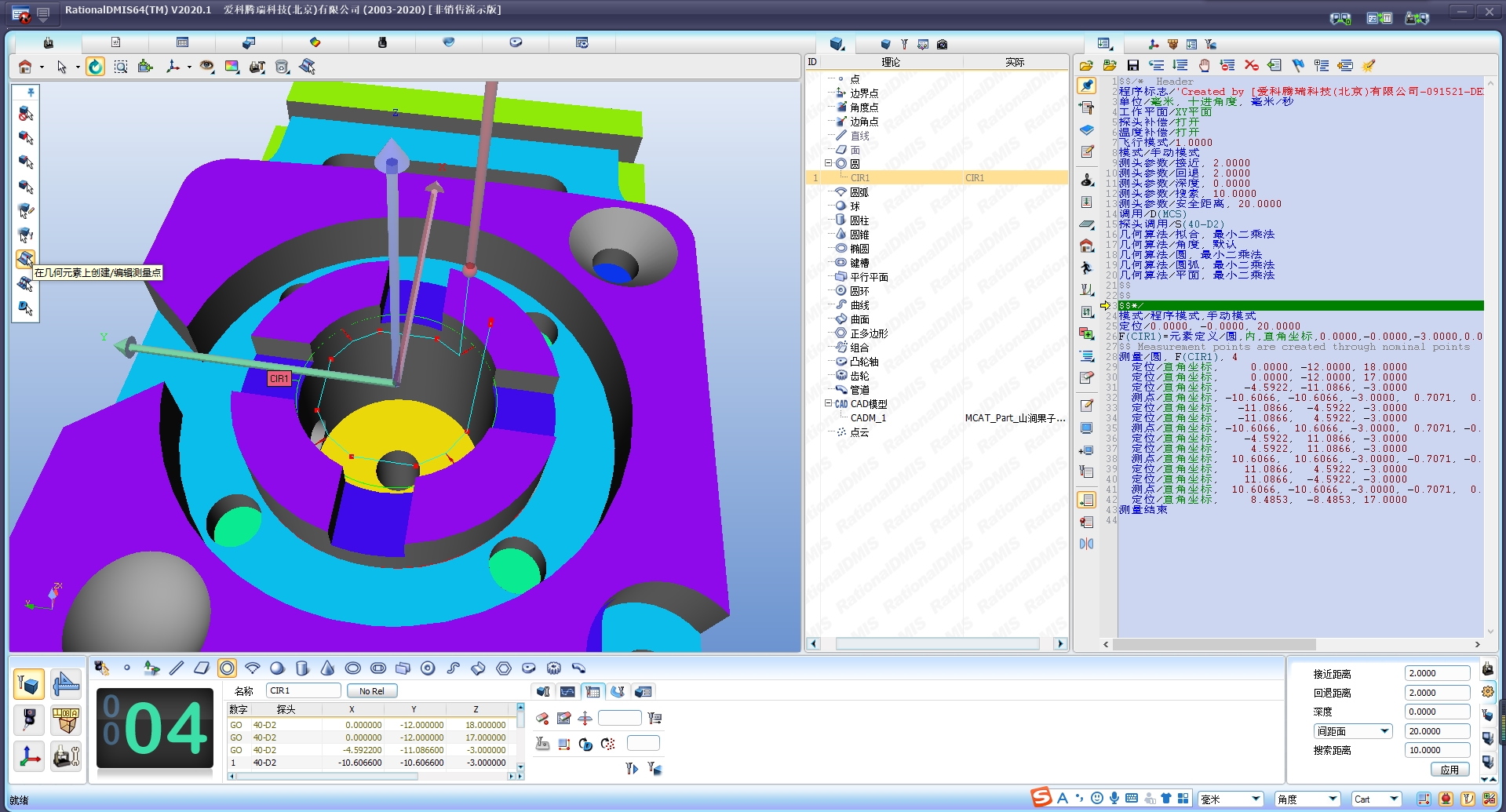
F(CIR1)=FEAT/CIRCLE,INNER,CART,0.0000,-0.0000,-3.0000,0.0000,0.0000,1.0000, 30.0000
$$ Measurement points are created through nominal points
MEAS/CIRCLE, F(CIR1), 4
GOTO/CART, 0.0000, -12.0000, 18.0000
GOTO/CART, 0.0000, -12.0000, 17.0000
GOTO/CART, -4.5922, -11.0866, -3.0000
PTMEAS/CART, -10.6066, -10.6066, -3.0000, 0.7071, 0.7071, 0.0000
GOTO/CART, -11.0866, -4.5922, -3.0000
GOTO/CART, -11.0866, 4.5922, -3.0000
PTMEAS/CART, -10.6066, 10.6066, -3.0000, 0.7071, -0.7071, 0.0000
GOTO/CART, -4.5922, 11.0866, -3.0000
GOTO/CART, 4.5922, 11.0866, -3.0000
PTMEAS/CART, 10.6066, 10.6066, -3.0000, -0.7071, -0.7071, -0.0000
GOTO/CART, 11.0866, 4.5922, -3.0000
GOTO/CART, 11.0866, -4.5922, -3.0000
PTMEAS/CART, 10.6066, -10.6066, -3.0000, -0.7071, 0.7071, 0.0000
GOTO/CART, 8.4853, -8.4853, 17.0000
ENDMES


最后
以上就是还单身鱼最近收集整理的关于RationalDMIS 2020 自动测量圆新方法(山涧果子)的全部内容,更多相关RationalDMIS内容请搜索靠谱客的其他文章。
本图文内容来源于网友提供,作为学习参考使用,或来自网络收集整理,版权属于原作者所有。
发表评论 取消回复