绘图的一般形式:
- 给出自变量的取值范围
- 给出函数表达式
- 调用plot(x,y)完成绘图
比如想绘制y=x^2的图形,先给定x的取值范围


还可通过在plot后面接xlabel,ylabel来对轴取名:


整个图像也能命名:


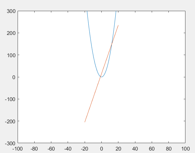
同时想把y=11x+15也画进去,也就是同时绘制多个函数,有两种方法:
第一种方法,在绘制了一个函数后,输入hold on


此时第2个函数绘制在当前图中:

使用完成后,记得hold off关闭。
第二种方法,直接使用plot(x1,y1,x2,y2,xn,yn)形式:

为了不混淆,还能给绘制的曲线添加图例,使用legend:


通过鼠标点击该图例,还能进行拖动,以免遮挡图像。
如果对绘图范围不满意,还能通过axis进行设置,无需修改自变量取值范围。
axis([xmin xmax ymin ymax]),4个参数不能省略


创建子图subplot(m,n,p),就是把绘图窗口人为划分成几个小窗口,m表示行数,n代表列数,p代表当前正在使用的第几个窗口。
比如想把绘图区域划分成左右两个小窗口,1行2列,把x^2的图画在左边,直线图画在右边:




grid on 添加网格,因为此时已经用subplot指定了工作在第2张图上:


ploy里面还可以带很多参数,没必要记,用的时候查询:

最后
以上就是纯真盼望最近收集整理的关于前置--matlab2017b 基础二维绘图(三)的全部内容,更多相关前置--matlab2017b内容请搜索靠谱客的其他文章。
本图文内容来源于网友提供,作为学习参考使用,或来自网络收集整理,版权属于原作者所有。
发表评论 取消回复