首发地址,会更错
本文来自官方例子doc/examples/encode_audio.c 和 doc/examples/encode_video.c。
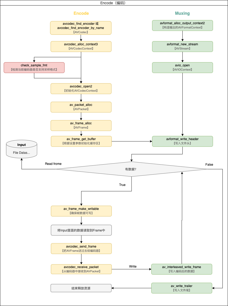
FFmpeg编码流程

其中,AVFormatContext、AVPacket等重要的结构体请看:FFmpeg重要结构体(转自雷神) 。
官方例子【Audio】
/**
* @author 秦城季
* @email xhunmon@126.com
* @Blog https://qincji.gitee.io
* @date 2021/01/07
* description: 来自官方例子:doc/examples/encode_audio.c
* 主要思路:
* 1、初始化编码器信息
* 2、从文件(或者生成)读取裸流数据到每个AVFrame中
* 3、把每个AVFrame通过编码器生成编码后数据的AVPacket
* 4、使用AVFormatContext封装到文件中进行输出
*
* <br>
*/
#include <stdint.h>
#include <stdio.h>
#include <stdlib.h>
extern "C"{
#include <libavformat/avformat.h>
#include <libavcodec/avcodec.h>
#include <libavutil/channel_layout.h>
#include <libavutil/common.h>
#include <libavutil/frame.h>
#include <libavutil/samplefmt.h>
}
/* check that a given sample format is supported by the encoder */
static int check_sample_fmt(const AVCodec *codec, enum AVSampleFormat sample_fmt)
{
const enum AVSampleFormat *p = codec->sample_fmts;
while (*p != AV_SAMPLE_FMT_NONE) {
if (*p == sample_fmt)
return 1;
p++;
}
return 0;
}
/* just pick the highest supported samplerate */
static int select_sample_rate(const AVCodec *codec)
{
const int *p;
int best_samplerate = 0;
if (!codec->supported_samplerates)
return 44100;
p = codec->supported_samplerates;
while (*p) {
if (!best_samplerate || abs(44100 - *p) < abs(44100 - best_samplerate))
best_samplerate = *p;
p++;
}
return best_samplerate;
}
/* select layout with the highest channel count */
static int select_channel_layout(const AVCodec *codec)
{
const uint64_t *p;
uint64_t best_ch_layout = 0;
int best_nb_channels = 0;
if (!codec->channel_layouts)
return AV_CH_LAYOUT_STEREO;
p = codec->channel_layouts;
while (*p) {
int nb_channels = av_get_channel_layout_nb_channels(*p);
if (nb_channels > best_nb_channels) {
best_ch_layout = *p;
best_nb_channels = nb_channels;
}
p++;
}
return best_ch_layout;
}
static int f_index = 0;
static void encode(AVCodecContext *ctx, AVFrame *frame, AVPacket *pkt,
FILE *output,AVFormatContext *ofmt_ctx)
{
int ret;
/* send the frame for encoding */
ret = avcodec_send_frame(ctx, frame);
if (ret < 0) {
fprintf(stderr, "Error sending the frame to the encodern");
exit(1);
}
/* read all the available output packets (in general there may be any
* number of them */
while (ret >= 0) {
ret = avcodec_receive_packet(ctx, pkt);
if (ret == AVERROR(EAGAIN) || ret == AVERROR_EOF)
return;
else if (ret < 0) {
fprintf(stderr, "Error encoding audio framen");
exit(1);
}
//(封装——数据写入)
//Convert PTS/DTS
pkt->pts = f_index *100;
pkt->dts = f_index *100;
pkt->pos = -1;
pkt->stream_index = 0;
printf("Write 1 Packet. size:%5dtpts:%lldn", pkt->size, pkt->pts);
//Write
if (av_interleaved_write_frame(ofmt_ctx, pkt) < 0) {
printf("Error muxing packetn");
break;
}
f_index++;
av_packet_unref(pkt);
}
}
int main(int argc, char **argv)
{
const char *outFilename, *inFilename;
const AVCodec *codec;
AVCodecContext *c= NULL;
AVFrame *frame;
AVPacket *pkt;
int i, j, k, ret;
FILE *outFile, *inFile;
outFilename = "output/Kobe.aac";
inFilename = "source/Kobe.pcm";
remove(outFilename);
//获取 AVCodec
codec = avcodec_find_encoder(AV_CODEC_ID_AAC);
if (!codec) {
fprintf(stderr, "Codec not foundn");
exit(1);
}
//获取AVCodecContext
c = avcodec_alloc_context3(codec);
if (!c) {
fprintf(stderr, "Could not allocate audio codec contextn");
exit(1);
}
//设置编码参数:
c->bit_rate = 34000;
c->sample_fmt = AV_SAMPLE_FMT_FLTP;
//音频:检测当前编码器是否支持采样格式
if (!check_sample_fmt(codec, c->sample_fmt)) {
fprintf(stderr, "Encoder does not support sample format %s",
av_get_sample_fmt_name(c->sample_fmt));
exit(1);
}
/* select other audio parameters supported by the encoder */
c->sample_rate = select_sample_rate(codec);
c->channel_layout = select_channel_layout(codec);
c->channels = av_get_channel_layout_nb_channels(c->channel_layout);
//初始化AVCodecContext
if (avcodec_open2(c, codec, NULL) < 0) {
fprintf(stderr, "Could not open codecn");
exit(1);
}
inFile = fopen(inFilename, "rb");
if (!inFile) {
fprintf(stderr, "Could not open %sn", inFilename);
exit(1);
}
outFile = fopen(outFilename, "wb+");
if (!outFile) {
fprintf(stderr, "Could not open %sn", outFilename);
exit(1);
}
/* packet for holding encoded output */
pkt = av_packet_alloc();
if (!pkt) {
fprintf(stderr, "could not allocate the packetn");
exit(1);
}
/* frame containing input raw audio */
frame = av_frame_alloc();
if (!frame) {
fprintf(stderr, "Could not allocate audio framen");
exit(1);
}
//设置 AVFrame的参数
frame->nb_samples = c->frame_size;
frame->format = c->sample_fmt;
frame->channel_layout = c->channel_layout;
/* allocate the data buffers */
ret = av_frame_get_buffer(frame, 0);
if (ret < 0) {
fprintf(stderr, "Could not allocate audio data buffersn");
exit(1);
}
/***************************************************************************/
/***************** 以下是对PCM编码后的AVPacket数据再进行封装成AAC ******/
/***************************************************************************/
//(封装——初始化)
//Output
AVFormatContext *ofmt_ctx = NULL;
AVOutputFormat *ofmt = NULL;
avformat_alloc_output_context2(&ofmt_ctx, NULL, NULL, outFilename);
if (!ofmt_ctx) {
printf("Could not create output contextn");
return -1;
}
ofmt = ofmt_ctx->oformat;
AVStream *out_stream = avformat_new_stream(ofmt_ctx, codec);
//Copy the settings of AVCodecContext
if (avcodec_copy_context(out_stream->codec, c) < 0) {
printf("Failed to copy context from input to output stream codec contextn");
return -1;
}
out_stream->codec->codec_tag = 0;
if (ofmt_ctx->oformat->flags & AVFMT_GLOBALHEADER)
out_stream->codec->flags |= AV_CODEC_FLAG_GLOBAL_HEADER;
/* open the output file, if needed */
if (!(ofmt->flags & AVFMT_NOFILE)) {
if (avio_open(&ofmt_ctx->pb, outFilename, AVIO_FLAG_WRITE)) {
fprintf(stderr, "Could not open '%s': %sn", outFilename,
av_err2str(ret));
return -1;
}
}
//Write file header //(封装——文件头)
if (avformat_write_header(ofmt_ctx, NULL) < 0) {
fprintf(stderr, "Error occurred when opening output file: %sn",
av_err2str(ret));
return -1;
}
//每个通道占的字节数
int data_size = av_get_bytes_per_sample(c->sample_fmt);
while (!feof(inFile)){
/* make sure the frame is writable -- makes a copy if the encoder
* kept a reference internally */
ret = av_frame_make_writable(frame);
if (ret < 0)
exit(1);
for (i = 0; i < c->frame_size; i++)
for (j = 0; j < c->channels; j++)
fread(frame->data[j] + data_size*i, 1, data_size, inFile);
encode(c, frame, pkt, outFile,ofmt_ctx);
}
/* flush the encoder */
encode(c, NULL, pkt, outFile,ofmt_ctx);
printf("Write file trailer.n");
//Write file trailer//(封装——文件尾)
av_write_trailer(ofmt_ctx);
fclose(outFile);
av_frame_free(&frame);
av_packet_free(&pkt);
avcodec_free_context(&c);
avformat_free_context(ofmt_ctx);
return 0;
}
官方例子【Video】
改动的本例子,使用x264库进行解码。所以需要集成x264库,请参考 编译ffmpeg4.2.2 。
我这里使用在MacOS上面跑的例子,以下是我本例编译ffmpeg的脚本:
#!/bin/bash
make clean
function build_x264() {
cd libx264
./configure
--prefix=${X264_LIBS}
--disable-static
--enable-shared || exit 0
make clean
make install
}
function build_macosx() {
cd ..
./configure
--prefix=$PREFIX
--disable-programs
--enable-ffmpeg
--target-os=darwin
--disable-static
--enable-shared
--extra-cflags="-fPIC"
--ln_s="ln -s"
--pkg-config=$(which pkg-config)
--enable-gpl
--extra-cflags="-I${X264_LIBS}/include"
--extra-ldflags="-L${X264_LIBS}/lib"
--enable-libx264 || exit 0
make clean
make install
}
PREFIX=$(pwd)/macox
X264_LIBS=$(pwd)/libx264/libouput
build_x264
build_macosx
编译完成后,会在项目根目录上传ffmpeg工具,可以通过以下操作查看是否正常集成:
./ffmpeg -re -i input.mp4 -vcodec libx264 -an output.mp4
编码例子:
/**
* @author 秦城季
* @email xhunmon@126.com
* @Blog https://qincji.gitee.io
* @date 2021/01/07
* description: 来自官方例子:doc/examples/encode_video.c
* 主要思路:
* 1、初始化编码器信息
* 2、从文件(或者生成)读取裸流数据到每个AVFrame中
* 3、把每个AVFrame通过编码器生成编码后数据的AVPacket
* 4、使用AVFormatContext封装到文件中进行输出
*
* <br>
*/
#include <stdint.h>
#include <stdio.h>
#include <stdlib.h>
extern "C" {
#include <libavformat/avformat.h>
#include <libavcodec/avcodec.h>
#include <libavutil/channel_layout.h>
#include <libavutil/common.h>
#include <libavutil/frame.h>
#include <libavutil/samplefmt.h>
#include <libavutil/opt.h>
#include <libavutil/imgutils.h>
}
static int f_index = 0;
static void encode(AVCodecContext *ctx, AVFrame *frame, AVPacket *pkt,
FILE *output, AVFormatContext *ofmt_ctx) {
int ret;
//注意:需要在送去编码器前指定 pts
frame->pts = f_index++;
/* send the frame for encoding */
ret = avcodec_send_frame(ctx, frame);
if (ret < 0) {
fprintf(stderr, "Error sending the frame to the encodern");
exit(1);
}
/* read all the available output packets (in general there may be any
* number of them */
while (ret >= 0) {
ret = avcodec_receive_packet(ctx, pkt);
if (ret == AVERROR(EAGAIN) || ret == AVERROR_EOF)
return;
else if (ret < 0) {
fprintf(stderr, "Error encoding audio framen");
exit(1);
}
//(封装——数据写入)
pkt->stream_index = 0;
printf("Write 1 Packet. size:%5dtpts:%lldn", pkt->size, pkt->pts);
//Write
if (av_interleaved_write_frame(ofmt_ctx, pkt) < 0) {
printf("Error muxing packetn");
break;
}
av_packet_unref(pkt);
}
}
int main(int argc, char **argv) {
const char *outFilename, *inFilename;
const AVCodec *codec;
AVCodecContext *c = NULL;
AVFrame *frame;
AVPacket *pkt;
int ret;
FILE *outFile, *inFile;
outFilename = "output/Kobe.h264";
inFilename = "source/Kobe.yuv";
remove(outFilename);
//获取 AVCodec
codec = avcodec_find_encoder(AV_CODEC_ID_H264);
if (!codec) {
fprintf(stderr, "Codec not foundn");
exit(1);
}
//获取AVCodecContext
c = avcodec_alloc_context3(codec);
if (!c) {
fprintf(stderr, "Could not allocate audio codec contextn");
exit(1);
}
//设置编码参数:Stream #0:0: Video: h264 (Main), yuv420p(progressive), 384x216 [SAR 1:1 DAR 16:9], 15 fps, 15 tbr, 1200k tbn, 30 tbc
/* put sample parameters */
c->bit_rate = 120000;
/* resolution must be a multiple of two */
c->width = 384;
c->height = 216;
/* frames per second */
c->time_base = (AVRational) {1, 15};
c->framerate = (AVRational) {15, 1};
/* emit one intra frame every ten frames
* check frame pict_type before passing frame
* to encoder, if frame->pict_type is AV_PICTURE_TYPE_I
* then gop_size is ignored and the output of encoder
* will always be I frame irrespective to gop_size
*/
c->gop_size = 10;
c->max_b_frames = 1;
c->pix_fmt = AV_PIX_FMT_YUV420P;
if (codec->id == AV_CODEC_ID_H264)
av_opt_set(c->priv_data, "preset", "slow", 0);
//初始化AVCodecContext
if (avcodec_open2(c, codec, NULL) < 0) {
fprintf(stderr, "Could not open codecn");
exit(1);
}
inFile = fopen(inFilename, "rb");
if (!inFile) {
fprintf(stderr, "Could not open %sn", inFilename);
exit(1);
}
outFile = fopen(outFilename, "wb+");
if (!outFile) {
fprintf(stderr, "Could not open %sn", outFilename);
exit(1);
}
/* packet for holding encoded output */
pkt = av_packet_alloc();
if (!pkt) {
fprintf(stderr, "could not allocate the packetn");
exit(1);
}
/* frame containing input raw audio */
frame = av_frame_alloc();
if (!frame) {
fprintf(stderr, "Could not allocate audio framen");
exit(1);
}
//设置 AVFrame的参数
frame->format = c->pix_fmt;
frame->width = c->width;
frame->height = c->height;
/* allocate the data buffers */
ret = av_frame_get_buffer(frame, 32);
if (ret < 0) {
fprintf(stderr, "Could not allocate audio data buffersn");
exit(1);
}
/***************************************************************************/
/***************** 以下是对PCM编码后的AVPacket数据再进行封装成AAC ******/
/***************************************************************************/
//(封装——初始化)
//Output
AVFormatContext *ofmt_ctx = NULL;
AVOutputFormat *ofmt = NULL;
avformat_alloc_output_context2(&ofmt_ctx, NULL, NULL, outFilename);
if (!ofmt_ctx) {
printf("Could not create output contextn");
return -1;
}
ofmt = ofmt_ctx->oformat;
AVStream *out_stream = avformat_new_stream(ofmt_ctx, codec);
//Copy the settings of AVCodecContext
if (avcodec_copy_context(out_stream->codec, c) < 0) {
printf("Failed to copy context from input to output stream codec contextn");
return -1;
}
out_stream->codec->codec_tag = 0;
if (ofmt_ctx->oformat->flags & AVFMT_GLOBALHEADER)
out_stream->codec->flags |= AV_CODEC_FLAG_GLOBAL_HEADER;
/* open the output file, if needed */
if (!(ofmt->flags & AVFMT_NOFILE)) {
if (avio_open(&ofmt_ctx->pb, outFilename, AVIO_FLAG_WRITE)) {
fprintf(stderr, "Could not open '%s': %sn", outFilename,
av_err2str(ret));
return -1;
}
}
//Write file header //(封装——文件头)
if (avformat_write_header(ofmt_ctx, NULL) < 0) {
fprintf(stderr, "Error occurred when opening output file: %sn",
av_err2str(ret));
return -1;
}
while (!feof(inFile)) {
/* make sure the frame is writable -- makes a copy if the encoder
* kept a reference internally */
ret = av_frame_make_writable(frame);
if (ret < 0)
exit(1);
fread(frame->data[0], 1, frame->height * frame->width, inFile); //Y
fread(frame->data[1], 1, frame->height * frame->width/4, inFile); //U
fread(frame->data[2], 1, frame->height * frame->width/4, inFile); //V
encode(c, frame, pkt, outFile, ofmt_ctx);
}
/* flush the encoder */
encode(c, NULL, pkt, outFile, ofmt_ctx);
printf("Write file trailer.n");
//Write file trailer//(封装——文件尾)
av_write_trailer(ofmt_ctx);
fclose(outFile);
av_frame_free(&frame);
av_packet_free(&pkt);
avcodec_free_context(&c);
avformat_free_context(ofmt_ctx);
return 0;
}
- 测试的输入数据从 FFmpeg Decode(解码) 生成。
- 0基础学习音视频路线,以及重磅音视频资料下载 求赞
最后
以上就是安详鸡最近收集整理的关于FFmpeg Encode(编码)的全部内容,更多相关FFmpeg内容请搜索靠谱客的其他文章。
本图文内容来源于网友提供,作为学习参考使用,或来自网络收集整理,版权属于原作者所有。
发表评论 取消回复