参考:https://blog.csdn.net/leixiaohua1020/article/details/39802913
FFmpeg版本:
ffmpeg version git-2020-03-30-8d019db
简介
本文记录一个基于FFmpeg的视音频复用器(Simplest FFmpeg muxer)。视音频复用器(Muxer)即是将视频压缩数据(例如H.264)和音频压缩数据(例如AAC)合并到一个封装格式数据(例如MKV)中去。如图所示。在这个过程中并不涉及到编码和解码。
本文记录的程序将一个H.264编码的视频码流文件和一个MP3编码的音频码流文件,合成为一个MP4封装格式的文件。
流程
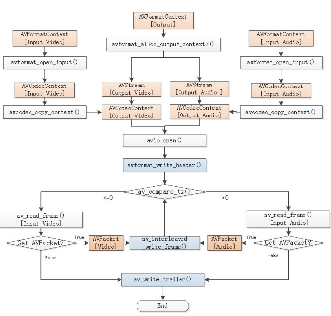
程序的流程如下图所示。从流程图中可以看出,一共初始化了3个AVFormatContext,其中2个用于输入,1个用于输出。3个AVFormatContext初始化之后,通过avcodec_copy_context()函数可以将输入视频/音频的参数拷贝至输出视频/音频的AVCodecContext结构体。然后分别调用视频输入流和音频输入流的av_read_frame(),从视频输入流中取出视频的AVPacket,音频输入流中取出音频的AVPacket,分别将取出的AVPacket写入到输出文件中即可。其间用到了一个不太常见的函数av_compare_ts(),是比较时间戳用的。通过该函数可以决定该写入视频还是音频。
本文介绍的视音频复用器,输入的视频不一定是H.264裸流文件,音频也不一定是纯音频文件。可以选择两个封装过的视音频文件作为输入。程序会从视频输入文件中“挑”出视频流,音频输入文件中“挑”出音频流,再将“挑选”出来的视音频流复用起来。
PS1:对于某些封装格式(例如MP4/FLV/MKV等)中的H.264,需要用到名称为“h264_mp4toannexb”的bitstream filter。
PS2:对于某些封装格式(例如MP4/FLV/MKV等)中的AAC,需要用到名称为“aac_adtstoasc”的bitstream filter。
简单介绍一下流程中各个重要函数的意义:
avformat_open_input():打开输入文件。
avcodec_copy_context():赋值AVCodecContext的参数。
avformat_alloc_output_context2():初始化输出文件。
avio_open():打开输出文件。
avformat_write_header():写入文件头。
av_compare_ts():比较时间戳,决定写入视频还是写入音频。这个函数相对要少见一些。
av_read_frame():从输入文件读取一个AVPacket。
av_interleaved_write_frame():写入一个AVPacket到输出文件。
av_write_trailer():写入文件尾。
程序源码
/*
* 最简单的基于FFmpeg的音视频复用器(不涉及编码和解码)
*
* 本程序可以将音频码流和视频码流打包到一种封装格式中
* 程序中将AAC编码的音频流和H.264编码的视频流打包成MP4格式文件
*
*/
#include <stdio.h>
#define __STDC_CONSTANT_MACROS
extern "C"
{
#include "libavformat/avformat.h"
#include "libavdevice/avdevice.h"
}
/*
FIX: H.264 in some container format (FLV, MP4, MKV etc.) need
"h264_mp4toannexb" bitstream filter (BSF)
*Add SPS,PPS in front of IDR frame
*Add start code ("0,0,0,1") in front of NALU
H.264 in some container (MPEG2TS) don't need this BSF.
*/
//'1': Use H.264 Bitstream Filter
#define USE_H264BSF 0
/*
FIX:AAC in some container format (FLV, MP4, MKV etc.) need
"aac_adtstoasc" bitstream filter (BSF)
*/
//'1': Use AAC Bitstream Filter
#define USE_AACBSF 0
int main(int argc, char *argv[])
{
AVFormatContext *ifmtCtxVideo = NULL, *ifmtCtxAudio = NULL, *ofmtCtx = NULL;
AVPacket packet;
int inVideoIndex = -1, inAudioIndex = -1;
int outVideoIndex = -1, outAudioIndex = -1;
int frameIndex = 0;
int64_t curPstVideo = 0, curPstAudio = 0;
int ret = 0;
unsigned int i = 0;
const char *inFilenameVideo = "input.h264";
const char *inFilenameAudio = "input.aac";
const char *outFilename = "output.mp4";
//注册设备
avdevice_register_all();
//打开输入视频文件
ret = avformat_open_input(&ifmtCtxVideo, inFilenameVideo, 0, 0);
if (ret < 0)
{
printf("can't open input video filen");
goto end;
}
//查找输入流
ret = avformat_find_stream_info(ifmtCtxVideo, 0);
if (ret < 0)
{
printf("failed to retrieve input video stream informationn");
goto end;
}
//打开输入音频文件
ret = avformat_open_input(&ifmtCtxAudio, inFilenameAudio, 0, 0);
if (ret < 0)
{
printf("can't open input audio filen");
goto end;
}
//查找输入流
ret = avformat_find_stream_info(ifmtCtxAudio, 0);
if (ret < 0)
{
printf("failed to retrieve input audio stream informationn");
goto end;
}
printf("===========Input Information==========n");
av_dump_format(ifmtCtxVideo, 0, inFilenameVideo, 0);
av_dump_format(ifmtCtxAudio, 0, inFilenameAudio, 0);
printf("======================================n");
//新建输出上下文
avformat_alloc_output_context2(&ofmtCtx, NULL, NULL, outFilename);
if (!ofmtCtx)
{
printf("can't create output contextn");
goto end;
}
//视频输入流
for (i = 0; i < ifmtCtxVideo->nb_streams; ++i)
{
if (ifmtCtxVideo->streams[i]->codecpar->codec_type == AVMEDIA_TYPE_VIDEO)
{
AVStream *inStream = ifmtCtxVideo->streams[i];
AVStream *outStream = avformat_new_stream(ofmtCtx, NULL);
inVideoIndex = i;
if (!outStream)
{
printf("failed to allocate output streamn");
goto end;
}
outVideoIndex = outStream->index;
if (avcodec_parameters_copy(outStream->codecpar, inStream->codecpar) < 0)
{
printf("faild to copy context from input to output stream");
goto end;
}
outStream->codecpar->codec_tag = 0;
break;
}
}
//音频输入流
for (i = 0; i < ifmtCtxAudio->nb_streams; ++i)
{
if (ifmtCtxAudio->streams[i]->codecpar->codec_type == AVMEDIA_TYPE_AUDIO)
{
AVStream *inStream = ifmtCtxAudio->streams[i];
AVStream *outStream = avformat_new_stream(ofmtCtx, NULL);
inAudioIndex = i;
if (!outStream)
{
printf("failed to allocate output streamn");
goto end;
}
outAudioIndex = outStream->index;
if (avcodec_parameters_copy(outStream->codecpar, inStream->codecpar) < 0)
{
printf("faild to copy context from input to output stream");
goto end;
}
outStream->codecpar->codec_tag = 0;
break;
}
}
printf("==========Output Information==========n");
av_dump_format(ofmtCtx, 0, outFilename, 1);
printf("======================================n");
//打开输入文件
if (!(ofmtCtx->oformat->flags & AVFMT_NOFILE))
{
if (avio_open(&ofmtCtx->pb, outFilename, AVIO_FLAG_WRITE) < 0)
{
printf("can't open out filen");
goto end;
}
}
//写文件头
if (avformat_write_header(ofmtCtx, NULL) < 0)
{
printf("Error occurred when opening output filen");
goto end;
}
#if USE_H264BSF
AVBitStreamFilterContext* h264bsfc = av_bitstream_filter_init("h264_mp4toannexb");
#endif
#if USE_AACBSF
AVBitStreamFilterContext* aacbsfc = av_bitstream_filter_init("aac_adtstoasc");
#endif
while (1)
{
AVFormatContext *ifmtCtx = NULL;
AVStream *inStream, *outStream;
int streamIndex = 0;
if (av_compare_ts(curPstVideo, ifmtCtxVideo->streams[inVideoIndex]->time_base, curPstAudio, ifmtCtxAudio->streams[inAudioIndex]->time_base) < 0)
{
ifmtCtx = ifmtCtxVideo;
streamIndex = outVideoIndex;
if (av_read_frame(ifmtCtx, &packet) >= 0)
{
do
{
inStream = ifmtCtx->streams[packet.stream_index];
outStream = ofmtCtx->streams[streamIndex];
if (packet.stream_index == inVideoIndex)
{
//Fix: No PTS(Example: Raw H.264
//Simple Write PTS
if (packet.pts == AV_NOPTS_VALUE)
{
//write PTS
AVRational timeBase1 = inStream->time_base;
//Duration between 2 frames
int64_t calcDuration = (double)AV_TIME_BASE/av_q2d(inStream->r_frame_rate);
//Parameters
packet.pts = (double)(frameIndex*calcDuration)/(double)(av_q2d(timeBase1)*AV_TIME_BASE);
packet.dts = packet.pts;
packet.duration = (double)calcDuration/(double)(av_q2d(timeBase1)*AV_TIME_BASE);
frameIndex++;
}
curPstVideo = packet.pts;
break;
}
}while(av_read_frame(ifmtCtx, &packet) >= 0);
}
else
{
break;
}
}
else
{
ifmtCtx = ifmtCtxAudio;
streamIndex = outAudioIndex;
if (av_read_frame(ifmtCtx, &packet) >= 0)
{
do
{
inStream = ifmtCtx->streams[packet.stream_index];
outStream = ofmtCtx->streams[streamIndex];
if (packet.stream_index == inAudioIndex)
{
//Fix: No PTS(Example: Raw H.264
//Simple Write PTS
if (packet.pts == AV_NOPTS_VALUE)
{
//write PTS
AVRational timeBase1 = inStream->time_base;
//Duration between 2 frames
int64_t calcDuration = (double)AV_TIME_BASE/av_q2d(inStream->r_frame_rate);
//Parameters
packet.pts = (double)(frameIndex*calcDuration)/(double)(av_q2d(timeBase1)*AV_TIME_BASE);
packet.dts = packet.pts;
packet.duration = (double)calcDuration/(double)(av_q2d(timeBase1)*AV_TIME_BASE);
frameIndex++;
}
curPstAudio = packet.pts;
break;
}
}while(av_read_frame(ifmtCtx, &packet) >= 0);
}
else
{
break;
}
}
//FIX:Bitstream Filter
#if USE_H264BSF
av_bitstream_filter_filter(h264bsfc, inStream->codec, NULL, &packet.data, &packet.size, packet.data, packet.size, 0);
#endif
#if USE_AACBSF
av_bitstream_filter_filter(aacbsfc, outStream->codec, NULL, &packet.data, &packet.size, packet.data, packet.size, 0);
#endif
//Convert PTS/DTS
packet.pts = av_rescale_q_rnd(packet.pts, inStream->time_base, outStream->time_base, (AVRounding)(AV_ROUND_NEAR_INF|AV_ROUND_PASS_MINMAX));
packet.dts = av_rescale_q_rnd(packet.dts, inStream->time_base, outStream->time_base, (AVRounding)(AV_ROUND_NEAR_INF|AV_ROUND_PASS_MINMAX));
packet.duration = av_rescale_q(packet.duration, inStream->time_base, outStream->time_base);
packet.pos = -1;
packet.stream_index = streamIndex;
//write
if (av_interleaved_write_frame(ofmtCtx, &packet) < 0)
{
printf("error muxing packet");
break;
}
av_packet_unref(&packet);
}
//Write file trailer
av_write_trailer(ofmtCtx);
#if USE_H264BSF
av_bitstream_filter_close(h264bsfc);
#endif
#if USE_AACBSF
av_bitstream_filter_close(aacbsfc);
#endif
end:
avformat_close_input(&ifmtCtxVideo);
avformat_close_input(&ifmtCtxAudio);
if (ofmtCtx && !(ofmtCtx->oformat->flags & AVFMT_NOFILE))
avio_close(ofmtCtx->pb);
avformat_free_context(ofmtCtx);
return 0;
}
最后
以上就是单纯西牛最近收集整理的关于FFmpeg —— 11.示例程序(五):音视频复用器(muxer——不涉及编码和解码)简介流程程序源码的全部内容,更多相关FFmpeg内容请搜索靠谱客的其他文章。
发表评论 取消回复