
大家应该经常看到“烂尾”建筑,整座建筑空荡荡的,附近长满了草,堆满了垃圾,严重破坏了城市形象。
烂尾的原因有很多,比如资金链断裂、验收不通过,其最根本原因还是在项目实施过程中,没有做好项目计划、项目监控、风险分析和评估。
我曾经也遇到过“烂尾”的毕业设计,情况是这样的
这是一名技术不错的研究生,他写的课题是大数据方面,用户行为分析系统,开题报告写的非常好,导师也同意开题了,但是在系统实现时,写了非常多的功能,大概有上百个,可视化界面也非常绚丽。很多功能在实现时,遇到难题就转入下一个功能,想最后再深入解决,想法是不错的。可系统各个功能开发完成后,他发现没有一个可以拿的出手的功能,每个功能都是浅尝辄止,根本没法写到毕业设计中。这名同学很聪明,论文中编造,说他功能都实现了,效果图也是通过编造数据展示的,很多功能的实现细节基本没有描述出来。那结果大家自然也就猜到了,论文整体不合格,写了大概三万字,七八十页的论文,最后导师给他当头一棒,论文整体不合格,导师给的建议是挑一个核心功能,然后“重写”。
这名学生的毕业设计,就跟上面给出的图一样,烂尾了。主要原因分析一下:
1. 没有跟导师实时沟通和交流。你的目的很简单,就是让导师满意,顺利毕业。遇到问题时,你要及时跟导师沟通,从导师那获取论文的”验收标准“。
2. 系统实现时,没有进行测试。每个功能实现时,要进行单元测试,保证当前开发的功能是正常的,此外还要进行集成测试,测试各个功能模块之间是否能正确的交互。
你的项目,要经过多轮的单元测试、集成测试,才能达到导师的“验收标准”,如果测试中发现问题、遇到难题,要及时向导师请教,让导师知道你的困难在哪里,这个困难有没有必要解决。如果从论文的开到到结束,一直按导师的标准来做,也就是做好项目的监控,就不会导致论文烂尾。那监控的手段是什么呢?其实就是今天要讲的主题,系统测试。
目录
测试方法介绍
测试用例
测试结论
毕业论文的系统测试这一章该写哪些内容呢?下面给出一个导图,供你参考。

测试方法介绍
下面的这些理论概念,内容比较“干”,你用自己的语言进行描述,融入到你的毕业设计中即可。
白盒测试 : 知道软件的内部结构后,进行测试。也就是具体到了代码层面,测试if-else、while、for等分支结构和循环结构。白盒测试中常用的是逻辑覆盖测试,其中又包括语句覆盖、判断覆盖和条件覆盖。
语句覆盖,所有的语句都覆盖一遍,这是最低层次的覆盖,语句都覆盖了,那通过if-else、while嵌套组合的各个分支,还需要测试,那就是接下来的判断覆盖和条件覆盖。
判定覆盖, 所有判定的真假分支都要覆盖一遍,比如下图,测试逻辑A和逻辑B。

条件覆盖, 多个条件拼成一个判定,每个条件都覆盖一次,比判定覆盖覆盖率高。比如这里的 sources == null 和 sources.length() == 0 分别进行测试,这两个条件一个为真,都会执行 sources = VERIFY_CODES, 主要是为了测试逻辑是否写错,比如本来要用||,实际代码写成了 &&。
黑盒测试 : 把软件模块作为黑盒子,只知道软件的输入和输出、软件的功能,不知道内部结构,黑盒测试又分为“等价类划分”、“边界值分析”等测试方法。
等价类划分, 考虑程序模块的功能是什么,哪些输入数据可以归为一类,比如考试成绩成绩分等级, A/B/C,不同的等级,对应不同的分数范围。
边界值分析,已经知道了程序的功能, 选取边界值进行测试, 测试边界值,端点上和端点之外的数据作为边界值。比如你的程序只允许输入正数,那么你测试的时候,0和负数,都要进行测试。
如果第一次听这些概念,可能看着能入睡,这很正常,如果以后工作了,会慢慢体会到这些方法的重要性。之前我也提到过,我们做事情,一定要有理论支撑,在这里我简称KPT(K为知识,P为实践,T为天赋,MIT大学教授温斯顿的“How To Speak”建议大家去看一看)
测试用例
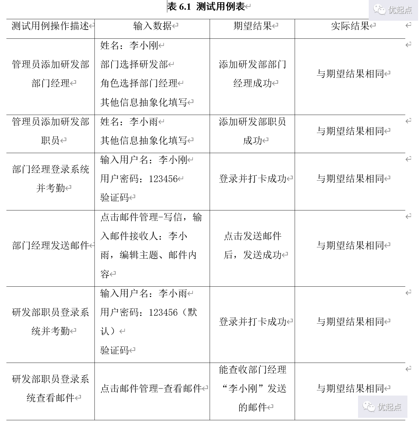
本节主要以表格的形式展示,写你的测试用例描述、输入数据、预期结果和实际结果,但是注意的是,要写核心功能的测试用例,一些登录、页面效果展示等的非核心功能,不要在这里写。
这里我给一个范例,供你参考。

测试结论
这一节,你可以这样写,通过白盒测试、单元测试、集成测试等测试方法,对哪几个核心功能进行了详细地测试,一些非核心功能也进行了测试,测试结果都符合预期。
希望通过本篇文章,让大家明白一点,测试并非在系统开发完成之后才需要考虑的,对于一个严谨的系统来说,在软件需求分析阶段,就需要考虑测试。
今天无意看到了一篇文章,吐槽一下,某大厂的首席架构师,在博客分享他作为架构师的工作经历,说当时自己不懂前端、测试,“架构师”这顶高帽子,真的不配戴。作为架构师不懂系统需求分析?不懂系统设计?需求分析和设计的时候不考虑测试?那这架构师,是架构了一个“学校图书馆管理系统”吗?
一些测试的原则,给大家分享一下,不仅是写毕业论文,在以后的工作中也会受益。对于我来说,工作多年了,对这些原则,体会越来越深。好了,本篇文章就到这里,希望能帮到你。
尽早、不断地进行测试,在需求分析阶段就要考虑测试
验收测试时,程序员避免测试自己设计的程序,潜意识按自己思路测试,是不全面、不可行的
既要选择有效合理的数据,也要选择无效不合理的数据
系统修改后进行回归测试
尚未发现的错误数量与该程序已发现的错误数成正比
好了,本篇文章到此结束了,你学会其中的套路了吗?如有需要,可以在左侧边栏联系我。
最后
以上就是难过菠萝最近收集整理的关于毕业设计系统测试之“烂尾楼是怎么出现的?”-07的全部内容,更多相关毕业设计系统测试之“烂尾楼是怎么出现内容请搜索靠谱客的其他文章。
发表评论 取消回复