1. 云计算介绍
计算(CPU/内存)、存储和网络是 IT 系统的三类资源。
通过云计算平台,这三类资源变成了三个资源池。 当需要虚机的时候,只需要向平台提供虚机的规格。 平台会快速从三个资源池分配相应的资源,部署出这样一个满足规格的虚机。 虚机的使用者不再需要关心虚机运行在哪里,存储空间从哪里来,IP是如何分配。
云平台是一个面向服务的架构,按照提供服务的不同分为 IaaS、PaaS 和 SaaS。
1.1 IaaS(Infrastructure as a Service)
基础设施即服务
主要包括计算机服务器、通信设备、存储设备等,为用户提供计算、存储、网络等基础设施服务。比如大家耳熟能详的 AWS、阿里云、腾讯云等,以及又拍云提供的 CDN、云存储、云安全等服务。
IaaS 负责管理虚机的生命周期,包括创建、修改、备份、启停、销毁等。
IaaS 的使用者通常是数据中心的系统管理员,从云平台得到的是一个已经安装好镜像(操作系统+其他预装软件)的虚拟机。需要关心虚机的类型(OS)和配置(CPU、内存、磁盘),并且自己负责部署上层的中间件和应用。
简单理解IaaS提供的服务是虚拟机。
1.2 PaaS(Platform as a Service)
平台及服务
提供类似操作系统(涵盖数据库、日志、监控等服务)和开发工具的功能,比如 Google的 App Engine、IBM的 BlueMix 或者是 配置好的Apache、mysql或者PHP环境
PaaS负责保证这些服务的可用性和性能。
PaaS的使用者通常是应用的开发人员,只需专注应用的开发,并将自己的应用和数据部署到PaaS环境中。
简单理解 PaaS提供的服务是应用的运行环境和一系列中间件服务(比如数据库、消息队列等)
1.3 SaaS(Software as a Service)
SaaS提供软件服务的应用,用户不用搭建环境,只需要付费就可以享受的云服务。这类服务大家接触到比较多,比如 Google Gmail、石墨文档 、购物网站、博客网站、微博网站等。
SaaS的使用者通常是最终用户,只需要登录使用,无需关心应用是用什么技术实现的,也不需要关心应用部署在哪里。
简单理解 SaaS提供的是应用服务。
2. Openstack介绍
2.1 背景
OpenStack是由美国国家宇航局(NASA)和RackSpace合作开发的旨在为公有云和私有云提供软件的开源项目,其目的在于提供可靠的云部署方案及良好的可扩展性。
简单的说OpenStack就是云操作系统,或者说是云管理平台,自身并不提供云服务,只是提供部署和管理平台。
2.2 定义
OpenStack is a cloud operating system that controls large pools of compute, storage, and networking resources throughout a datacenter, all managed through a dashboard that gives administrators control while empowering their users to provision resources through a web interface.
(OpenStack是一个云操作系统,控制整个数据中心的大型计算、存储和网络资源池,所有这些资源都通过一个仪表板进行管理,该仪表板为管理员提供控制,同时授权其用户通过web界面提供资源)
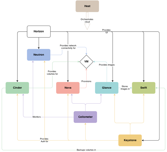
3. Openstack架构
PS: 最初只有这Nova Swift两个组件

3.1 计算
Nova 管理计算服务 计算资源
3.2 存储
Swift 分布式对象存储,主要为Glance提供后端存储,用于存放镜像
cinder 给虚拟机提供块级的持久化卷,
glance 提供镜像服务,它负责对镜像进行管理
Tips: 文件存储、块存储、对象存储
1.文件存储:samba、NAS等 直接提供文件存储(共享)服务,性能差
2.块存储:iscsi、SAN等 相当于提供一块大磁盘,自行进行分区格式化等…
3.对象存储:每个数据对应一个唯一的ID,完全扁平化存储。ceph底层使用
3.3 网络
neutron 负责网络功能
3.4 认证
keystone 实现认证管理
3.5 页面
Horzion 提供web页面
3.6 监控
-
OpenStack计费项目Cloudkitty ( ceilometer+gnocchi+aodh+panko)
-
prometheus + grafana
3.7 编排
heat 编排服务(通过剧本,批量部署虚拟机)
mistra 任务编排服务 cron计划任务 => 云数据库服务 mysql自动备份
4. openstack涉及到的知识点
4.1 部署 --kolla部署(主要)
- ansible
- docker
4.2 openstack基础 (主要)
-
KVM
-
keystone
-
glance
-
nova
-
neutron
-
cinder (多存储后端: ceph lvm s heepdog nfs san(磁盘阵列) )
4.3 数据库
trove DBAAS ( Openstack Trove是openstack为用户提供的数据库即服务(DBaaS) )
-
mysql镜像构建,备份恢复
-
postgresql
-
redis
4.4 负载均衡
octavia
4.5 密钥管理
barbican
4.6 网络文件系统
manila
4.7 监控
telemetry
ceilometer+gnocchi+aodh+panko
最后
以上就是体贴金鱼最近收集整理的关于2022-09-14-openstack介绍1. 云计算介绍2. Openstack介绍3. Openstack架构4. openstack涉及到的知识点的全部内容,更多相关2022-09-14-openstack介绍1.内容请搜索靠谱客的其他文章。
发表评论 取消回复