我是靠谱客的博主 甜美柚子,这篇文章主要介绍python读书笔记(三),现在分享给大家,希望可以做个参考。

三,组合数据类型

1.元组,

  不能替换或删除其中包含的任意数据项,

 tuple()创建元组,

t.count(x),返回对象x在元组中出现的次数

 t.index(x),返回对象x在元组中出现的最左边的位置,不含x产生ValueError

 

2.列表,

  包含0个或多个对象的引用的有序序列


3.set集合类型,

包含函数操作,

固定集合,创建之后不能改变集合

 

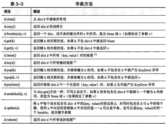
4.映射类型

  字典,包含0个或多个键值对,d1 =dict({“id”:18, “name”:”sss”, “size”:3})



默认字典,对遗失的键进行处理,其他情况和普通字典一样

有序字典,不要传入无序字典或参数

 

5.iterable类型每次返回其中的一个数据项


最后

以上就是甜美柚子最近收集整理的关于python读书笔记(三)的全部内容,更多相关python读书笔记(三)内容请搜索靠谱客的其他文章。

本图文内容来源于网友提供,作为学习参考使用,或来自网络收集整理,版权属于原作者所有。
点赞(183)

评论列表共有 0 条评论

立即
投稿
返回
顶部