我是靠谱客的博主 文艺河马,这篇文章主要介绍Docker service update更新不成功的问题一、基本信息二、问题描述三、排查过程四、解决办法五、深究原因六、总结,现在分享给大家,希望可以做个参考。

一、基本信息

1、Docker版本
[root@ip-172-0-0-88 ~]# docker --version
Docker version 19.03.3, build a872fc2f86
 
2、系统版本
[root@ip-172-0-0-88 ~]# cat /etc/redhat-release 
CentOS Linux release 7.6.1810 (Core) 
 

二、问题描述

www.wityx.com
Dockerfile1:
FROM centos
RUN rpm -ivh http://nginx.org/packages/centos/7/noarch/RPMS/nginx-release-centos-7-0.el7.ngx.noarch.rpm
RUN yum -y install nginx
CMD /bin/bash -c "echo 'hello' && exec nginx -g 'daemon off;'"
Dockerfile2:
FROM centos
RUN rpm -ivh http://nginx.org/packages/centos/7/noarch/RPMS/nginx-release-centos-7-0.el7.ngx.noarch.rpm
RUN yum -y install nginx
COPY ./lile_test /
CMD /bin/bash -c "echo 'hello' && exec nginx -g 'daemon off;'"
 
 
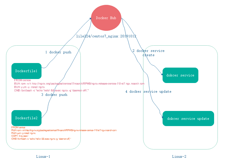
1)在机器1上通过Dockerfile1制作镜像lile224/centos7_nginx,并上传到Docker Hub
docker build -f Dockerfile1  -t lile224/centos7_nginx:20191012 .
docker push lile224/centos7_nginx:20191012
 
2)在机器2上通过docker service启动容器
docker service create --name centos7_nginx lile224/centos7_nginx:20191012
 
3)在机器上通过Dockerfile2制作镜像lile224/centos7_nginx,并重新push到Docker Hub
docker build -f Dockerfile2  -t lile224/centos7_nginx:20191012 .
docker push lile224/centos7_nginx:20191012
 
4)对比Dockerfile1与Dockerfile2,我把一个叫lile_test的文件拷贝到了根目录下,所以这个镜像是更新了,我得更新我的service
docker service update centos7_nginx --image lile224/centos7_nginx:20191012
 
到这里为止,发现这个update有把最新提交的镜像pull下来,但是容器运行的镜像还是原来的那个。
 

三、排查过程

经过反反复复的测试验证,第一是不是版本的问题,发现不是。这是在线上发现的问题,我自己模拟这个环境重现错误,发现自己的环境又可以,这就尴尬了,然后对比线上环境和自己模拟的环境没啥不一样啊;后来在网上搜索的时候,关于这个的问题还很少有资料,在某个地方看到说当你的仓库是私有仓库的时候,要加上参数 --with-registry-auth。然后反向验证了一下,把自己的仓库从public设置为private的时候,这个问题得到了重现。也就得到了解决办法。
 

四、解决办法

1)把仓库设为公有仓库
2)在service update的时候加上参数--with-registry-auth
 

五、深究原因

待研究,以后弄明白了再来补充
 

六、总结

1)一直把问题放在Docker上,没去想其他方面,比如仓库的问题
 
2)不要放过任何一个错误,其实service update的时候一直有报错,如下:
[root@ip-172-0-0-111 ~]# docker service update centos7_nginx --image lile224/centos7_nginx:20191012
image lile224/centos7_nginx:20191012 could not be accessed on a registry to record
its digest. Each node will access lile224/centos7_nginx:20191012 independently,
possibly leading to different nodes running different
versions of the image.

centos7_nginx
overall progress: 1 out of 1 tasks 
1/1: running   [==================================================>] 
verify: Service converged 
 
一直没去管它,没去仔细的看他,然后就是按照自己的想象在找原因;不要放过任何一个错误,多看;然后其实可以使用systemctl status docker看看docker的状态时不时有error,一看果然是有的,然后得根据日志去查问题。
 
3)路还很长,得加油

最后

以上就是文艺河马最近收集整理的关于Docker service update更新不成功的问题一、基本信息二、问题描述三、排查过程四、解决办法五、深究原因六、总结的全部内容,更多相关Docker内容请搜索靠谱客的其他文章。

本图文内容来源于网友提供,作为学习参考使用,或来自网络收集整理,版权属于原作者所有。
点赞(156)

评论列表共有 0 条评论

立即
投稿
返回
顶部