LeetCode-2. 两数相加
- 题目
- 解法
- 笔记
题目
给你两个 非空 的链表,表示两个非负的整数。它们每位数字都是按照 逆序 的方式存储的,并且每个节点只能存储 一位 数字。
请你将两个数相加,并以相同形式返回一个表示和的链表。
你可以假设除了数字 0 之外,这两个数都不会以 0 开头。
示例 1:

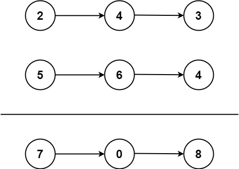
输入:l1 = [2,4,3], l2 = [5,6,4]
输出:[7,0,8]
解释:342 + 465 = 807.
示例 2:
输入:l1 = [0], l2 = [0]
输出:[0]
示例 3:
输入:l1 = [9,9,9,9,9,9,9], l2 = [9,9,9,9]
输出:[8,9,9,9,0,0,0,1]
提示:
- 每个链表中的节点数在范围 [1, 100] 内
- 0 <= Node.val <= 9
- 题目数据保证列表表示的数字不含前导零
解法
/**
* Definition for singly-linked list.
* struct ListNode {
* int val;
* ListNode *next;
* ListNode() : val(0), next(nullptr) {}
* ListNode(int x) : val(x), next(nullptr) {}
* ListNode(int x, ListNode *next) : val(x), next(next) {}
* };
*/
class Solution {
public:
ListNode* addTwoNumbers(ListNode* l1, ListNode* l2) {
ListNode* head = new ListNode(-1); //头指针
ListNode* h = head; //移动指针
int sum = 0;
int carry = 0; //进位
while(l1 != nullptr || l2 != nullptr)
{
sum = 0; //每一位上sum都得重新赋值为0
if(l1)
{
sum += l1->val;
l1 = l1->next;
}
if(l2)
{
sum += l2->val;
l2 = l2->next;
}
if(carry)
{
sum++;
}
h->next = new ListNode(sum % 10);
h = h->next;
carry = sum >= 10 ? 1:0;
}
if(carry) //考虑最高位单独是1的情况
{
h->next = new ListNode(1);
}
return head->next;
}
};
来源:力扣(LeetCode)
链接:https://leetcode-cn.com/problems/3sum
著作权归领扣网络所有。商业转载请联系官方授权,非商业转载请注明出处。
笔记
- 注意链表的指向,固定头节点和移动节点的情况。
- 考虑进位
- 考虑最高位单独是1的情况
可以思考短链表上补齐0的解法。
感想:既然给定的序列是逆序,要求的输出也是逆序,那么可以直接计算。不需要考虑把输入正序后,再把计算结果逆序,这样多了两个中间结果。要求正序输出或者输入输出顺序相反时候,可以考虑栈数据结构。
最后
以上就是怕孤独向日葵最近收集整理的关于LeetCode-2. 两数相加的全部内容,更多相关LeetCode-2.内容请搜索靠谱客的其他文章。
本图文内容来源于网友提供,作为学习参考使用,或来自网络收集整理,版权属于原作者所有。
发表评论 取消回复