********************************LoongEmbedded************************
作者:LoongEmbedded(kandi)
时间:2011.05.21
类别:WINCE驱动开发
********************************LoongEmbedded************************
WINCE串口驱动
备注:本博文基于Real6410+WINCE6.0的系统来学习的
1. 硬件设计

图1
UART接口在此开发板中的应用如下:
UART0作为调试口来使用

图2
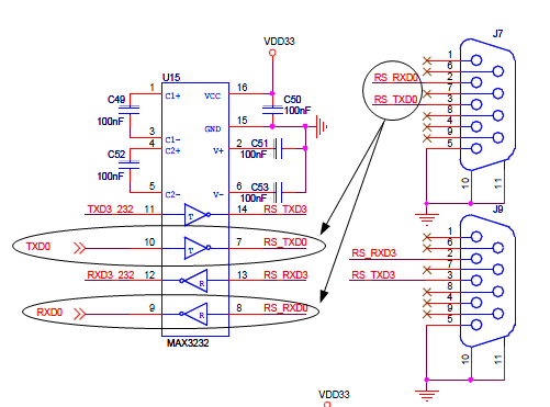
UART1用于和GPRS模块SIM900通信

图3
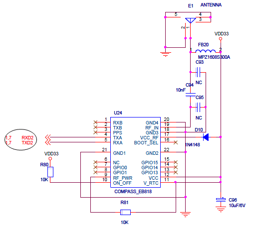
UART2用于和GPS模块COMPASS_EB818通信

图4
UATR3用于和蓝牙模块通信

图5
2. 软件设计
2.1 WINCE串口驱动的架构
在WINCE系统中,串口驱动是作为一个流驱动的形式存在,其驱动架构如下图所示:

图6
串口驱动分为MDD层和PDD层,DD层对上层的Device Manager(device.dll)提供了标准的流设备驱动接口(COM_xxx),PDD层实现了HWOBJ结构及结构中若干针对于串口硬件操作的函数指针,这些函数指针将指向PDD层中的串口操作函数。DDSI是指MDD层与PDD层的接口,在串口驱动中实际上就是指HWOBJ,PDD层会传给MDD层一个HWOBJ结构的指针,这样MDD层就可以调用PDD层的函数来操作串口。
2.2 MDD层的导出接口函数
MDD层为系统提供流设备接口,这些接口微软已经实现,但还是有必要学习一下
2.2.1 COM_Init
此函数始化串口设备,该函数通过读取注册表获得串口设备号,并获得相应的HWOBJ的结构指针,通过该指针调用PDD层的硬件初始化函数初始化串口。
Identifier:如果驱动被设备管理器加载,那么这个参数将包含一个注册表键值在” HKEY_LOCAL_MACHINE/Drivers/Active”路径下。如果驱动是通过调用RegisterDevice函数来加载的,那么这个值等于dwInfo的值。在COM_Init中,会先打开该键值,用返回的句柄来查询DeviceArrayIndex值,并根据该值获得PDD层的HWOBJ结构指针,下图是COM_Init函数的一部分

图7
2.2.2 COM_Deinit
卸载串口设备,该函数中主要做了一些释放资源的操作。也可以被DeregisterDevice函数调用,而DeregisterDevice函数可以被应用程序调用。
2.2.3 COM_PreDeinit
2.2.4 COM_Open
打开串口设备,当应用程序调用CreateFile函数打开串口时,该函数会被调用来打开串口设备。
pContext:COM_Init函数返回的Handle。
AccessCode:设置访问模式,比如共享读或者是读写模式。
ShareMode:在参数从应用程序中的CreateFile函数中传来,表示是否支持独自占有。
2.2.5 COM_Close
关闭串口设备,当应用程序调用CloseHandle函数的时候会调用这个函数。
pContext:COM_Init函数返回的Handle。
2.2.6 COM_PreClose
2.2.7 COM_Read
读串口数据,应用程序调用ReadFile函数读串口的时候,会调用该函数。
pContext:COM_Open函数返回的Handle。
pTargetBuffer:指向一个用于存放读到数据的Buffer。
BufferLength:pTargetBuffer指向的Buffer的大小。
pBytesRead:实际读到的数据的大小。
2.2.8 COM_Write
写串口数据。应用程序调用WriteFile函数写串口的时候,该函数被调用。
pContext:COM_Open函数返回的Handle。
pSourceBytes:指向一个Buffer,该Buffer包含要写入串口的数据。
NumberOfBytes:要写入串口的数据的大小。
2.2.9 COM_Seek
2.2.10 COM_PowerDown
该函数主要用于串口设备从正常模式进入suspend状态之前需要做的动作。
pContext:串口设备的Handle。
2.2.11 COM_PowerUp
该函数主要用于串口设备从suspend模式恢复到正常模式。
pContext:串口设备的Handle。
2.2.12 COM_IOControl
该函数主要实现了一些串口的IO控制,它会被应用层的一些串口函数调用来获得或者设置串口的状态。
dwOpenData:COM_Open函数返回的Handle。
dwCode:I/O控制操作码。
pBufIn:传入的Buffer。
dwLenIn:传入的Buffer的大小。
pBufOut:传出的Buffer。
dwLenOut:传出的Buffer的大小。
pdwActualOut:实际传出的数据的大小。
对于串口驱动来说,COM_IOControl函数非常有用,应用程序通过调用COM_IOControl函数并传入不同的操作码,实现了控制串口的功能。这里列举一些操作码如下:
操作码 解释
IOCTL_SERIAL_CLR_DTR
设置串口的DTR管脚为低
IOCTL_SERIAL_CLR_RTS
设置串口的RTS管脚为低
IOCTL_SERIAL_DISABLE_IR
禁用串口的红外模式
IOCTL_SERIAL_ENABLE_IR
启用串口的红外模式
IOCTL_SERIAL_GET_COMMSTATUS
清除串口设备的异常标记并返回当前状态
IOCTL_SERIAL_GET_DCB
获得串口的DCB结构
IOCTL_SERIAL_GET_MODEMSTATUS
获得当前Modem的控制寄存器值
IOCTL_SERIAL_GET_PROPERTIES
重新获得当前串口设备的硬件属性
IOCTL_SERIAL_GET_TIMEOUTS
获得串口设备的读写超时
IOCTL_SERIAL_GET_WAIT_MASK
获得等待事件标记掩码
IOCTL_SERIAL_IMMEDIATE_CHAR
在发送数据前,先发送一个特定的字符
IOCTL_SERIAL_PURGE
清除串口中的输入输出Buffer,也可以中止未进行的读写操作
IOCTL_SERIAL_SET_BREAK_OFF
串口通讯从中断状态恢复
IOCTL_SERIAL_SET_BREAK_ON
设置串口为中断状态,停止发送接收数据
IOCTL_SERIAL_SET_DCB
设置串口的DCB结构
IOCTL_SERIAL_SET_DTR
设置串口的DTR管脚为高
IOCTL_SERIAL_SET_QUEUE_SIZE
目前,在微软的MDD层代码中没有支持
IOCTL_SERIAL_SET_RTS
设置串口的RTS管脚为高
IOCTL_SERIAL_SET_TIMEOUTS
设置串口的读写操作超时
IOCTL_SERIAL_SET_WAIT_MASK
设置等待事件标记掩码
IOCTL_SERIAL_SET_XOFF
软件流控模式下,终止数据传输
IOCTL_SERIAL_SET_XON
软件流控模式下,启动数据传输
IOCTL_SERIAL_WAIT_ON_MASK
等待一个与事件掩码中匹配的事件
上述的操作码,很多都会被应用程序调用,看看MDD层中的实现,其中一些也是调用了PDD层下的函数来完成对串口硬件的设置。
2.3 PDD层为MDD层提供的接口
MDD层和PDD层交互的接口是结构体HWOBJ,在串口驱动中,HWOBJ结构中的函数实现了对串口硬件的操作,并在MDD层被调用,定义如下:

图8
BindFlags:用于控制MDD层还是PDD层来启动IST,具体值如下

图9
dwInitID:系统的中断号 ,此成员本来用于当BindFlags取值为THREAD_IN_MDD,也就是在MDD层启动IST线程时记录串口使用的逻辑中断号,但是当前的串口驱动实在PDD层启动IST,所以现在dwIntID成员的取值不是中断号信息,而是借用来记录与串口驱动程序的PDD层对应的串口的端口号。
pFuncTbl: 指向一个PHW_VTBL结构,该结构中包含一个函数指针列表,这些函数指针指向串口硬件操作函数,用于操作串口。
那么结构体HWOBJ的成员是在哪里赋值的呢?从图7我们控制COM_Init函数调用函数GetSerialObject来获取PDD层的创建并且初始化的串口对象,就是在该函数中初始化HWOBJ的结构体成员的,如下图

图10
下面我们来看HW_VTBL类型的全局变量IoVTbl的定义

图11
图12
下面来学习这些函数的功能
2.3.1 HWInit函数
结合图7、11和12可知COM_Init函数在调用GetSerialObject函数来填充全局变量IoVTbl的成员函数指针后,就调用HWInit也就是SerInit函数来初始化PDD层,下面来看看这个函数的实现

图13
下面就来看看CreateSerialObject函数体

图14
2.3.2 HWPostInit函数
在MDD层COM_Init函数的末尾阶段,在初始化所有的数据结构之后和准备IST开始处理中断之前,会调用该函数来执行一些必要的操作。代表性地,可以在该函数中enable硬件中断,但这里只是具体没有做实质上的工作,只是
m_dwInterruptFlag = INTR_NONE;
pContext:指向HWIint函数返回的设备上下文结构体,此结构体包含了对设备进行具体描述的数据信息。
2.3.3 HWDeinit函数
当卸载串口驱动的时候,MDD层会调用该函数来释放一些资源。
pContext:指向HWIint函数返回的设备上下文结构体,此结构体包含了对设备进行具体描述的数据信息。

图15
2.3.4 HWOpen函数
MDD层调用该函数来打开一个串口设备,并且为此串口设备供电。
pContext:指向HWIint函数返回的设备上下文结构体,此结构体包含了对设备进行具体描述的数据信息。

图16
下面我们学习InitLine函数

图17
下面看看EnableInterrupt函数

图18
继续深入看看Write_UINTSP函数,如下:

图19
假如现在加载的是UART1对应的出口驱动,我们先来看下面调用关系m_pReg在哪里初始化的,
CreateSerialObject()->CPdd6410Serial1::()->CPdd6410Uart::Init()->CPdd6410Uart::MapHardware()+CPdd6410Uart::CreateHardwareAccess()下面就来看看这两个函数体:

图20
结合下图

图21
2.3.5 HWClose函数
关闭由HWInit函数初始化的设备。
pContext:指向HWIint函数返回的设备上下文结构体,此结构体包含了对设备进行具体描述的数据信息。
2.3.6 HWGetIntrType函数
当中断发生的时候,MDD层会调用该函数来获取中断类型,可能的中断类型值有INTR_NONE、INTR_LINE、INTR_RX、INTR_TX和INTR_MODEM。
pContext:指向HWIint函数返回的设备上下文结构体,此结构体包含了对设备进行具体描述的数据信息。
2.3.7 HWGetRxStart函数
返回硬件接收buffer的起始位置。
pContext:这个参数目前没有使用。
2.3.8 HWGetBytes函数
当RX_INTR从HWGetIntrTypes函数返回时,MDD层会调用HWGetBytes函数来从UART中获取接收到的数据。
2.3.9 HWRxIntrHandler函数
接收数据中断处理函数。
pContext:指向HWIint函数返回的设备上下文结构体,此结构体包含了对设备进行具体描述的数据信息。
pTargetBuffer:接收到的数据要存放的buffer的起始地址。
pByteNumber:接收到的数据的字节数。
该函数实际会调用ReceiveInterruptHandler函数,我们下面就来看此函数

图22
2.3.10 HWLineIntrHandler函数
该函数调用LineInterruptHandler()->GetModemStatus()来收集串口的line状态并且更新串口驱动状态信息。
pContext:指向HWIint函数返回的设备上下文结构体,此结构体包含了对设备进行具体描述的数据信息。

图23
2.3.11 HWGetRxBufferSize函数
该函数返回硬件buffer能够保持的最大字节数,确保要接收保存数据的buffer至少大于一个硬件buffer要保存的数据数。
pContext:指向HWIint函数返回的设备上下文结构体,此结构体包含了对设备进行具体描述的数据信息。
2.3.12 HWTxIntrHandler函数
该函数处理串口数据发送中断,该函数指针就是由XmitInterruptHandler来赋值的,下面来分析这个函数。
pContext:指向HWIint函数返回的设备上下文结构体,此结构体包含了对设备进行具体描述的数据信息。
pSourceBuffer:发送数据Buffer。
pByteNumber:最大能够发送的数据的大小。函数返回时,指向实际发送的数据的大小。

图24
m_AutoFlowEnabled:用于表示是否支持自动流控。
fOutxCtsFlow:表示串口在发送数据时要检测CTS(清除发送)引脚的信号状态,如果该成员为TRUE并且对方将CTS的电平拉低,则发送数据;如果CTS引脚恢复为高电平时就暂停发送数据。
fOutxDsrFlow:成员表示串口在发送数据时要监视DSR(数据通信设备就绪,比如GPRS模块SIM900)引脚的信号状态,如果该成员为TRUE并且对方(这里假设是SIM900模块)将DSR的电平拉低,则发送数据;如果DSR引脚恢复为高电平时才继续发送数据。
IsCTSOff()和IsDSROff()函数分别用于判断UMSTAT寄存器的第4和第5位的状态值,见下图

图25
2.3.13 HWModemIntrHandler函数
该函数代替了HWOtherHandler函数,该函数实际会调用
ModemInterruptHandler函数,然后通过调用GetModemStatus函数来实现,下面来看此函数
pContext:指向HWIint函数返回的设备上下文结构体,此结构体包含了对设备进行具体描述的数据信息。

图26
2.3.14 HWPutBytes函数
该函数用于写数据到硬件来直接发送数据。
pContext:指向HWIint函数返回的设备上下文结构体,此结构体包含了对设备进行具体描述的数据信息。
pSrc:指向要发送的数据Buffer。
NumberOfBytes:要发送的数据长度。
pBytesSent:实际发送的数据长度。
2.3.15 HWPowerOff函数
在进入睡眠状态前,MDD层调用该函数来通知PDD层对关闭PCLK对串口提供时钟,以节省功耗,见下图
pContext:指向HWIint函数返回的设备上下文结构体,此结构体包含了对设备进行具体描述的数据信息。
2.3.16 HWPowerOn函数
在从睡眠状态唤醒的时候,MDD层调用该函数来通知PDD层对关闭PCLK对串口提供时钟,以节省功耗
pContext:指向HWIint函数返回的设备上下文结构体,此结构体包含了对设备进行具体描述的数据信息。

图27
2.3.17 HWClearDTR函数
该函数用于清除DTR(数据终端设备就绪)信号,通过调用SetDTR函数来实现
pContext:指向HWIint函数返回的设备上下文结构体,此结构体包含了对设备进行具体描述的数据信息。
2.3.18 HWClearRTS函数
该函数用于清除RTS(请求发送)信号,通过调用SetRTS函数来实现
pContext:指向HWIint函数返回的设备上下文结构体,此结构体包含了对设备进行具体描述的数据信息。

图28
结合下图可以更深刻去理解

图29
2.3.19 HWSetDCB函数
该函数用于设置串口设备的信息,通过调用SetDCB函数来实现。
pContext:指向HWIint函数返回的设备上下文结构体,此结构体包含了对设备进行具体描述的数据信息。
pDCB:指向DCB结构,该结构描述相关的串口硬件设置信息。

图30
2.3.20
2.4 流控的相关概念和方式
流控的“流”指进出串口的数据流,数据在串口之间传输时,如果接收方由于CPU负荷很重或者串口的中断优先级很低而导致接收数据缓冲区被充满,而发送方并不知情的情况下继续发送的数据就会被接收方丢掉,为了解决这个问题,引进了串口的流控机制。这样当接收方数据处理不过来时,就会发出“暂停接收”的信号,发送端就停止发送,直到收到“可以继续发送”的信号再继续发送数据。
流控的方式有硬件和软件流控的方式,其中硬件流控有DTR/DSR和RTS/CTS另种不同的硬件流控方式;软件流是通过向对方发送特殊的指示字符,这就是被称为X-ON/X-OFF的软件流控方式,下面主要学习硬件流控方式
⑴RTS/CTS流控方式

图31
RTS/CTS流控方式的工作原理其实就是RTS和CTS两个引脚的工作方式,我们以DTE(这里为UART1)和DCE(这里为SIM900)为例来说明。当UART1要发送数据时,就将nRTS的引脚拉低,表示UART1要向SIM900发送数据。nCTS信号时nRTS的响应信号,在SIM900准备好以后,就将引脚nCTS引脚信号拉低(结合图25和29来理解),这就表示SIM900准备好接受UART1发来的数据,这时候UART1就可以从TX引脚给SIM900发送数据了。
⑵DTR/DSR流控方式
这种方式和RTS/CTS相似,DTR(data terminal ready,数据终端就绪)引脚置高表示数据终端设备处在有效的可使用状态,DSR(data set ready,数据通信设备就绪)引脚置高则表示数据通信设备处于可使用的状态。这两个引脚为高电平仅表示对应的设备有效存在,并不表示它们之间的通信链路可以进行数据传输,这是它们和RTS/CTS的不同之处。在串口直接通信并且不使用DTR/DSR流控的情况下,通常将这两个引脚直接接到电源上,串口一上电就拉高有效。
最后
以上就是听话柜子最近收集整理的关于WINCE6.0+S3C6410串口驱动的全部内容,更多相关WINCE6内容请搜索靠谱客的其他文章。
发表评论 取消回复