利用用户行为数据
简介:
用户在网站上最简单存在形式就是日志。
原始日志(raw log)------>会话日志(session log)-->展示日志或点击日志
用户行一般分为两种:
1显性反馈:包括用户明确表示对物品喜好的行为(数据量小)
2隐形反馈:网页浏览等(数据量大)


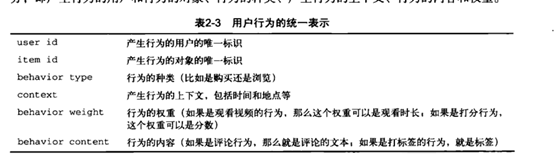
用户行为的统一标准如下:

协同滤波与实验设计:
本文参考《推荐系统实践》这本书,但细节和书中略有不同,因为个人把书中代码组合到一起有些小问题,所以自己小修改了一番,可以运行,与大家分享。
实验数据集:
采用GroupLens提供的MovieLens数据集。下载地址http://www.grouplens.org/node/73。为了提供实验速度,本文采用较小数据集,即m1-100k那个数据集中的u.data文件,其他文件没有用,如果有兴趣,读者可以自己参考readme.
实验数据说明
U.data数据包含4列,分别是 UserID::MovieID::Rating::Time ,本实验关心的是topN推荐,所以只关心用户是否看了某个电影,而不关心用户对电影的评分和看电影的时间。所以取数据前两列。
离线设计如下,将用户行为数据集随机分成M份,取M-1份为训练集,1份为测试集。本文M=8.代码
def SplitData(data,M=8,k=3,seed=1): test = {} train = {} random.seed(seed) for user, item in data: if random.randint(0,M) ==k: if user not in test: test[user]=set() test[user].add(item) else: if user not in train: train[user]=set() train[user].add(item) return train,test
评测指标:
对用户u推荐N个物品(R(u)), 令用户u在测试集喜欢的物品集合为T(u),然后定义
召回率:
两种召回率代码如下:
def Recall(train,test,N): hit=0 alls=0 W=UserSimilarity2(train) for user in train.keys(): try:#有可能test有没user看过的item te_user_item = test[user] recomRank = Recommend(user,train,W,N) for recom_item,w in recomRank: if recom_item in te_user_item: hit+=1 alls+=len(te_user_item) except: pass; return hit*1.0/alls #ItemFC_recall def ItemRecall(train,test,N): hit=0 alls=0 W=ItemSimilarity(train) for user in train.keys(): try:#有可能test有没user看过的item te_user_item = test[user] recomRank = ItemRecommendation(user,train,W,N) #pdb.set_trace() for recom_item,w in recomRank: if recom_item in te_user_item: hit+=1 alls+=len(te_user_item) except: pass; return hit*1.0/alls
准确率:
def Precision(train,test,N): hit=0 alls=0 W=UserSimilarity2(train) for user in train.keys(): try:#有个能test有没user看过的item te_user_item = test[user] recomRank = Recommend(user,train,W,N) #pdb.set_trace() for recom_item,w in recomRank: if recom_item in te_user_item: hit+=1 alls+=N except: pass return hit*1.0/alls def ItemPrecision(train,test,N): hit=0 alls=0 W=ItemSimilarity(train) for user in train.keys(): try:#有可能test有没user看过的item te_user_item = test[user] recomRank = ItemRecommendation(user,train,W,N) #pdb.set_trace() for recom_item,w in recomRank: if recom_item in te_user_item: hit+=1 alls+=N except: pass; return hit*1.0/alls
覆盖率:反应了推荐算法发觉长尾的能力,覆盖率越高,说明推荐算法越能够推荐长尾中的物品给用户。一个简单的定义如下:所有推荐的物品的并集/测试集的所有物品

两种覆盖率代码如下:
def Coverage(train,N): recommend_items = set() all_items = set() W=UserSimilarity2(train) for user in train.keys(): for item in train[user]: all_items.add(item) rank =Recommend(user,train,W,N) for item in rank[0]: recommend_items.add(item) return len(recommend_items)/(len(all_items)*1.0) def ItemCoverage(train,N): recommend_items = set() all_items = set() W=ItemSimilarity(train) for user in train.keys(): for item in train[user]: all_items.add(item) rank =ItemRecommendation(user,train,W,N) for item in rank[0]: recommend_items.add(item) return len(recommend_items)/(len(all_items)*1.0)
基于用户的协同滤波User_CF(Collaborative filtering):
算法思路:
1)找到和目标永和兴趣相似的用户集合
2)找到这个集合中的用户喜欢的,且目标用户没有听说过的物品推荐给用户
相似度计算其中N(u)表示用户看过的电影集合。

如下公式度量了UserCF算法中用户u对物品i的感兴趣程度:

基于物品的协同滤波Item_CF
思路步骤:
1)计算物品之间的相似度
2)根据物品的像吸毒和用户的历史行为给用户生成推荐列表
N(i)若代表喜欢物品i的用户数目,则物品i和j相似度可以用下面的公式表示:
USER_CF,ITEM_CF计算物品i,j相似度的代码如下:
def UserSimilarity2(train,flag=1): #第二中计算W的函数 item_users = dict() #bulid an new empty dicitionary for u ,item in train.items(): for i in item: if i not in item_users: item_users[i] = set() #生成一个集合 item_users[i].add(u) C = dict() N = dict()#N[u]表示拥护u的项目(看电影)个数 for item ,users in item_users.items(): for u in users: if u not in N: N[u]=1#如果用户u不在字典N里面,先创建 else: N[u]+=1 for v in users : if u!=v: if flag==0:#正常情况 if (u,v) not in C: C[(u,v)]=1 else: C[(u,v)]+=1 elif flag==1: if (u,v) not in C: C[(u,v)]=1/log(1+len(users)) else: C[(u,v)]+=1/log(1+len(users)) W = dict() for uv in C.keys(): #pdb.set_trace() u=uv[0] v=uv[1] if u not in W: W[u]=set() #添加与用户u相关的用户v,第二个意思是他们的权重Wuv W[u].add((v,C[uv]/sqrt(N[u] * N[v]))) return W def ItemSimilarity(train): C = dict() #记录 N(i)并N(j) N = dict() #记录 N(i) i表示喜欢物品i的用户数 for u , items in train.items(): for i in items: if i not in N: N[i]=1 else: N[i]+=1 for j in items: if i != j: if (i,j) not in C: C[(i,j)]=1 else: C[(i,j)]+=1 #calculate finial similarity: W= dict() for ij ,val in C.items(): i=ij[0]#物品i j=ij[1]#物品j if i not in W: W[i]=set() W[i].add((j,val/sqrt(N[i]*N[j]))) return W
计算用户u对物品j的兴趣公式如下:

userCF ,Item CF 推荐topN代码如下:
def Recommend(user,train,W,N,K=20): rank = dict() interacted_items = train[user] for v,wuv in sorted(W[user], key=lambda x:x[1],reverse=True)[0:K]: for i in train[v]:#v看过的电影 if i not in interacted_items:#如果电影i不在user已看过的电影里 if i not in rank: rank[i]=wuv * 1 else: rank[i]+=wuv * 1 rank=sorted(rank.items(), key = lambda x:x[1],reverse=True) # rank=[(key,val) for key,val in rank.items()]#字典转换为list rank=rank[:N] return rank def ItemRecommendation(user,train,W,N,K=10): rank = dict() user_items =train[user] for i in user_items: for j , wij in sorted(W[i], key = lambda x:x[1],reverse =True)[0:K]: if j not in user_items: if j not in rank: rank[j] = wij*1 else: rank[j]+=wij*1 rank=sorted(rank.items(), key = lambda x:x[1],reverse=True) rank=rank[:N] return rank
参数M=8,N=10,k=10时候,输出结果如下:
可以通过调节参数获得其他结果
全部代码如下
ItemCoverage: 0.601796407186
ItemRecall: 0.172728085068
ItemPrecision: 0.208972972973
Recall 0.165132695916
Precision 0.199783783784
Coverage 0.698203592814
# -*- coding: utf-8 -*- ''' Created on 2014��4��16�� @author: Administrator ''' import random import pdb from math import * import traceback def SplitData(data,M=8,k=3,seed=1): test = {} train = {} random.seed(seed) for user, item in data: if random.randint(0,M) ==k: if user not in test: test[user]=set() test[user].add(item) else: if user not in train: train[user]=set() train[user].add(item) return train,test #USER_FC_recall def Recall(train,test,N): hit=0 alls=0 W=UserSimilarity2(train) for user in train.keys(): try:#有可能test有没user看过的item te_user_item = test[user] recomRank = Recommend(user,train,W,N) for recom_item,w in recomRank: if recom_item in te_user_item: hit+=1 alls+=len(te_user_item) except: pass; return hit*1.0/alls #ItemFC_recall def ItemRecall(train,test,N): hit=0 alls=0 W=ItemSimilarity(train) for user in train.keys(): try:#有可能test有没user看过的item te_user_item = test[user] recomRank = ItemRecommendation(user,train,W,N) #pdb.set_trace() for recom_item,w in recomRank: if recom_item in te_user_item: hit+=1 alls+=len(te_user_item) except: pass; return hit*1.0/alls # pdb.set_trace() def Precision(train,test,N): hit=0 alls=0 W=UserSimilarity2(train) for user in train.keys(): try:#有个能test有没user看过的item te_user_item = test[user] recomRank = Recommend(user,train,W,N) #pdb.set_trace() for recom_item,w in recomRank: if recom_item in te_user_item: hit+=1 alls+=N except: pass return hit*1.0/alls def ItemPrecision(train,test,N): hit=0 alls=0 W=ItemSimilarity(train) for user in train.keys(): try:#有可能test有没user看过的item te_user_item = test[user] recomRank = ItemRecommendation(user,train,W,N) #pdb.set_trace() for recom_item,w in recomRank: if recom_item in te_user_item: hit+=1 alls+=N except: pass; return hit*1.0/alls #计算覆盖率 #USER_CF def Coverage(train,N): recommend_items = set() all_items = set() W=UserSimilarity2(train) for user in train.keys(): for item in train[user]: all_items.add(item) rank =Recommend(user,train,W,N) for item in rank[0]: recommend_items.add(item) return len(recommend_items)/(len(all_items)*1.0) def ItemCoverage(train,N): recommend_items = set() all_items = set() W=ItemSimilarity(train) for user in train.keys(): for item in train[user]: all_items.add(item) rank =ItemRecommendation(user,train,W,N) for item in rank[0]: recommend_items.add(item) return len(recommend_items)/(len(all_items)*1.0) def UserSimilarity2(train,flag=1): #第二中计算W的函数 item_users = dict() #bulid an new empty dicitionary for u ,item in train.items(): for i in item: if i not in item_users: item_users[i] = set() #生成一个集合 item_users[i].add(u) C = dict() N = dict()#N[u]表示拥护u的项目(看电影)个数 for item ,users in item_users.items(): for u in users: if u not in N: N[u]=1#如果用户u不在字典N里面,先创建 else: N[u]+=1 for v in users : if u!=v: if flag==0:#正常情况 if (u,v) not in C: C[(u,v)]=1 else: C[(u,v)]+=1 elif flag==1: if (u,v) not in C: C[(u,v)]=1/log(1+len(users)) else: C[(u,v)]+=1/log(1+len(users)) W = dict() for uv in C.keys(): #pdb.set_trace() u=uv[0] v=uv[1] if u not in W: W[u]=set() #添加与用户u相关的用户v,第二个意思是他们的权重Wuv W[u].add((v,C[uv]/sqrt(N[u] * N[v]))) return W def ItemSimilarity(train): C = dict() #记录 N(i)并N(j) N = dict() #记录 N(i) i表示喜欢物品i的用户数 for u , items in train.items(): for i in items: if i not in N: N[i]=1 else: N[i]+=1 for j in items: if i != j: if (i,j) not in C: C[(i,j)]=1 else: C[(i,j)]+=1 #calculate finial similarity: W= dict() for ij ,val in C.items(): i=ij[0]#物品i j=ij[1]#物品j if i not in W: W[i]=set() W[i].add((j,val/sqrt(N[i]*N[j]))) return W #给出要推荐的物品item,(并且存储于rank中) #rank是一个字典,rank[item]=推荐力度 #返回前N个推荐 def Recommend(user,train,W,N,K=10): rank = dict() interacted_items = train[user] for v,wuv in sorted(W[user], key=lambda x:x[1],reverse=True)[0:K]: for i in train[v]:#v看过的电影 if i not in interacted_items:#如果电影i不在user已看过的电影里 if i not in rank: rank[i]=wuv * 1 else: rank[i]+=wuv * 1 rank=sorted(rank.items(), key = lambda x:x[1],reverse=True) # rank=[(key,val) for key,val in rank.items()]#字典转换为list rank=rank[:N] return rank def ItemRecommendation(user,train,W,N,K=10): rank = dict() user_items =train[user] for i in user_items: for j , wij in sorted(W[i], key = lambda x:x[1],reverse =True)[0:K]: if j not in user_items: if j not in rank: rank[j] = wij*1 else: rank[j]+=wij*1 rank=sorted(rank.items(), key = lambda x:x[1],reverse=True) rank=rank[:N] return rank f = open('u.data') data=[]#存储数据 for line in f: data.append(line.split('t')[:2]) train,test=SplitData(data) print 'ItemCoverage: %s' % ItemCoverage(train,10) print 'ItemRecall: %s' % ItemRecall(train,test,10) print 'ItemPrecision: %s' % ItemPrecision(train,test,10) print 'Recall %s' % Recall(train,test,10) print 'Precision %s' %Precision(train,test,10) print 'Coverage %s' % Coverage(train,10)
总结:
本人愚笨,不太清楚怎么把《推荐系统实践》里面的代码整合在一起,自己改了改,希望可以跟他家分享做个参考吧。PS:数据量还不是很小,运行需要一段时间。
参考书目:推荐系统实践
转载请标注:http://www.cnblogs.com/Dzhouqi/p/3668919.html
转载于:https://www.cnblogs.com/Dzhouqi/p/3668919.html
最后
以上就是不安便当最近收集整理的关于协同滤波 Collaborative filtering 《推荐系统实践》 第二章的全部内容,更多相关协同滤波内容请搜索靠谱客的其他文章。
发表评论 取消回复