缓存基本思想
缓存的使用场景
DB缓存,减轻服务器压力
一般情况下数据存在数据库中,应用程序直接操作数据库。当访问量上万,数据库压力增大,可以采取的方案有:读写分离,分库分表。
当访问量达到10万、百万,就需要引入缓存。将已经访问过的内容或数据缓存起来,当再次访问时先找缓存,缓存命中返回数据。未命中再找数据库,并回填缓存

提高系统响应
数据库的数据是存在文件里,也就是硬盘,与内存做交换(swap),出现大量瞬间访问时(高并发)MySQL 单机会因为频繁 IO 而造成无法响应。因为MySQL 的 InnoDB 是有行锁的。
将数据缓存在 Redis 中,也就是存在了内存中。内存天然支持高并发访问,可以瞬间处理大量请求。qps 到达10万读请求
做Session分离
传统的 session 是由 tomcat 自己进行维护和管理。集群或分布式环境,不同的 tomcat 管理各自的 session。只能在各个 tomcat 之间,通过网络 和 IO 进行 session 的复制,会极大的影响系统的性能。
将登录成功后的 Session 信息存放在 Redis 中,这样多个服务器 (Tomcat) 可以共享 Session 信息。
做分布式锁(Redis)
一般讲锁是多线程的锁,是在同一个进程中的。实际上在多个进程(JVM)在并发时也会产生问题,也要控制时序性可以采用分布式锁。使用 Redis 的 sexNX 命令来实现
做乐观锁(Redis)
同步锁和数据库中的行锁、表锁都是悲观锁,悲观锁的性能是比较低的,响应性比较差
高性能、高响应(秒杀)采用乐观锁,Redis 可以通过 watch + incr 来实现乐观锁,支持高并发
什么是缓存?
缓存原指 CPU 上的一种高速存储器,它先于内存与 CPU 交换数据,速度很快。现在泛指存储在计算机上的原始数据在内存中的复制集,便于快速访问。在互联网技术中,缓存是系统快速响应的关键技术之一
大型网站中缓存的使用
单机架构 LAMP(Linux + apache + MySQL + PHP)、JavaEE(SSM)
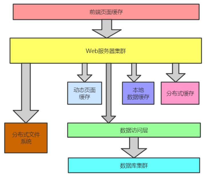
访问量越大,响应力越差,用户体验越差,引入缓存、示意图如下:

在大型网站中从浏览器到网络,再到应用服务器,再到数据库,通过在各个层面应用缓存技术,大大提升了系统性能和用户体验。
常见缓存的分类
客户端缓存
传统互联网:页面缓存 和 浏览器缓存
移动互联网:APP 缓存
页面缓存
页面缓存:页面自身对某些元素或全部元素进行存储,并保存成文件。
html5:Cookie、WebStorage(SessionStorage 和 LocalStorage)、WebSql、indexDB、Application Cache等
开启步骤:
- 设置 manifest 描述文件
CACHE MANIFEST
#comment
js/index.js img/bg.png
- html 关联 manifest 属性
<html lang="en" manifest="demo.appcache">
使用LocalStorage进行本地的数据存储,示例代码:
localStorage.setItem("Name","张飞")
localStorage.getItem("Name")
localStorage.removeItem("Name")
localStorage.clear()
浏览器缓存
当客户端向服务器请求资源时,会先抵达浏览器缓存,如果浏览器有“要请求资源”的副本,就可以直接从浏览器缓存中提取而不是从原始服务器中提取这个资源。
浏览器缓存可分为强制缓存 和 协商缓存。
强制缓存:直接使用浏览器的缓存数据
条件:Cache-Control 的 max-age 没有过期或者 Expires 的缓存时间没有过期
协商缓存:服务器资源未修改,使用浏览器的缓存(304);反之,使用服务器资源(200)。
APP缓存
原生APP中把数据缓存在内存、文件或本地数据库(SQLite)中。比如图片文件。
网络端缓存
通过代理的方式响应客户端请求,对重复的请求返回缓存中的数据资源。
Web代理缓存
可以缓存原生服务器的静态资源,比如样式、图片等。
常见的反向代理服务器比如大名鼎鼎的Nginx。

边缘缓存
边缘缓存中典型的商业化服务就是CDN了。CDN 的全称是 Content Delivery Network,即内容分发网络。
CDN 通过部署在各地的边缘服务器,使用户就近获取所需内容,降低网络拥塞,提高用户访问响应速度和命中率。
CDN 的关键技术主要有内容存储 和 分发技术。现在一般的公有云服务商都提供 CDN 服务。
服务端缓存
服务器端缓存是整个缓存体系的核心。包括数据库级缓存、平台级缓存 和 应用级缓存。
数据库级缓存
数据库是用来存储和管理数据的。
MySQL 在 Server 层使用查询缓存机制。将查询后的数据缓存起来。
K-V 结构,Key:select 语句的 hash 值,Value:查询结果
InnoDB 存储引擎中的 buffer-pool 用于缓存 InnoDB 索引及数据块。
平台级缓存
平台级缓存指的是带有缓存特性的应用框架。比如:GuavaCache 、EhCache、OSCache等。
部署在应用服务器上,也称为服务器本地缓存。
应用级缓存(重点)
具有缓存功能的中间件:Redis、Memcached、EVCache、Tair 等。
都是采用 K-V 形式存储。
利用集群支持高可用、高性能、高并发、高扩展。
分布式缓存
缓存的优势、代价
使用缓存的优势
提升用户体验
用户体验(User Experience):用户在使用产品过程中建立起来的一种纯主观感受。
缓存的使用可以提升系统的响应能力,大大提升了用户体验。
减轻服务器压力
客户端缓存、网络端缓存减轻应用服务器压力。
服务端缓存减轻数据库服务器的压力。
提升系统性能
系统性能指标:响应时间、延迟时间、吞吐量、并发用户数和资源利用率等。
缓存技术优势:
- 缩短系统的响应时间
- 减少网络传输时间和应用延迟时间
- 提高系统的吞吐量
- 增加系统的并发用户数
- 提高了数据库资源的利用率
使用缓存的代价
- 额外的硬件支出
缓存是一种软件系统中以空间换时间的技术,需要额外的磁盘空间和内存空间来存储数据,搭建缓存服务器集群需要额外的服务器,采用云服务器的缓存服务就不用额外的服务器了,阿里云,百度云,提供缓存服务 - 高并发缓存失效
在高并发场景下会出现缓存失效(缓存穿透、缓存雪崩、缓存击穿),造成瞬间数据库访问量增大,甚至崩溃 - 缓存与数据库数据同步
缓存与数据库无法做到数据的实时同步,Redis 无法做到主从实时数据同步 - 缓存并发竞争
多个 redis 的客户端同时对一个 key 进行 set 值得时候由于执行顺序引起的并发问题
缓存的读写模式
缓存有三种读写模式
1. Cache Aside Pattern(常用)
Cache Aside Pattern(旁路缓存),是最经典的缓存+数据库读写模式。
读的时候,先读缓存,缓存没有的话,就读数据库,然后取出数据后放入缓存,同时返回响应。

更新的时候,先更新数据库,然后再删除缓存。

为什么是删除缓存,而不是更新缓存呢?
-
缓存的值是一个结构:hash、list,更新数据需要遍历
缓存的值可能是多种数据结构,hash、list,如果更新这些集合类的数据,需要循环遍历,严重影响性能 -
懒加载,使用的时候才更新缓存
也可以采用异步的方式填充缓存
高并发 脏读 的三种情况
- 先更新数据库,再 更新 缓存
- 先删除缓存,再 更新 数据库
- 先更新数据库,再 删除 缓存(推荐)
2. Read/Write Through Pattern
应用程序只操作缓存,缓存操作数据库。
Read-Through(穿透读模式/直读模式):应用程序读缓存,缓存没有,由缓存回源到数据库,并写入缓存。
Write-Through(穿透写模式/直写模式):应用程序写缓存,缓存写数据库。
该种模式需要提供数据库的handler,开发较为复杂。
3. Write Behind Caching Pattern
应用程序只更新缓存。
缓存通过异步的方式将数据批量或合并后更新到 DB 中
不能时时同步,甚至会丢数据
缓存架构的设计思路
缓存的整体设计思路包括:
- 多层次
分布式缓存宕机,本地缓存还可以使用
- 数据类型
简单数据类型:Value 是字符串或整数,Value 的值比较大(大于100K)只进行 setter 和 getter,可采用 Memcached
Memcached 纯内存缓存,多线程
复杂数据类型:Value是hash、set、list、zset,需要存储关系,聚合,计算,可采用Redis - 要做集群
分布式缓存集群方案(Redis)
哨兵+主从
RedisCluster - 缓存的数据结构设计
与数据库表一致:数据库表和缓存是一一对应,缓存数据应该是经常访问的,如:用户表,商品表
与数据库表不一致:需要存储关系,聚合,计算等,比如某个用户的帖子、用户的评论。
以用户评论为例,DB结构如下:

如果要取出 UID 为 1000 的用户的评论,原始的表的数据结构显然是不行的。
我们应做如下设计:
key:UID+时间戳(精确到天) 评论一般以天为计算单位
value:Redis 的 Hash 类型。field 为 id 和 content
expire:设置为一天
最后
以上就是文艺雨最近收集整理的关于缓存基础知识点缓存基本思想的全部内容,更多相关缓存基础知识点缓存基本思想内容请搜索靠谱客的其他文章。
发表评论 取消回复