先来个大体流程图:

我们一般调用startActivity这个API来启动一个新的activity。实际上差不多所有的APP基本是由launcher 调用这个接口拉起来的。所以我们只要从Activity.java这个类跟踪看其实现过程就可以。
1.startActivity
@Override
public void startActivity(Intent intent) {
this.startActivity(intent, null);
}
@Override
public void startActivity(Intent intent, @Nullable Bundle options) {
if (options != null) {
startActivityForResult(intent, -1, options);
} else {
// Note we want to go through this call for compatibility with
// applications that may have overridden the method.
startActivityForResult(intent, -1);
}
}
如上代码所示,实际上调用的是startActivityForResult这个接口
2.startActivityForResult
/**
* Same as calling {@link #startActivityForResult(Intent, int, Bundle)}
* with no options.
*
* @param intent The intent to start.
* @param requestCode If >= 0, this code will be returned in
* onActivityResult() when the activity exits.
*
* @throws android.content.ActivityNotFoundException
*
* @see #startActivity
*/
public void startActivityForResult(@RequiresPermission
Intent intent, int requestCode) {
startActivityForResult(intent, requestCode, null);
}
在这里 可以仔细看下上面的注释说明,如果requestCode这个参数大于等于0,那么activity起来后,会在onActivityResult()这个接口里面返回。所以
如果我们需要返回值,则直接调startActivityForResult接口。因为startActivity传入的是-1
public void startActivityForResult(@RequiresPermission Intent intent, int requestCode,
@Nullable Bundle options) {
if (mParent == null) {
options = transferSpringboardActivityOptions(options);
Instrumentation.ActivityResult ar =
mInstrumentation.execStartActivity(
this, mMainThread.getApplicationThread(), mToken, this,
intent, requestCode, options);
if (ar != null) {
mMainThread.sendActivityResult(
mToken, mEmbeddedID, requestCode, ar.getResultCode(),
ar.getResultData());
}
if (requestCode >= 0) {
// If this start is requesting a result, we can avoid making
// the activity visible until the result is received. Setting
// this code during onCreate(Bundle savedInstanceState) or onResume() will keep the
// activity hidden during this time, to avoid flickering.
// This can only be done when a result is requested because
// that guarantees we will get information back when the
// activity is finished, no matter what happens to it.
mStartedActivity = true;
}
cancelInputsAndStartExitTransition(options);
// TODO Consider clearing/flushing other event sources and events for child windows.
} else {
……
这里做的事比较少,就2步
1.如果传入的options是空值,那么会获取调用都的options.但有个前提就是调用者的动画类型是ANIM_SCENE_TRANSITION
2.调用Instrumentation类提供的execStartActivity接口
3.execStartActivity
public ActivityResult execStartActivity(
Context who, IBinder contextThread, IBinder token, Activity target,
Intent intent, int requestCode, Bundle options) {
IApplicationThread whoThread = (IApplicationThread) contextThread;
Uri referrer = target != null ? target.onProvideReferrer() : null;
//这个是用来表明身份的,表示调用者是谁。如果有需要则要
//重写onProvideReferrer这个接口(调用者)
if (referrer != null) {
intent.putExtra(Intent.EXTRA_REFERRER, referrer);
}
//mActivityMonitors应该为null,我搜遍所有代码,也没找到有
//谁调用了addMonitor接口
if (mActivityMonitors != null) {
synchronized (mSync) {
final int N = mActivityMonitors.size();
for (int i=0; i<N; i++) {
final ActivityMonitor am = mActivityMonitors.get(i);
ActivityResult result = null;
if (am.ignoreMatchingSpecificIntents()) {
result = am.onStartActivity(intent);
}
if (result != null) {
am.mHits++;
return result;
} else if (am.match(who, null, intent)) {
am.mHits++;
if (am.isBlocking()) {
return requestCode >= 0 ? am.getResult() : null;
}
break;
}
}
}
}
try {
//这个是针对intent的一些特殊的action增加一些flag和操作
intent.migrateExtraStreamToClipData();
//如果intent的包名和调用者的包者不一样,那么调用者这边就
//需要做一些准备动作
intent.prepareToLeaveProcess(who);
//调用AMS接口进行启动activity的流程
int result = ActivityManager.getService()
.startActivity(whoThread, who.getBasePackageName(), intent,
intent.resolveTypeIfNeeded(who.getContentResolver()),
token, target != null ? target.mEmbeddedID : null,
requestCode, 0, null, options);
checkStartActivityResult(result, intent);
} catch (RemoteException e) {
throw new RuntimeException("Failure from system", e);
}
return null;
}
这个API主要就是AMS的startActivity的接口,继续进入下步流程。这里需要注意下传递的参数
4.startActivity
@Override
public final int startActivity(IApplicationThread caller, String callingPackage,
Intent intent, String resolvedType, IBinder resultTo, String resultWho, int requestCode,
int startFlags, ProfilerInfo profilerInfo, Bundle bOptions) {
return startActivityAsUser(caller, callingPackage, intent, resolvedType, resultTo,
resultWho, requestCode, startFlags, profilerInfo, bOptions,
UserHandle.getCallingUserId());
}
这块就是新增加了一个参数,uid.如果系统支持多用户那么 uid就是IPC那边获取的。不支持多 用户那就是系统用户
5.startActivityAsUser
@Override
public final int startActivityAsUser(IApplicationThread caller, String callingPackage,
Intent intent, String resolvedType, IBinder resultTo, String resultWho, int requestCode,
int startFlags, ProfilerInfo profilerInfo, Bundle bOptions, int userId) {
enforceNotIsolatedCaller("startActivity");
userId = mUserController.handleIncomingUser(Binder.getCallingPid(), Binder.getCallingUid(),
userId, false, ALLOW_FULL_ONLY, "startActivity", null);
// TODO: Switch to user app stacks here.
return mActivityStarter.startActivityMayWait(caller, -1, callingPackage, intent,
resolvedType, null, null, resultTo, resultWho, requestCode, startFlags,
profilerInfo, null, null, bOptions, false, userId, null, null,
"startActivityAsUser");
}
这个函数,前面检查uid。实际上,根本代码实现并没有作什么操作。主要就是后面调用ActivityStarter类的接口继续流程,注意传入的参数
7.startActivityMayWait
final int startActivityMayWait(IApplicationThread caller, int callingUid,
String callingPackage, Intent intent, String resolvedType,
IVoiceInteractionSession voiceSession, IVoiceInteractor voiceInteractor,
IBinder resultTo, String resultWho, int requestCode, int startFlags,
ProfilerInfo profilerInfo, WaitResult outResult,
Configuration globalConfig, Bundle bOptions, boolean ignoreTargetSecurity, int userId,
IActivityContainer iContainer, TaskRecord inTask, String reason) {
// Refuse possible leaked file descriptors
if (intent != null && intent.hasFileDescriptors()) {
throw new IllegalArgumentException("File descriptors passed in Intent");
}
mSupervisor.mActivityMetricsLogger.notifyActivityLaunching();
boolean componentSpecified = intent.getComponent() != null;
// Save a copy in case ephemeral needs it
final Intent ephemeralIntent = new Intent(intent);
// Don't modify the client's object!
intent = new Intent(intent);
if (componentSpecified
&& intent.getData() != null
&& Intent.ACTION_VIEW.equals(intent.getAction())
&& mService.getPackageManagerInternalLocked()
.isInstantAppInstallerComponent(intent.getComponent())) {
// intercept intents targeted directly to the ephemeral installer the
// ephemeral installer should never be started with a raw URL; instead
// adjust the intent so it looks like a "normal" instant app launch
intent.setComponent(null /*component*/);
componentSpecified = false;
}
//根据intent和userid,查找所有应用。根据其Manifest的配置
//找到我们所需要的activity,这块是调用的PMS服务
ResolveInfo rInfo = mSupervisor.resolveIntent(intent, resolvedType, userId);
if (rInfo == null) {
UserInfo userInfo = mSupervisor.getUserInfo(userId);
if (userInfo != null && userInfo.isManagedProfile()) {
// Special case for managed profiles, if attempting to launch non-cryto aware
// app in a locked managed profile from an unlocked parent allow it to resolve
// as user will be sent via confirm credentials to unlock the profile.
UserManager userManager = UserManager.get(mService.mContext);
boolean profileLockedAndParentUnlockingOrUnlocked = false;
long token = Binder.clearCallingIdentity();
try {
UserInfo parent = userManager.getProfileParent(userId);
profileLockedAndParentUnlockingOrUnlocked = (parent != null)
&& userManager.isUserUnlockingOrUnlocked(parent.id)
&& !userManager.isUserUnlockingOrUnlocked(userId);
} finally {
Binder.restoreCallingIdentity(token);
}
if (profileLockedAndParentUnlockingOrUnlocked) {
rInfo = mSupervisor.resolveIntent(intent, resolvedType, userId,
PackageManager.MATCH_DIRECT_BOOT_AWARE
| PackageManager.MATCH_DIRECT_BOOT_UNAWARE);
}
}
}
// Collect information about the target of the Intent.
//从rInfo里面获取数据成员ActivityInfo
ActivityInfo aInfo = mSupervisor.resolveActivity(intent, rInfo, startFlags, profilerInfo);
ActivityOptions options = ActivityOptions.fromBundle(bOptions);
ActivityStackSupervisor.ActivityContainer container =
(ActivityStackSupervisor.ActivityContainer)iContainer;
synchronized (mService) {
if (container != null && container.mParentActivity != null &&
container.mParentActivity.state != RESUMED) {
// Cannot start a child activity if the parent is not resumed.
return ActivityManager.START_CANCELED;
}
final int realCallingPid = Binder.getCallingPid();
final int realCallingUid = Binder.getCallingUid();
int callingPid;
if (callingUid >= 0) {
callingPid = -1;
} else if (caller == null) {
callingPid = realCallingPid;
callingUid = realCallingUid;
} else {
callingPid = callingUid = -1;
}
final ActivityStack stack;
if (container == null || container.mStack.isOnHomeDisplay()) {
stack = mSupervisor.mFocusedStack;
} else {
stack = container.mStack;
}
stack.mConfigWillChange = globalConfig != null
&& mService.getGlobalConfiguration().diff(globalConfig) != 0;
if (DEBUG_CONFIGURATION) Slog.v(TAG_CONFIGURATION,
"Starting activity when config will change = " + stack.mConfigWillChange);
final long origId = Binder.clearCallingIdentity();
//这个是判断,此ainfo是否是高权重。(Activity仅在主进程跑的App会被认为是高权
//重进程).高权重的 adj会比较小,当系统内存小时不会优先去杀它
//
if (aInfo != null &&
(aInfo.applicationInfo.privateFlags
& ApplicationInfo.PRIVATE_FLAG_CANT_SAVE_STATE) != 0) {
// This may be a heavy-weight process! Check to see if we already
// have another, different heavy-weight process running.
if (aInfo.processName.equals(aInfo.applicationInfo.packageName)) {
final ProcessRecord heavy = mService.mHeavyWeightProcess;
if (heavy != null && (heavy.info.uid != aInfo.applicationInfo.uid
|| !heavy.processName.equals(aInfo.processName))) {
int appCallingUid = callingUid;
if (caller != null) {
ProcessRecord callerApp = mService.getRecordForAppLocked(caller);
if (callerApp != null) {
appCallingUid = callerApp.info.uid;
} else {
Slog.w(TAG, "Unable to find app for caller " + caller
+ " (pid=" + callingPid + ") when starting: "
+ intent.toString());
ActivityOptions.abort(options);
return ActivityManager.START_PERMISSION_DENIED;
}
}
IIntentSender target = mService.getIntentSenderLocked(
ActivityManager.INTENT_SENDER_ACTIVITY, "android",
appCallingUid, userId, null, null, 0, new Intent[] { intent },
new String[] { resolvedType }, PendingIntent.FLAG_CANCEL_CURRENT
| PendingIntent.FLAG_ONE_SHOT, null);
Intent newIntent = new Intent();
if (requestCode >= 0) {
// Caller is requesting a result.
newIntent.putExtra(HeavyWeightSwitcherActivity.KEY_HAS_RESULT, true);
}
newIntent.putExtra(HeavyWeightSwitcherActivity.KEY_INTENT,
new IntentSender(target));
if (heavy.activities.size() > 0) {
ActivityRecord hist = heavy.activities.get(0);
newIntent.putExtra(HeavyWeightSwitcherActivity.KEY_CUR_APP,
hist.packageName);
newIntent.putExtra(HeavyWeightSwitcherActivity.KEY_CUR_TASK,
hist.getTask().taskId);
}
newIntent.putExtra(HeavyWeightSwitcherActivity.KEY_NEW_APP,
aInfo.packageName);
newIntent.setFlags(intent.getFlags());
newIntent.setClassName("android",
HeavyWeightSwitcherActivity.class.getName());
intent = newIntent;
resolvedType = null;
caller = null;
callingUid = Binder.getCallingUid();
callingPid = Binder.getCallingPid();
componentSpecified = true;
rInfo = mSupervisor.resolveIntent(intent, null /*resolvedType*/, userId);
aInfo = rInfo != null ? rInfo.activityInfo : null;
if (aInfo != null) {
aInfo = mService.getActivityInfoForUser(aInfo, userId);
}
}
}
}
final ActivityRecord[] outRecord = new ActivityRecord[1];
int res = startActivityLocked(caller, intent, ephemeralIntent, resolvedType,
aInfo, rInfo, voiceSession, voiceInteractor,
resultTo, resultWho, requestCode, callingPid,
callingUid, callingPackage, realCallingPid, realCallingUid, startFlags,
options, ignoreTargetSecurity, componentSpecified, outRecord, container,
inTask, reason);
……
主要有以下几个作用:
1.根据intent和userid获取ResolveInfo,这个类的数据结构包含了我们所定义的一个APP所有属性(主要是manifest里面定义的各种属性),从 packageManagerservice类获取,获取的原则如下:
1)判断当前用户存不存在,不存在返回NULL
2)根据intent里面包含的组件名,从所有activity集合中获取这个activityinfo
3)new ResolveInfo,然后用activityinfo填充数据成员,返回
4)根据调用者的callingUid,来判断查询的范围包不包括安装的app.主要是设置flags,我们来看看相关flags的定义描述
/**
* Internal {@link PackageInfo} flag: include components that are part of an
* instant app. By default, instant app components are not matched.
* @hide
*/
@SystemApi
public static final int MATCH_INSTANT = 0x00800000;
2.从ResolveInfo,获取数据成员activityinfo
3.判断ainfo是否是高权重
4.startActivityLocked继续流程
8.startActivityLocked
int startActivityLocked(IApplicationThread caller, Intent intent, Intent ephemeralIntent,
String resolvedType, ActivityInfo aInfo, ResolveInfo rInfo,
IVoiceInteractionSession voiceSession, IVoiceInteractor voiceInteractor,
IBinder resultTo, String resultWho, int requestCode, int callingPid, int callingUid,
String callingPackage, int realCallingPid, int realCallingUid, int startFlags,
ActivityOptions options, boolean ignoreTargetSecurity, boolean componentSpecified,
ActivityRecord[] outActivity, ActivityStackSupervisor.ActivityContainer container,
TaskRecord inTask, String reason) {
if (TextUtils.isEmpty(reason)) {
throw new IllegalArgumentException("Need to specify a reason.");
}
mLastStartReason = reason;
mLastStartActivityTimeMs = System.currentTimeMillis();
mLastStartActivityRecord[0] = null;
mLastStartActivityResult = startActivity(caller, intent, ephemeralIntent, resolvedType,
aInfo, rInfo, voiceSession, voiceInteractor, resultTo, resultWho, requestCode,
callingPid, callingUid, callingPackage, realCallingPid, realCallingUid, startFlags,
options, ignoreTargetSecurity, componentSpecified, mLastStartActivityRecord,
container, inTask);
if (outActivity != null) {
// mLastStartActivityRecord[0] is set in the call to startActivity above.
outActivity[0] = mLastStartActivityRecord[0];
}
// Aborted results are treated as successes externally, but we must track them internally.
return mLastStartActivityResult != START_ABORTED ? mLastStartActivityResult : START_SUCCESS;
}
这个函数调用看起来没作什么事,就是给相关变量赋值了下。调用startActivity。继续流程
9.第一个 startActivity
private int startActivity(IApplicationThread caller, Intent intent, Intent ephemeralIntent,
String resolvedType, ActivityInfo aInfo, ResolveInfo rInfo,
IVoiceInteractionSession voiceSession, IVoiceInteractor voiceInteractor,
IBinder resultTo, String resultWho, int requestCode, int callingPid, int callingUid,
String callingPackage, int realCallingPid, int realCallingUid, int startFlags,
ActivityOptions options, boolean ignoreTargetSecurity, boolean componentSpecified,
ActivityRecord[] outActivity, ActivityStackSupervisor.ActivityContainer container,
TaskRecord inTask) {
int err = ActivityManager.START_SUCCESS;
// Pull the optional Ephemeral Installer-only bundle out of the options early.
final Bundle verificationBundle
= options != null ? options.popAppVerificationBundle() : null;
//根据caller从AMS里在获取ProcessRecord。如果取值为NULL,就会报错
ProcessRecord callerApp = null;
if (caller != null) {
callerApp = mService.getRecordForAppLocked(caller);
if (callerApp != null) {
callingPid = callerApp.pid;
callingUid = callerApp.info.uid;
} else {
Slog.w(TAG, "Unable to find app for caller " + caller
+ " (pid=" + callingPid + ") when starting: "
+ intent.toString());
err = ActivityManager.START_PERMISSION_DENIED;
}
}
final int userId = aInfo != null ? UserHandle.getUserId(aInfo.applicationInfo.uid) : 0;
if (err == ActivityManager.START_SUCCESS) {
Slog.i(TAG, "START u" + userId + " {" + intent.toShortString(true, true, true, false)
+ "} from uid " + callingUid);
}
ActivityRecord sourceRecord = null;
ActivityRecord resultRecord = null;
if (resultTo != null) {
sourceRecord = mSupervisor.isInAnyStackLocked(resultTo);
if (DEBUG_RESULTS) Slog.v(TAG_RESULTS,
"Will send result to " + resultTo + " " + sourceRecord);
if (sourceRecord != null) {
if (requestCode >= 0 && !sourceRecord.finishing) {
resultRecord = sourceRecord;
}
}
}
final int launchFlags = intent.getFlags();
//如果flags设置有值传递,则进行相关处理
if ((launchFlags & Intent.FLAG_ACTIVITY_FORWARD_RESULT) != 0 && sourceRecord != null) {
// Transfer the result target from the source activity to the new
// one being started, including any failures.
//这里需要注意如果设置了值传递flags,那么就不要使用startactivityforresult这个接口启动activity.否则会报错
if (requestCode >= 0) {
ActivityOptions.abort(options);
return ActivityManager.START_FORWARD_AND_REQUEST_CONFLICT;
}
resultRecord = sourceRecord.resultTo;
if (resultRecord != null && !resultRecord.isInStackLocked()) {
resultRecord = null;
}
resultWho = sourceRecord.resultWho;
requestCode = sourceRecord.requestCode;
sourceRecord.resultTo = null;
if (resultRecord != null) {
resultRecord.removeResultsLocked(sourceRecord, resultWho, requestCode);
}
if (sourceRecord.launchedFromUid == callingUid) {
// The new activity is being launched from the same uid as the previous
// activity in the flow, and asking to forward its result back to the
// previous. In this case the activity is serving as a trampoline between
// the two, so we also want to update its launchedFromPackage to be the
// same as the previous activity. Note that this is safe, since we know
// these two packages come from the same uid; the caller could just as
// well have supplied that same package name itself. This specifially
// deals with the case of an intent picker/chooser being launched in the app
// flow to redirect to an activity picked by the user, where we want the final
// activity to consider it to have been launched by the previous app activity.
callingPackage = sourceRecord.launchedFromPackage;
}
}
//省略部分主要是进行相关检查
.....
final ActivityStack resultStack = resultRecord == null ? null : resultRecord.getStack();
//如果操作不成功,则告诉原调用者操作结果。(调用forResult的))
if (err != START_SUCCESS) {
if (resultRecord != null) {
resultStack.sendActivityResultLocked(
-1, resultRecord, resultWho, requestCode, RESULT_CANCELED, null);
}
ActivityOptions.abort(options);
return err;
}
//调用的合法性检查
boolean abort = !mSupervisor.checkStartAnyActivityPermission(intent, aInfo, resultWho,
requestCode, callingPid, callingUid, callingPackage, ignoreTargetSecurity, callerApp,
resultRecord, resultStack, options);
abort |= !mService.mIntentFirewall.checkStartActivity(intent, callingUid,
callingPid, resolvedType, aInfo.applicationInfo);
if (mService.mController != null) {
try {
// The Intent we give to the watcher has the extra data
// stripped off, since it can contain private information.
Intent watchIntent = intent.cloneFilter();
abort |= !mService.mController.activityStarting(watchIntent,
aInfo.applicationInfo.packageName);
} catch (RemoteException e) {
mService.mController = null;
}
}
mInterceptor.setStates(userId, realCallingPid, realCallingUid, startFlags, callingPackage);
mInterceptor.intercept(intent, rInfo, aInfo, resolvedType, inTask, callingPid, callingUid,
options);
intent = mInterceptor.mIntent;
rInfo = mInterceptor.mRInfo;
aInfo = mInterceptor.mAInfo;
resolvedType = mInterceptor.mResolvedType;
inTask = mInterceptor.mInTask;
callingPid = mInterceptor.mCallingPid;
callingUid = mInterceptor.mCallingUid;
options = mInterceptor.mActivityOptions;
if (abort) {
if (resultRecord != null) {
resultStack.sendActivityResultLocked(-1, resultRecord, resultWho, requestCode,
RESULT_CANCELED, null);
}
// We pretend to the caller that it was really started, but
// they will just get a cancel result.
ActivityOptions.abort(options);
return START_ABORTED;
}
// If permissions need a review before any of the app components can run, we
// launch the review activity and pass a pending intent to start the activity
// we are to launching now after the review is completed.
if (mService.mPermissionReviewRequired && aInfo != null) {
if (mService.getPackageManagerInternalLocked().isPermissionsReviewRequired(
aInfo.packageName, userId)) {
IIntentSender target = mService.getIntentSenderLocked(
ActivityManager.INTENT_SENDER_ACTIVITY, callingPackage,
callingUid, userId, null, null, 0, new Intent[]{intent},
new String[]{resolvedType}, PendingIntent.FLAG_CANCEL_CURRENT
| PendingIntent.FLAG_ONE_SHOT, null);
final int flags = intent.getFlags();
Intent newIntent = new Intent(Intent.ACTION_REVIEW_PERMISSIONS);
newIntent.setFlags(flags
| Intent.FLAG_ACTIVITY_EXCLUDE_FROM_RECENTS);
newIntent.putExtra(Intent.EXTRA_PACKAGE_NAME, aInfo.packageName);
newIntent.putExtra(Intent.EXTRA_INTENT, new IntentSender(target));
if (resultRecord != null) {
newIntent.putExtra(Intent.EXTRA_RESULT_NEEDED, true);
}
intent = newIntent;
resolvedType = null;
callingUid = realCallingUid;
callingPid = realCallingPid;
rInfo = mSupervisor.resolveIntent(intent, resolvedType, userId);
aInfo = mSupervisor.resolveActivity(intent, rInfo, startFlags,
null /*profilerInfo*/);
if (DEBUG_PERMISSIONS_REVIEW) {
Slog.i(TAG, "START u" + userId + " {" + intent.toShortString(true, true,
true, false) + "} from uid " + callingUid + " on display "
+ (container == null ? (mSupervisor.mFocusedStack == null ?
DEFAULT_DISPLAY : mSupervisor.mFocusedStack.mDisplayId) :
(container.mActivityDisplay == null ? DEFAULT_DISPLAY :
container.mActivityDisplay.mDisplayId)));
}
}
}
// If we have an ephemeral app, abort the process of launching the resolved intent.
// Instead, launch the ephemeral installer. Once the installer is finished, it
// starts either the intent we resolved here [on install error] or the ephemeral
// app [on install success].
if (rInfo != null && rInfo.auxiliaryInfo != null) {
intent = createLaunchIntent(rInfo.auxiliaryInfo, ephemeralIntent,
callingPackage, verificationBundle, resolvedType, userId);
resolvedType = null;
callingUid = realCallingUid;
callingPid = realCallingPid;
aInfo = mSupervisor.resolveActivity(intent, rInfo, startFlags, null /*profilerInfo*/);
}
//由所有的参数生成一个AR,这个AR记录了activity所需要的所有信息
ActivityRecord r = new ActivityRecord(mService, callerApp, callingPid, callingUid,
callingPackage, intent, resolvedType, aInfo, mService.getGlobalConfiguration(),
resultRecord, resultWho, requestCode, componentSpecified, voiceSession != null,
mSupervisor, container, options, sourceRecord);
if (outActivity != null) {
outActivity[0] = r;
}
if (r.appTimeTracker == null && sourceRecord != null) {
// If the caller didn't specify an explicit time tracker, we want to continue
// tracking under any it has.
r.appTimeTracker = sourceRecord.appTimeTracker;
}
final ActivityStack stack = mSupervisor.mFocusedStack;
if (voiceSession == null && (stack.mResumedActivity == null
|| stack.mResumedActivity.info.applicationInfo.uid != callingUid)) {
if (!mService.checkAppSwitchAllowedLocked(callingPid, callingUid,
realCallingPid, realCallingUid, "Activity start")) {
PendingActivityLaunch pal = new PendingActivityLaunch(r,
sourceRecord, startFlags, stack, callerApp);
mPendingActivityLaunches.add(pal);
ActivityOptions.abort(options);
return ActivityManager.START_SWITCHES_CANCELED;
}
}
if (mService.mDidAppSwitch) {
// This is the second allowed switch since we stopped switches,
// so now just generally allow switches. Use case: user presses
// home (switches disabled, switch to home, mDidAppSwitch now true);
// user taps a home icon (coming from home so allowed, we hit here
// and now allow anyone to switch again).
mService.mAppSwitchesAllowedTime = 0;
} else {
mService.mDidAppSwitch = true;
}
doPendingActivityLaunchesLocked(false);
return startActivity(r, sourceRecord, voiceSession, voiceInteractor, startFlags, true,
options, inTask, outActivity);
}
这个API主要是进行各种合法性检查:
1.调用者检查
2.值传递flags检查
3.intent检查。组件名是必需存在的
4.aInfo检查,有没有找到我们需要启动的activity
5.如果有语言会话,则进行安全检查
6.调用activity check接口进行系统性检查
7.用所给的参数生成一个新的AR
8.继续下步调用
10.第二个startActivity
private int startActivity(final ActivityRecord r, ActivityRecord sourceRecord,
IVoiceInteractionSession voiceSession, IVoiceInteractor voiceInteractor,
int startFlags, boolean doResume, ActivityOptions options, TaskRecord inTask,
ActivityRecord[] outActivity) {
int result = START_CANCELED;
try {
//停止layout,API里面对这个r描述如下
/**
* Starts deferring layout passes. Useful when doing multiple changes but to optimize
* performance, only one layout pass should be done. This can be called multiple times, and
* layouting will be resumed once the last caller has called {@link #continueSurfaceLayout}
*/
mService.mWindowManager.deferSurfaceLayout();
result = startActivityUnchecked(r, sourceRecord, voiceSession, voiceInteractor,
startFlags, doResume, options, inTask, outActivity);
} finally {
// If we are not able to proceed, disassociate the activity from the task. Leaving an
// activity in an incomplete state can lead to issues, such as performing operations
// without a window container.
if (!ActivityManager.isStartResultSuccessful(result)
&& mStartActivity.getTask() != null) {
mStartActivity.getTask().removeActivity(mStartActivity);
}
mService.mWindowManager.continueSurfaceLayout();
}
postStartActivityProcessing(r, result, mSupervisor.getLastStack().mStackId, mSourceRecord,
mTargetStack);
return result;
}
这个函数作用有2:
1.停止当前layout操作(其它activity)
2.调用startActivityUnchecked接口继续下一步
11.startActivityUnchecked
private int startActivityUnchecked(final ActivityRecord r, ActivityRecord sourceRecord,
IVoiceInteractionSession voiceSession, IVoiceInteractor voiceInteractor,
int startFlags, boolean doResume, ActivityOptions options, TaskRecord inTask,
ActivityRecord[] outActivity) {
//要开始真正启动了,这里将各个参数赋值给ActivityStarter.java类成员
setInitialState(r, options, inTask, doResume, startFlags, sourceRecord, voiceSession,
voiceInteractor);
//设置标记。如果启动模式是LAUNCH_SINGLE_INSTANCE , LAUNCH_SINGLE_TASK会设置FLAG_ACTIVITY_NEW_TASK.重新开一个task
computeLaunchingTaskFlags();
//如果sourceRecord已经结束,也设置下FLAG_ACTIVITY_NEW_TASK
computeSourceStack();
mIntent.setFlags(mLaunchFlags);
//singleTask or singleInstance or 分屏 多窗口 AR可能已经存在, 找出它
ActivityRecord reusedActivity = getReusableIntentActivity();
//reusedActivity不为空的处理
....
// 如果要启动的activity就是目前的栈顶的activity返回
....
//判断是否需要newTask
boolean newTask = false;
final TaskRecord taskToAffiliate = (mLaunchTaskBehind && mSourceRecord != null)
? mSourceRecord.getTask() : null;
// Should this be considered a new task?
int result = START_SUCCESS;
if (mStartActivity.resultTo == null && mInTask == null && !mAddingToTask
&& (mLaunchFlags & FLAG_ACTIVITY_NEW_TASK) != 0) {
newTask = true;
result = setTaskFromReuseOrCreateNewTask(
taskToAffiliate, preferredLaunchStackId, topStack);
} else if (mSourceRecord != null) {
result = setTaskFromSourceRecord();
} else if (mInTask != null) {
result = setTaskFromInTask();
} else {
// This not being started from an existing activity, and not part of a new task...
// just put it in the top task, though these days this case should never happen.
setTaskToCurrentTopOrCreateNewTask();
}
if (result != START_SUCCESS) {
return result;
}
.....
//这个函数主作用就是把activity 到栈顶
mTargetStack.startActivityLocked(mStartActivity, topFocused, newTask, mKeepCurTransition,
mOptions);
if (mDoResume) {
final ActivityRecord topTaskActivity =
mStartActivity.getTask().topRunningActivityLocked();
if (!mTargetStack.isFocusable()
|| (topTaskActivity != null && topTaskActivity.mTaskOverlay
&& mStartActivity != topTaskActivity)) {
// If the activity is not focusable, we can't resume it, but still would like to
// make sure it becomes visible as it starts (this will also trigger entry
// animation). An example of this are PIP activities.
// Also, we don't want to resume activities in a task that currently has an overlay
// as the starting activity just needs to be in the visible paused state until the
// over is removed.
mTargetStack.ensureActivitiesVisibleLocked(null, 0, !PRESERVE_WINDOWS);
// Go ahead and tell window manager to execute app transition for this activity
// since the app transition will not be triggered through the resume channel.
mWindowManager.executeAppTransition();
} else {
// If the target stack was not previously focusable (previous top running activity
// on that stack was not visible) then any prior calls to move the stack to the
// will not update the focused stack. If starting the new activity now allows the
// task stack to be focusable, then ensure that we now update the focused stack
// accordingly.
if (mTargetStack.isFocusable() && !mSupervisor.isFocusedStack(mTargetStack)) {
mTargetStack.moveToFront("startActivityUnchecked");
}
mSupervisor.resumeFocusedStackTopActivityLocked(mTargetStack, mStartActivity,
mOptions);
}
这个函数调用主要作用有:
1.初始化ActivityStarter.java类成员
2.根本我们启动模式设置flags
3.查看AR是否已经存在
4.判断AR包名是否为空
5.判断actvity是否已经是当前栈顶的activity
6.将AR放到Task栈顶
7.resumeFocusedStackTopActivityLocked接口调用
12.resumeFocusedStackTopActivityLocked
boolean resumeFocusedStackTopActivityLocked(
ActivityStack targetStack, ActivityRecord target, ActivityOptions targetOptions) {
if (targetStack != null && isFocusedStack(targetStack)) {
//正常情况下,基本会走这里
return targetStack.resumeTopActivityUncheckedLocked(target, targetOptions);
}
final ActivityRecord r = mFocusedStack.topRunningActivityLocked();
if (r == null || r.state != RESUMED) {
mFocusedStack.resumeTopActivityUncheckedLocked(null, null);
} else if (r.state == RESUMED) {
// Kick off any lingering app transitions form the MoveTaskToFront operation.
mFocusedStack.executeAppTransition(targetOptions);
}
return false;
}
13.resumeTopActivityUncheckedLocked
boolean resumeTopActivityUncheckedLocked(ActivityRecord prev, ActivityOptions options) {
if (mStackSupervisor.inResumeTopActivity) {
// Don't even start recursing.
return false;
}
boolean result = false;
try {
// Protect against recursion.
mStackSupervisor.inResumeTopActivity = true;
result = resumeTopActivityInnerLocked(prev, options);
} finally {
mStackSupervisor.inResumeTopActivity = false;
}
// When resuming the top activity, it may be necessary to pause the top activity (for
// example, returning to the lock screen. We suppress the normal pause logic in
// {@link #resumeTopActivityUncheckedLocked}, since the top activity is resumed at the end.
// We call the {@link ActivityStackSupervisor#checkReadyForSleepLocked} again here to ensure
// any necessary pause logic occurs.
mStackSupervisor.checkReadyForSleepLocked();
return result;
}
这个函数主要就是调用resumeTopActivityInnerLocked,防止多线程多次重复调用。
14.resumeTopActivityInnerLocked
这个函数的代码比较多,大体说下几个功能
1.获取栈 顶的AR,且其状态不为RESUME
2.PAUSE栈上所有的activity
3.Pause当前activity,startPausingLocked
4.如果当前activity没 结束,那么隐藏它
5.调用startSpecificActivityLocked继续启动流程
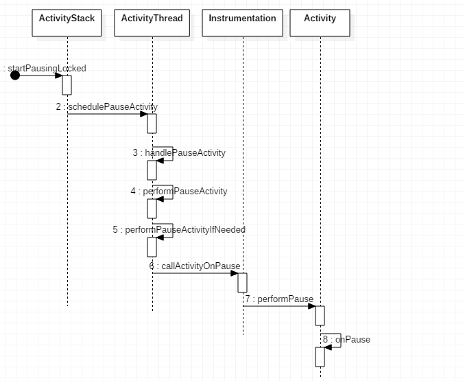
这里给下Pause的调用流程图:

15.startSpecificActivityLocked
void startSpecificActivityLocked(ActivityRecord r,
boolean andResume, boolean checkConfig) {
//根据uid和processName 检查进程是否已经存在
ProcessRecord app = mService.getProcessRecordLocked(r.processName,
r.info.applicationInfo.uid, true);
r.getStack().setLaunchTime(r);
//存在则在这个进程中处理
if (app != null && app.thread != null) {
try {
if ((r.info.flags&ActivityInfo.FLAG_MULTIPROCESS) == 0
|| !"android".equals(r.info.packageName)) {
// Don't add this if it is a platform component that is marked
// to run in multiple processes, because this is actually
// part of the framework so doesn't make sense to track as a
// separate apk in the process.
app.addPackage(r.info.packageName, r.info.applicationInfo.versionCode,
mService.mProcessStats);
}
realStartActivityLocked(r, app, andResume, checkConfig);
return;
} catch (RemoteException e) {
Slog.w(TAG, "Exception when starting activity "
+ r.intent.getComponent().flattenToShortString(), e);
}
// If a dead object exception was thrown -- fall through to
// restart the application.
}
//不存在,则调用Process.start 使用zygoteProcess生成一个新的进程
mService.startProcessLocked(r.processName, r.info.applicationInfo, true, 0,
"activity", r.intent.getComponent(), false, false, true);
}
在这里,我们只关注realStartActivityLocked流程
16.realStartActivityLocked
final boolean realStartActivityLocked(ActivityRecord r, ProcessRecord app,
boolean andResume, boolean checkConfig) throws RemoteException {
//如果还有activity Pause没有结束,会造成启动失败
if (!allPausedActivitiesComplete()) {
// While there are activities pausing we skipping starting any new activities until
// pauses are complete. NOTE: that we also do this for activities that are starting in
// the paused state because they will first be resumed then paused on the client side.
if (DEBUG_SWITCH || DEBUG_PAUSE || DEBUG_STATES) Slog.v(TAG_PAUSE,
"realStartActivityLocked: Skipping start of r=" + r
+ " some activities pausing...");
return false;
}
r.startFreezingScreenLocked(app, 0);
....
//给app赋值
r.app = app;
app.waitingToKill = null;
r.launchCount++;
r.lastLaunchTime = SystemClock.uptimeMillis();
if (DEBUG_ALL) Slog.v(TAG, "Launching: " + r);
int idx = app.activities.indexOf(r);
if (idx < 0) {
app.activities.add(r);
}
.....
//正式启动activity
app.thread.scheduleLaunchActivity(new Intent(r.intent), r.appToken,
System.identityHashCode(r), r.info,
// TODO: Have this take the merged configuration instead of separate global and
// override configs.
mergedConfiguration.getGlobalConfiguration(),
mergedConfiguration.getOverrideConfiguration(), r.compat,
r.launchedFromPackage, task.voiceInteractor, app.repProcState, r.icicle,
r.persistentState, results, newIntents, !andResume,
mService.isNextTransitionForward(), profilerInfo);
17.scheduleLaunchActivity
@Override
public final void scheduleLaunchActivity(Intent intent, IBinder token, int ident,
ActivityInfo info, Configuration curConfig, Configuration overrideConfig,
CompatibilityInfo compatInfo, String referrer, IVoiceInteractor voiceInteractor,
int procState, Bundle state, PersistableBundle persistentState,
List<ResultInfo> pendingResults, List<ReferrerIntent> pendingNewIntents,
boolean notResumed, boolean isForward, ProfilerInfo profilerInfo) {
updateProcessState(procState, false);
ActivityClientRecord r = new ActivityClientRecord();
r.token = token;
r.ident = ident;
r.intent = intent;
r.referrer = referrer;
r.voiceInteractor = voiceInteractor;
r.activityInfo = info;
r.compatInfo = compatInfo;
r.state = state;
r.persistentState = persistentState;
r.pendingResults = pendingResults;
r.pendingIntents = pendingNewIntents;
r.startsNotResumed = notResumed;
r.isForward = isForward;
r.profilerInfo = profilerInfo;
r.overrideConfig = overrideConfig;
updatePendingConfiguration(curConfig);
sendMessage(H.LAUNCH_ACTIVITY, r);
}
这里使用handle异步线程发送H.LAUNCH_ACTIVITY消息,到此调用者startActivity调用流程结束返回。剩下是就是ActivityThread对message的处理了。
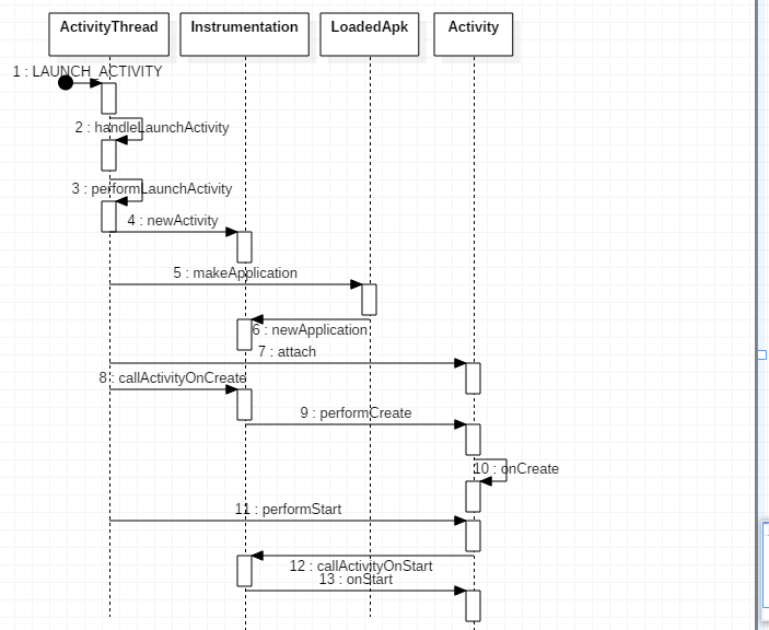
下面介绍下ActivityThread调用activity的生命周期过程,流程图如下:

1.LAUNCH_ACTIVITY
这个是由上面的caller发出的异步消息
2.handleLaunchActivity
这个API主要作用就是调用performLaunchActivity
3.performLaunchActivity
private Activity performLaunchActivity(ActivityClientRecord r, Intent customIntent) {
// System.out.println("##### [" + System.currentTimeMillis() + "] ActivityThread.performLaunchActivity(" + r + ")");
ActivityInfo aInfo = r.activityInfo;
if (r.packageInfo == null) {
r.packageInfo = getPackageInfo(aInfo.applicationInfo, r.compatInfo,
Context.CONTEXT_INCLUDE_CODE);
}
ComponentName component = r.intent.getComponent();
if (component == null) {
component = r.intent.resolveActivity(
mInitialApplication.getPackageManager());
r.intent.setComponent(component);
}
if (r.activityInfo.targetActivity != null) {
component = new ComponentName(r.activityInfo.packageName,
r.activityInfo.targetActivity);
}
ContextImpl appContext = createBaseContextForActivity(r);
Activity activity = null;
try {
java.lang.ClassLoader cl = appContext.getClassLoader();
if (appContext.getApplicationContext() instanceof Application) {
//这里得到activity是NULL
activity = ((Application) appContext.getApplicationContext())
.instantiateActivity(cl, component.getClassName(), r.intent);
}
if (activity == null) {
//使用JAVA反射机制动态的生成activity对象
activity = mInstrumentation.newActivity(
cl, component.getClassName(), r.intent);
}
StrictMode.incrementExpectedActivityCount(activity.getClass());
r.intent.setExtrasClassLoader(cl);
r.intent.prepareToEnterProcess();
if (r.state != null) {
r.state.setClassLoader(cl);
}
} catch (Exception e) {
if (!mInstrumentation.onException(activity, e)) {
throw new RuntimeException(
"Unable to instantiate activity " + component
+ ": " + e.toString(), e);
}
}
try {
//也是使用JAVA反射机制动态生成Application 对象,并调用其onCreate函数
Application app = r.packageInfo.makeApplication(false, mInstrumentation);
...
if (activity != null) {
CharSequence title = r.activityInfo.loadLabel(appContext.getPackageManager());
Configuration config = new Configuration(mCompatConfiguration);
if (r.overrideConfig != null) {
config.updateFrom(r.overrideConfig);
}
if (DEBUG_CONFIGURATION) Slog.v(TAG, "Launching activity "
+ r.activityInfo.name + " with config " + config);
Window window = null;
if (r.mPendingRemoveWindow != null && r.mPreserveWindow) {
window = r.mPendingRemoveWindow;
r.mPendingRemoveWindow = null;
r.mPendingRemoveWindowManager = null;
}
appContext.setOuterContext(activity);
//调用attach绑定
activity.attach(appContext, this, getInstrumentation(), r.token,
r.ident, app, r.intent, r.activityInfo, title, r.parent,
r.embeddedID, r.lastNonConfigurationInstances, config,
r.referrer, r.voiceInteractor, window, r.configCallback);
if (customIntent != null) {
activity.mIntent = customIntent;
}
r.lastNonConfigurationInstances = null;
checkAndBlockForNetworkAccess();
activity.mStartedActivity = false;
int theme = r.activityInfo.getThemeResource();
if (theme != 0) {
activity.setTheme(theme);
}
activity.mCalled = false;
//调用activity onCreate开始APP生命周期
if (r.isPersistable()) {
mInstrumentation.callActivityOnCreate(activity, r.state, r.persistentState);
} else {
mInstrumentation.callActivityOnCreate(activity, r.state);
}
if (!activity.mCalled) {
throw new SuperNotCalledException(
"Activity " + r.intent.getComponent().toShortString() +
" did not call through to super.onCreate()");
}
r.activity = activity;
r.stopped = true;
if (!r.activity.mFinished) {
//调用activity onStart开始APP生命周期
activity.performStart();
r.stopped = false;
}
...
函数的流程可以自己根据流程图对照代码看,这里就不在继续贴代码了。几幅流程图下来,基本对AMS这个模块有个初步和大体的认识了,剩下的就是实际工作中。针对发现的问题继续深入研究,只有带着问题看代码,才能有更深入的了解。以上是本人自己对AMS的理解,如有问题敬请指出
最后
以上就是虚拟咖啡最近收集整理的关于activity启动流程分析的全部内容,更多相关activity启动流程分析内容请搜索靠谱客的其他文章。
发表评论 取消回复