点赞再看,养成习惯,微信搜索【牧小农】关注我获取更多资讯,风里雨里,小农等你,很高兴能够成为你的朋友。
项目源码地址:公众号回复 nacos,即可免费获取源码
前因
我们在了解Nacos订阅机制之前,首先来了解一下前因——Nacos客户端的“服务发现”,我们先通过下面一张图来直观的看一下,有人可能就说这也叫直观,明明很曲折,小农想说的是,这样才能让你们印象更加深刻(手动狗头)。
读者内心:我信你个鬼。

对于Naocs客户端“服务发现” 主要是有NamingService获取服务列表、组装参数,调用服务接口等等,上图中只是一个大致的流程,在其中还有获取服务列表中的通信流程协议(Grpc/http),订阅流程以及后果(故障转移流程),下面我们就来详细讲解一下,客户端服务发现的基本流程。
首先我们先从一个入口类Client项目下的NamingTest开始看起
@Ignore
public class NamingTest {
@Test
public void testServiceList() throws Exception {
Properties properties = new Properties();
//服务IP
properties.put(PropertyKeyConst.SERVER_ADDR, "127.0.0.1:8848");
//用户名
properties.put(PropertyKeyConst.USERNAME, "nacos");
//密码
properties.put(PropertyKeyConst.PASSWORD, "nacos");
Instance instance = new Instance();
//实例IP
instance.setIp("1.1.1.1");
//实例端口
instance.setPort(800);
//配置权重
instance.setWeight(2);
Map<String, String> map = new HashMap<String, String>();
map.put("netType", "external");
map.put("version", "2.0");
instance.setMetadata(map);
//关键代码 创建自己的实例
NamingService namingService = NacosFactory.createNamingService(properties);
namingService.registerInstance("nacos.test.1", instance);
ThreadUtils.sleep(5000L);
List<Instance> list = namingService.getAllInstances("nacos.test.1");
System.out.println(list);
ThreadUtils.sleep(30000L);
}
}
在前几篇章节中,我们讲解了registerInstance()方法,今天我们需要来看一下getAllInstances()方法的具体逻辑,这个就是我们需要观察的入口
@Override
public List<Instance> getAllInstances(String serviceName, String groupName, List<String> clusters,
boolean subscribe) throws NacosException {
ServiceInfo serviceInfo;
String clusterString = StringUtils.join(clusters, ",");
if (subscribe) {
serviceInfo = serviceInfoHolder.getServiceInfo(serviceName, groupName, clusterString);
if (null == serviceInfo || !clientProxy.isSubscribed(serviceName, groupName, clusterString)) {
serviceInfo = clientProxy.subscribe(serviceName, groupName, clusterString);
}
} else {
serviceInfo = clientProxy.queryInstancesOfService(serviceName, groupName, clusterString, 0, false);
}
List<Instance> list;
if (serviceInfo == null || CollectionUtils.isEmpty(list = serviceInfo.getHosts())) {
return new ArrayList<Instance>();
}
return list;
}
在上面具体方法中,会经过几轮重载方法的调用,在重载方法调用的过程中已经设置了默认值,例如(默认分组(DEFAULT_GROUP),集群列表(空)、是否订阅(是)等等)
/**
*
* @param serviceName 服务名称
* @param groupName 分组名称(DEFAULT_GROUP)
* @param clusters 集群数量(默认为空)
* @param subscribe 是否订阅服务(是)
* @return
* @throws NacosException
*/
@Override
public List<Instance> getAllInstances(String serviceName, String groupName, List<String> clusters,
boolean subscribe) throws NacosException {
ServiceInfo serviceInfo;
String clusterString = StringUtils.join(clusters, ",");
//是否为订阅模式
if (subscribe) {
//从客户端缓存中获取服务信息
serviceInfo = serviceInfoHolder.getServiceInfo(serviceName, groupName, clusterString);
if (null == serviceInfo || !clientProxy.isSubscribed(serviceName, groupName, clusterString)) {
//如果缓存中服务信息不存在,进行订阅
serviceInfo = clientProxy.subscribe(serviceName, groupName, clusterString);
}
} else {
//未订阅,从服务器获取
serviceInfo = clientProxy.queryInstancesOfService(serviceName, groupName, clusterString, 0, false);
}
//获取实例列表
List<Instance> list;
if (serviceInfo == null || CollectionUtils.isEmpty(list = serviceInfo.getHosts())) {
return new ArrayList<Instance>();
}
return list;
}
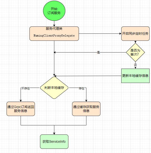
如果是订阅模式,直接从本都缓存中获取服务信息,然后从中获取实例列表,订阅机制会自动同步服务器实例信息到本地,如果缓存中没有,说明是首次调用,进行订阅后获取服务信息,具体流程如下:

订阅处理流程
在上面的流程中,我们讲到了订阅的逻辑,接下来我们就来看一看订阅里面到底做了哪些事情,首先我们已经知道服务在哪里订阅了,我们只需要点进去找对应的方法。
serviceInfo = clientProxy.subscribe(serviceName, groupName, clusterString);
下面是具体的方法,这里clientProxy类型为NamingClientProxyDelegate,实例化NacosNamingService时该类被实例化
@Override
public ServiceInfo subscribe(String serviceName, String groupName, String clusters) throws NacosException {
NAMING_LOGGER.info("[SUBSCRIBE-SERVICE] service:{}, group:{}, clusters:{} ", serviceName, groupName, clusters);
String serviceNameWithGroup = NamingUtils.getGroupedName(serviceName, groupName);
String serviceKey = ServiceInfo.getKey(serviceNameWithGroup, clusters);
//定时调度UpdateTask
serviceInfoUpdateService.scheduleUpdateIfAbsent(serviceName, groupName, clusters);
//获取缓存中的serviceInfo对象
ServiceInfo result = serviceInfoHolder.getServiceInfoMap().get(serviceKey);
if (null == result || !isSubscribed(serviceName, groupName, clusters)) {
//判断如果为空,进行订阅逻辑处理(Grpc协议)
result = grpcClientProxy.subscribe(serviceName, groupName, clusters);
}
//ServiceInfo本地缓存处理
serviceInfoHolder.processServiceInfo(result);
return result;
}
在上述代码中,可以看到我们在获取服务器列表中,进行了订阅逻辑的扩展。
- 在订阅方法中首先开启定时任务,用来定时同步服务端的实例信息,进行本地缓存的更新等操作,如果是首次直接返回,去判断是否有本地缓存
- 如果本地缓存中存在serviceInfo信息,直接返回serviceInfo信息,如果不存在,默认采用Grpc协议进行订阅,然后在返回serviceInfo信息
- 通过
grpcClientProxy.subscribe()直接向服务器发送一个订阅请求,并返回结果 - servieInfo本地缓存处理,并且会将获取的最新的serviceInfo和本地的serviceInfo进行比较,进行更新操作。
如下图所示:

订阅
在上面我们讲解了,Nacos是如何进行服务器发现,以及订阅的入口和大体逻辑,接下来我们就来详细讲一讲Nacos的订阅机制的核心,首先Nacos客户端会通过定时任务,进行轮询,每间隔6秒从Nacos注册中心获取服务实例列表,如果检测实例发生变化,发布变更事件,订阅者进行对应的逻辑处理(更新缓存和实例信息),我们先从一张图,来了解一下订阅机制主要的流程。
定时任务
订阅其实本身也是服务发现的一种实现方式,就是在服务发现的时候执行订阅方法,然后通过定时任务定时拉取服务端信息。
我们找到 NacosNamingService.subscribe(),会发现里面有好几个···subscribe()```方法,这几个方法在重载的过程中,会帮我们添加一些默认参数(默认分组、空集合列表),最终我们对定位到下面这个方法:
@Override
public void subscribe(String serviceName, String groupName, List<String> clusters, EventListener listener)
throws NacosException {
if (null == listener) {
return;
}
String clusterString = StringUtils.join(clusters, ",");
changeNotifier.registerListener(groupName, serviceName, clusterString, listener);
clientProxy.subscribe(serviceName, groupName, clusterString);
}
在这里我们先来看 clientProxy.subscribe(),这个方法实际上就是我们上面讲到的NamingClientProxyDelegate.subscribe()方法,在这里主要是对服务列表的信息进行查询,所有我们可以知道不管是查询还是订阅都是用的同一个方法。在这里我们就不做过多的描述。
在这里我们主要关注的是这个方法里面一个定时调度的方法ServiceInfoUpdateService.scheduleUpdateIfAbsent();,这个方法里面构建了serviceKey,通过key来判断是否重复,最后添加到updateTask,而addTask()就是添加任务并且发起一个定时任务
public void scheduleUpdateIfAbsent(String serviceName, String groupName, String clusters) {
String serviceKey = ServiceInfo.getKey(NamingUtils.getGroupedName(serviceName, groupName), clusters);
if (futureMap.get(serviceKey) != null) {
return;
}
synchronized (futureMap) {
if (futureMap.get(serviceKey) != null) {
return;
}
//主要关注点,添加定时任务
ScheduledFuture<?> future = addTask(new UpdateTask(serviceName, groupName, clusters));
futureMap.put(serviceKey, future);
}
}
默认定时延迟一秒执行:
private static final long DEFAULT_DELAY = 1000L;
private synchronized ScheduledFuture<?> addTask(UpdateTask task) {
return executor.schedule(task, DEFAULT_DELAY, TimeUnit.MILLISECONDS);
}
在这个定时任务里面封装了订阅机制的核心业务逻辑,位于UpdateTask.run()方法。
@Override
public void run() {
long delayTime = DEFAULT_DELAY;
try {
//判断 服务是否订阅过并且没有开启定时任务 操作过不再执行
if (!changeNotifier.isSubscribed(groupName, serviceName, clusters) && !futureMap.containsKey(
serviceKey)) {
NAMING_LOGGER.info("update task is stopped, service:{}, clusters:{}", groupedServiceName, clusters);
isCancel = true;
return;
}
//获取缓存的service信息
ServiceInfo serviceObj = serviceInfoHolder.getServiceInfoMap().get(serviceKey);
//缓存不存在
if (serviceObj == null) {
//根据serviceName等信息获取service信息
serviceObj = namingClientProxy.queryInstancesOfService(serviceName, groupName, clusters, 0, false);
//进行本地缓存处理
serviceInfoHolder.processServiceInfo(serviceObj);
lastRefTime = serviceObj.getLastRefTime();
return;
}
//如果服务最后的更新时间<=缓存刷新时间,从注册中心重新查询
if (serviceObj.getLastRefTime() <= lastRefTime) {
serviceObj = namingClientProxy.queryInstancesOfService(serviceName, groupName, clusters, 0, false);
//本地缓存处理
serviceInfoHolder.processServiceInfo(serviceObj);
}
//刷新最后更新的时间
lastRefTime = serviceObj.getLastRefTime();
if (CollectionUtils.isEmpty(serviceObj.getHosts())) {
incFailCount();
return;
}
// TODO multiple time can be configured.
//下一次更新缓存时间设置(6秒)
delayTime = serviceObj.getCacheMillis() * DEFAULT_UPDATE_CACHE_TIME_MULTIPLE;
//设置失败数量为0
resetFailCount();
} catch (Throwable e) {
incFailCount();
NAMING_LOGGER.warn("[NA] failed to update serviceName: {}", groupedServiceName, e);
} finally {
//没有服务订阅过并且开启定时任务
if (!isCancel) {
// 下次调度刷新时间,下次执行的时间与failCount有关,failCount=0,则下次调度时间为6秒,最长为1分钟
// 无异常情况下缓存实例的刷新时间是6秒
executor.schedule(this, Math.min(delayTime << failCount, DEFAULT_DELAY * 60),
TimeUnit.MILLISECONDS);
}
}
}
通过定时任务执行UpdateTask,默认间隔时间为6秒,当发生异常时会延长,但不会超过1分钟。该方法会比较本地是否存在缓存,以及是否过期,当不存在或者过期的时候,会去查询注册中心,获取最新实例,更新最后获取时间,处理服务信息,在最后会计算任务时间,循环执行流程。

业务逻辑在最后会计算下一次定时任务的执行时间,通过delayTime来延迟执行,delayTime默认为1000*6(6秒),在finally 里面发起下一次定时任务,当我们程序出现异常的时候,执行时间和错误次数成正比,最长时间不超过一分钟
到这里我们已经对于Nacos客户端定于的核心流程讲解了一遍,Nacos客户端通过一个定时任务,每间隔6秒从注册中心获取实例列表,当发现实例发生变化的时候,发布变更事件,订阅者进行业务处理,然后更新内存中和本地缓存中的实例。接下来我们就来讲一讲,定时任务获取到最新实例列表之后,整个时间机制是如何处理的。
我们在第一步调用subscribe()方法的时候,会订阅一个EventListener事件,而在定时任务UpdateTask定时获取实例列表之后,会调用ServiceInfoHolder.processServiceInfo方法对ServiceInfo进行本地处理,这其中就包括事件处理。
在subscribe方法中,通过下面的代码我们进行监听事件的注册
@Override
public void subscribe(String serviceName, String groupName, List<String> clusters, EventListener listener)
throws NacosException {
if (null == listener) {
return;
}
String clusterString = StringUtils.join(clusters, ",");
changeNotifier.registerListener(groupName, serviceName, clusterString, listener);
clientProxy.subscribe(serviceName, groupName, clusterString);
}
在上述代码中,我们主要关注的是changeNotifier.registerListener,这个监听就是进行具体事件注册逻辑,在下述代码中,主要是将EventListener存储在listenerMapmap结构中,key为服务实例信息的拼接,value为监听事件的集合
public void registerListener(String groupName, String serviceName, String clusters, EventListener listener) {
String key = ServiceInfo.getKey(NamingUtils.getGroupedName(serviceName, groupName), clusters);
ConcurrentHashSet<EventListener> eventListeners = listenerMap.get(key);
if (eventListeners == null) {
synchronized (lock) {
eventListeners = listenerMap.get(key);
if (eventListeners == null) {
eventListeners = new ConcurrentHashSet<EventListener>();
//将EventListener缓存到listenerMap中
listenerMap.put(key, eventListeners);
}
}
}
eventListeners.add(listener);
}
关于serviceInfo的处理
在updateTask获取到最新的实例信息后会进行本地化处理,我们需要看的是ServiceInfoUpdateService.run()下的serviceInfoHolder.processServiceInfo(serviceObj);本地缓存方法
public ServiceInfo processServiceInfo(ServiceInfo serviceInfo) {
//判断服务key是否为空
String serviceKey = serviceInfo.getKey();
if (serviceKey == null) {
return null;
}
ServiceInfo oldService = serviceInfoMap.get(serviceInfo.getKey());
if (isEmptyOrErrorPush(serviceInfo)) {
//empty or error push, just ignore
return oldService;
}
//将缓存信息放置到map中
serviceInfoMap.put(serviceInfo.getKey(), serviceInfo);
//判断实例信息是否发生改变
boolean changed = isChangedServiceInfo(oldService, serviceInfo);
if (StringUtils.isBlank(serviceInfo.getJsonFromServer())) {
serviceInfo.setJsonFromServer(JacksonUtils.toJson(serviceInfo));
}
//监控服务缓存map的大小
MetricsMonitor.getServiceInfoMapSizeMonitor().set(serviceInfoMap.size());
if (changed) {
NAMING_LOGGER.info("current ips:({}) service: {} -> {}", serviceInfo.ipCount(), serviceInfo.getKey(),
JacksonUtils.toJson(serviceInfo.getHosts()));
//添加实例变更事件,被订阅者执行
NotifyCenter.publishEvent(new InstancesChangeEvent(serviceInfo.getName(), serviceInfo.getGroupName(),
serviceInfo.getClusters(), serviceInfo.getHosts()));
//写入本地文件
DiskCache.write(serviceInfo, cacheDir);
}
return serviceInfo;
}
首先我们判断最新的ServiceInfo数据是否正确,有没有发生变化,如果数据格式正确且发生变化,会发布一个变更事件(InstancesChangeEvent),同时讲serviceinfo写入缓存中
对于服务信息的变更,Nacos是如何做的呢,别急我们往下看,当我们调用InstancesChangeEvent()方法以后,变更事件会由NotifyCenter进行发布,我们来瞅一瞅
首先事件追踪的核心流程主要分为,根据事件类型获取-》获取事件发布者-》发布事件,详细如下所示:
private static final NotifyCenter INSTANCE = new NotifyCenter();
private static boolean publishEvent(final Class<? extends Event> eventType, final Event event) {
if (ClassUtils.isAssignableFrom(SlowEvent.class, eventType)) {
return INSTANCE.sharePublisher.publish(event);
}
//根据时间类型,获取对应的CanonicalName
final String topic = ClassUtils.getCanonicalName(eventType);
//从NotifyCenter.publisherMap中获取对应时间发布中
EventPublisher publisher = INSTANCE.publisherMap.get(topic);
if (publisher != null) {
//事件发布者publisher发布事件
return publisher.publish(event);
}
LOGGER.warn("There are no [{}] publishers for this event, please register", topic);
return false;
}
在这个源码中,其实 INSTANCE是单例实现的,在这里publisherMap键值对是什么时候建立的?其实在是我们NacosNamingService.init()调用初始化方法的时候进行绑定的
private void init(Properties properties) throws NacosException {
......
//建立InstancesChangeEvent和EnvenPublisher的关系
NotifyCenter.registerToPublisher(InstancesChangeEvent.class, 16384);
......
}
当我们从上面方法进去的时候,会发现他默认使用的是DEFAULT_PUBLISHER_FACTORY来进行构建,而在NotifyCenter代码块中,会发现DEFAULT_PUBLISHER_FACTORY默认构建的EventPublisher为DefaultPublisher
public static EventPublisher registerToPublisher(final Class<? extends Event> eventType, final int queueMaxSize) {
//主要关注DEFAULT_PUBLISHER_FACTORY
return registerToPublisher(eventType, DEFAULT_PUBLISHER_FACTORY, queueMaxSize);
}
if (iterator.hasNext()) {
clazz = iterator.next().getClass();
} else {
clazz = DefaultPublisher.class;
}
DEFAULT_PUBLISHER_FACTORY = (cls, buffer) -> {
try {
EventPublisher publisher = clazz.newInstance();
publisher.init(cls, buffer);
return publisher;
} catch (Throwable ex) {
LOGGER.error("Service class newInstance has error : ", ex);
throw new NacosRuntimeException(SERVER_ERROR, ex);
}
};
由此我们看出在NotifyCenter类中维护了事件名称和事件发布者的关系,而默认的时间发布中为DefaultPublisher。
闲言
到这里,我们Nacos订阅机制的前半章我们就讲完了,因为整体服务订阅的事件机制还是比较复杂,篇幅太长,所以分成了两部分,今天这个章节我们主要讲解了,客户端服务发现的原理以及订阅机制中定时器的运行逻辑和NotifyCenter发布InstancesChangeEvent事件的流程
如果您对文章的有疑问的地方,欢迎在下方留言,小农看到了第一时间回复大家。
如果觉得文章对您有帮忙,记得点赞关注,您的支持是我创作的最大动力!
最后
以上就是义气音响最近收集整理的关于Nacos源码系列—订阅机制的前因后果(上)的全部内容,更多相关Nacos源码系列—订阅机制内容请搜索靠谱客的其他文章。
发表评论 取消回复